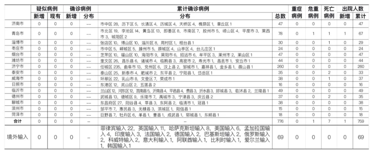
健康山东微信公号消息,10月25日0时至24时,山东无新增本地疑似病例、确诊病例。累计报告确诊病例776例,死亡7例。新增治愈出院病例1例,累计治愈出院759例。
山东无新增境外输入疑似病例、确诊病例。累计报告境外输入确诊病例69例,累计治愈出院69例。
日照市报告境外输入无症状感染者2例。全省正在隔离观察治疗的无症状感染者4例(境外输入4例)。
今年以来全省共追踪到密切接触者26450人,目前尚有111人正在接受医学隔离观察。
据统计显示,青岛市重症病例已清零,危重病例为1例。

来源:界面新闻
健康山东微信公号消息,10月25日0时至24时,山东无新增本地疑似病例、确诊病例。累计报告确诊病例776例,死亡7例。新增治愈出院病例1例,累计治愈出院759例。
山东无新增境外输入疑似病例、确诊病例。累计报告境外输入确诊病例69例,累计治愈出院69例。
日照市报告境外输入无症状感染者2例。全省正在隔离观察治疗的无症状感染者4例(境外输入4例)。
今年以来全省共追踪到密切接触者26450人,目前尚有111人正在接受医学隔离观察。
据统计显示,青岛市重症病例已清零,危重病例为1例。

评论