
这两天,江北公共交通基础建设频传利好,长江五桥举行交工验收会,江北地铁4号线二期迎来重大突破,一起来看看吧。
南京长江五桥通过交工验收,预计将于本月内开通
根据南京市公共工程建设中心官方消息,12月1日下午,南京长江五桥举行交工验收会。
会议根据交通运输部《公路工程竣(交)工验收办法》等文件组成交工验收委员会,下设项目外业、内业交工验收小组。项目交工验收委员会听取了建设单位的项目执行报告,听取了江苏省交通运输综合行政执法监督局《南京五桥工程项目交工验收质量核验意见》,对全线进行了实地察看,查阅了有关档案资料,对各项工程进行了全面验收。
交工验收委员会评定南京五桥路线平纵线形组合良好;主桥承台、塔座,引桥接线承台、墩身、现浇箱梁、护栏等各部位线形流畅;隧道轴线、防撞侧石线形流畅,成型隧道净空尺寸与轴线偏差均满足设计与规范要求;南京五桥项目文件材料形成程序规范,收集齐全、签署手续完备,行业内首次系统搭建的全过程信息化管理系统,推动了电子档案与纸质档案的同步形成、提高了南京五桥档案信息化管理水平。
建设者全面完成南京五桥各合同段的施工任务,工程质量、工程工期、工程造价得到有效控制,质量等级优良,同意南京五桥通过项目交工验收。
各方专家评估和验收后认为,长江五桥实现了“工程质量零遗憾”“安全生产零事故”,全桥各标段工程质量检测全部合格。
此次交工验收的完成,标志着长江五桥从建设阶段转为运营管理阶段。
长江五桥进入通车倒计时,将于本月底通车。
重大突破!4号线二期招标公告出炉
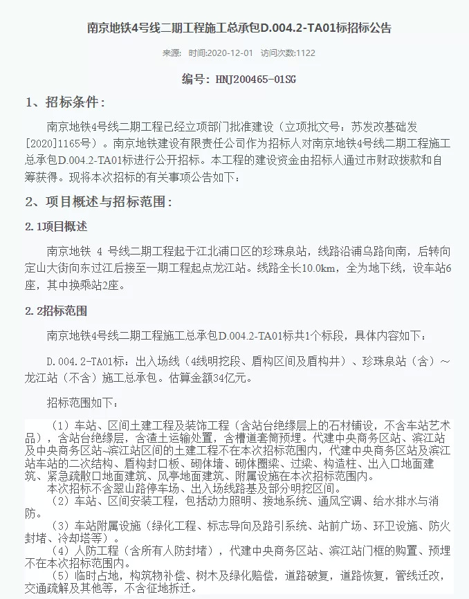
12月1日,南京地铁官方发布地铁4号线二期工程施工总承包D.004.2-TA01标招标公告,意味着地铁4号线二期建设迎来重大突破。
梳理4号线二期的招标公告,我们不难发现以下重点:
1、从投标截止时间可以看出来,时间截止到2020年12月28日,这就意味着今年年底开工无望,但是好歹也提上了日程,也是数条规划地铁中进展较为神速的地铁线路了。
2、南京4号线二期工程工程总投资88.1亿元,建设计划总工期约60个月。
如果按照今年年底开工建设,那么最终建成通车最起码要到2025年年底左右。
3、从线路上可以看出来,线路全长10.0km,全为地下线,设车站6座,其中换乘站2座。
南京地铁4号线二期工程起于江北浦口区的珍珠泉站,线路沿浦乌路向南,后转向定山大街向东过江后接至一期工程起点龙江站。
4、代建中央商务区站、滨江站及中央商务区站~滨江站区间的土建工程不在本次招标范围内,代建中央商务区站及滨江站车站的二次结构、盾构封口板、砌体墙、砌体圈梁、过梁、构造柱、出入口地面建筑、紧急疏散口地面建筑、风亭地面建筑、附属设施在本次招标范围内。
4号线二期的意义在于,继地铁3号线、10号线和宁和城际一期后,建成后它将成为南京第4条过江地铁,并且4号线二期将分别与规划11号线、15号线实现换乘,方便市民出行。



评论