文丨史子杨
海南网约车市场又起波澜——继滴滴打车、神州专车、快的打车等平台进入海南后,比滴滴打车便宜10%至15%的花小猪打车悄然入局。
号称打车界“最强猪毛”的花小猪,打车一口价,工作日最低6折,周末最低5折。轮番补贴上线,代步绝对便宜。
入局海南后,花小猪的惠利让民能持续多久?
滴滴打车今年在网约车市场动作频频,不仅将拼车业务更名为青菜拼车,还独立运营了花小猪打车。
荧光彩虹色的海报,言简意赅的slogan,以低价位打法俘获了众多用户的花小猪,悄然在全国走红,这其中就包含海南。
不难发现,这几年海口“打车难”又成了朋友圈热议的话题。很多人吐槽称,在周五晚高峰,甚至不少异常天气的非高峰时段,通过滴滴等网约车平台打车“难于上青天”,往往加价也叫不到。
而“打车贵”问题又成了打车逃不掉的滥觞。特别是随着网约车新政实施,人们不得不担心这是否会成为一种常态。
而除了滴滴,海南几乎所有的网约车平台都不好做,“神州专车做的是商务用车,价格几乎是滴滴的三倍。”相关人士透露,前些年火过一阵的神州专车在海口几乎销声匿迹,价格因素恐成退局主因。
反观花小猪的走红与其谋划的“价格战”或有直接关系。这只“猪”为什么能这么便宜?。
“让出行回归本质,致力打造实惠出行的新品牌。”花小猪打车官方表述似乎在明示,花小猪要和现有网约车平台打成市场差异。

“一口价”“百亿补贴”“优惠裂变”……不管从花小猪官方表述还是运营行为中都能看出,花小猪想用低价打车吸引用户注册并且留下来。
10月30日,滴滴出行总裁柳青在花小猪打车媒体开放日上表示,希望花小猪能满足一些对低价产品有渴求的用户,特别是年轻用户。
说到底,还是便宜。没有什么能比“相比滴滴便宜10%至15%”更具有吸引力。如今,花小猪的市场火爆程度已经验证了海南真就适合低价打法。
滴滴司机向花小猪“流失”
跑滴滴的现在都去跑花小猪了。
这是网约车平台海口专职司机胡师傅近几个月来最直观的感受。
“滴滴平台经常一小时也接不到一单,只跑滴滴没钱赚。”今年十月,还在跑滴滴的胡师傅开始接触花小猪打车,成为了花小猪的一名专职司机。简单概括这一转变的原因,一是花小猪单量是滴滴的三四倍,二是花小猪的平台补贴更高。
以跑单为例,司机跑满要求单量,得几十元至百余元奖励,跑全天的司机基本都能拿到。且老司机日常冲单,峰期奖励和流水总额有得一拼。
以拉新为例,司机邀请一个新用户下载注册就得3元,老司机邀请新司机注册跑单则得70元。

“我十月份跑得花小猪,现在基本上只跑花小猪,滴滴只有偶尔打开才跑。”像胡师傅这样向花小猪“流失”的专职司机不在少数,满天飞的花小猪单子,大大刺激了司机的加盟。
通过多月的高强度补贴,花小猪在海南发展迅猛。许多跑了多年滴滴的专职司机今年纷纷倒戈花小猪。
无论怎么看,跑滴滴的一单净收入都会比花小猪高。胡师傅对界面海南表示,相比滴滴,花小猪 “讲一口价”的内核机制,如果在遇上早晚高峰堵车,司机该单的净收入将大大减少。
胡师傅举了个例子,“从海口接一单到澄迈,26公里花小猪平台给48元,从澄迈回海口,用滴滴拉一单65元。” 用胡师傅的话说,司机赚的钱没变多,但是用户打车的钱是真真切切地变少了。
界面海南下载“花小猪打车”APP后,“新人注册0元打车”“邀请新人可以获得奖励红包”等提示出现在其APP界面上。七公里的路程使用新人优惠券后打车8元,一番初体验下来,优惠力度确实很大。
而新人补贴期过后,通过分享得红包、得补贴的机制不会被取消。这可不是说补贴就补贴的,以利润换份额的打法很可能后续将难以为继。
如今滴滴打车几乎一家独大,花小猪的加入,无非大大扩张了滴滴的用户版图。使其轻易地下沉至海南的四五线城市,例如文昌、澄迈、琼海等市县县城。
这些城市的县城青年,不仅更愿意花时间去整合这个平台如何才能薅到羊毛,且人际传播速度极其之快,一传十十传百,无疑给花小猪带来了任其生长的肥沃土壤。
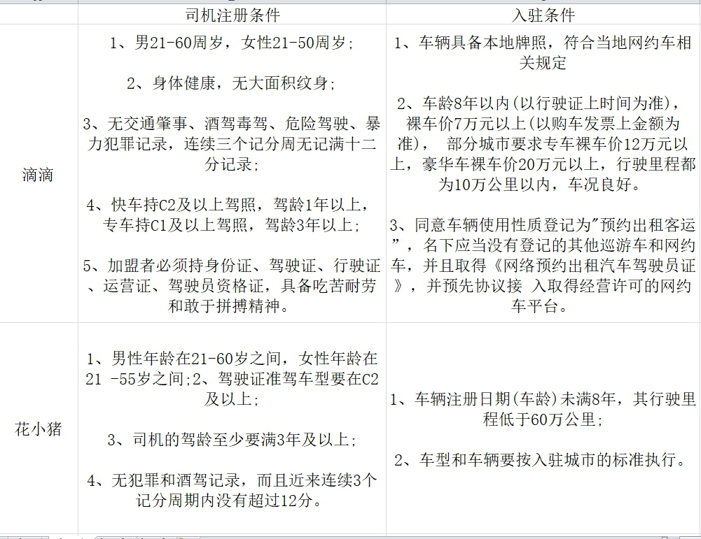
其次,撇去拼多多式的拉新手段,和极其容易上头的用户黏性机制。花小猪的司机准入门槛可以说是低得不能再低。

投诉多、评分低,花小猪要复盘滴滴老路?
花小猪自诞生之日起,“司机拒载、素质差、恶意绕路、车况差、素质差”等差评便伴随左右,随着平台的时兴、新用户不断流入,当下可谓是非不断。
界面海南在该平台同样遭遇了司机拒载的情况,司机在接单后要求客户取消订单,遭拒后自行取消了订单。

这不是偶然,是司机缺少平台管制下的必然后果。围观花小猪打车官方微博下同样“遍地哀鸿”,多个软件市场下的评分一路走低,评论区经常能刷到满屏的一、二星。


争议纷至沓来,不少人质疑花小猪打车APP在海南不具备运营资质,部分营运车辆不具备运营车资质,司机开“黑车”等。
据了解,现阶段花小猪与滴滴共用一个司机池。花小猪上线可以直接复用滴滴的牌照,并已经获得了海口市交通运输局和港航管理处的认可。
11月30日,该局工作人员回复界面海南,“滴滴于2017年在海口取得网约车经营许可,花小猪作为滴滴旗下网约车品类,在海口具备网约车合规运营服务资质。”
评论