文|酒讯 少仁
暂停上市19个月后,皇台酒业在近日成功摘帽。复牌首日,该公司就以股价暴涨314.99%的成绩一鸣惊人。“西北茅台”在酒场上,颇有些茅台的风光劲儿了。
然而,抛开资本沸水上的一层泡沫,是皇台酒业四度披星戴帽、出售酒业务等一系列疮痍杂症。此“茅台”并非向彼“茅台”那般经得起拆解。
披星戴帽“老炮儿”
在停止交易后的578天,皇台酒业拖着“疲惫”的壳子重新回归资本市场。
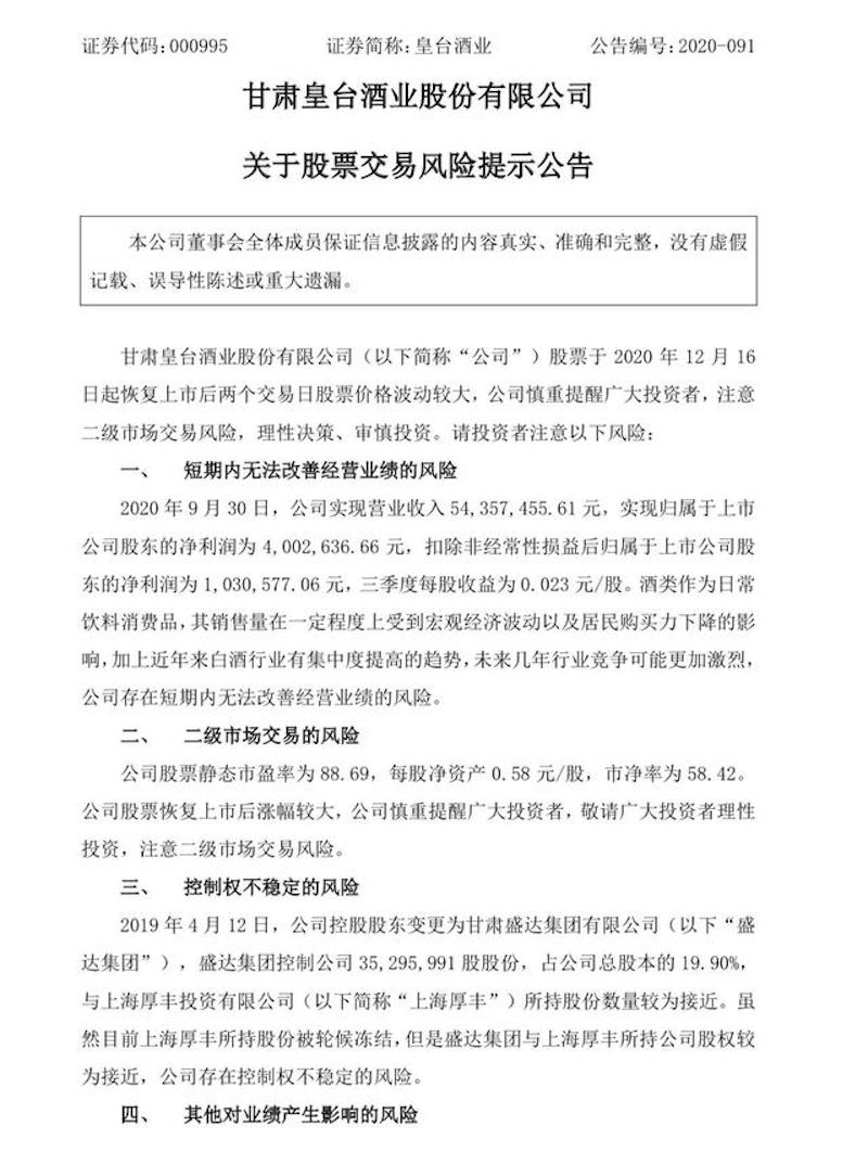
12月16日,经深交所审核,皇台酒业回复上市,鉴于导致企业股票交易被实行的其他风险已消除,且不存在其它导致公司股票交易被实行其他风险警示的情形,企业股票证券简称自恢复上市之日起变更为“皇台酒业”,证券代码保持不变,仍为“000995”。此外,股票上市首日不实行价格涨跌幅限制,不纳入指数计算,自12月17日起,股票日涨跌幅限制为 10%。
针对恢复上市情况,酒讯致电皇台酒业董秘办,但截至发稿前,未获得回复。
在恢复上市后的首日,皇台酒业便出现两次盘中临时停牌。其中,皇台酒业在开盘后大涨234%后,迅速拉升,涨幅一度高达268%触发了首次临时停盘。
此后,当日盘中恢复交易后,皇台酒业涨幅再度超过300%,引发第二次盘中临时停盘。截至当日收盘,皇台酒业股价报31元/股,涨幅为314.99%。对比当日开盘价只有25元/股的皇台酒业而言,恢复上市首日便赚得盆满钵满。
此后12月17日以及12月18日,皇台酒业股价也均呈现上涨趋势,其中17日出现涨停。
对此,业内人士指出,此次恢复上市后的交易日中,皇台酒业涨势喜人,但是以皇台酒业的整体情况来看,这样的涨势并不会持续很久。
该业内人士表示,“投资人以及股民对一支企业股票是否看好的最直观方式,便是看这家企业的业绩是否盈利。对于皇台酒业而言,整体业绩较差,且多次披星戴帽,也让资本市场对其没有那么大信心。”
事实上,皇台酒业已经是披星戴帽界的“老炮儿”了。
通过酒讯梳理资料发现,皇台酒业分别由于2002年、2003年亏损1189.60万元、11576.76万元,2008年、2009年亏损5082.81万元、5880.71万元,2013年、2014年净利润亏损2930.53万元、3928.85万元,2016年-2018年三年连续亏损导致四度“戴帽”。
对此,白酒营销专家肖竹青向酒讯指出,皇台酒业恢复上市后,未来仍需企业管理层进一步提升业绩,或通过股东贡献将上市公司利润提升。

地域禁锢、内乱不断
事实上,作为首家甘肃上市的白酒企业,皇台酒业此前的实力自然不必说。然而,在省内难受、省外难拓,以及企业内乱不断的背景下,皇台酒业的发展也显得格外艰辛。
对比近三年来,皇台酒业省内业绩走势来看,虽营收远超于省外市场,但对比相对而言体量较小。酒讯梳理近三年业绩报告发现,皇台酒业2017年至2019年省内市场分别实现营业收入0.42亿元、0.19亿元、0.59亿元,占总营收的88.43%、75.22%以及59.1%。
皇台酒业省内占比逐渐缩小,相较于另一家甘肃白酒上市公司金徽酒,省内市场的战斗力便高下立判。
2019年金徽酒省内实现营业收入为14.1亿元,占总营收的86.29%。除金徽酒外,皇台酒业还受到贵州茅台、五粮液、泸州老窖等一系列名优白酒以及西凤酒、伊力特等区域品牌的无情瓜分。
对此,肖竹青向酒讯表示,随着茅台、五粮液、洋河、泸州老窖以及汾酒等名优白酒渠道下沉,区域性白酒不断承压。目前,消费类型主要以商务消费以及自饮消费为主,这对品牌要求较高,而品牌打造成本较大,投入过程较慢。
除此,肖竹青还指出,造成皇台酒业资本市场表现不佳的又一原因,在于股东内讧,多次资本运作未见成效。
在营业能力长期弱势的情况下,内斗不断、人员大量流失也使得皇台酒业回天乏术。
2008年,皇台酒业创始人兼董事长张景发去世后,其三个儿子因遗产纷争进一步导致了酒厂无法正常运营,这也导致企业错失了发展黄金期。除企业经营问题外,自皇台酒业上市以来,近20年间4次易主,最终控制股权由甘肃盛达集团掌控。
在坎坷的20年间,皇台酒业人员变动也可谓是巨大。据相关数据统计,2016年、2017年,皇台酒业涉及董事长、副董事长、总经理、副总经理、财务、审计、董秘等高管离职约10余人。2019年4月,皇台酒业董事长、总经理、财务总监、董事会秘书等7名高管及1名内部审计部部长集体辞职。
有业内人士指出,在面对省内外市场拓展不利的情况下,皇台酒业“内院起火”也进一步加剧了其业绩的下降。因此,皇台酒业内部斗争不断,也是引发其逐渐没落的原因之一。
烫手的酒水生意
随着皇台酒业重新恢复上市交易资格,对比2019年停牌时期股价而言,皇台酒业可谓是今非昔比。据酒讯统计发现,2019年4月25日,皇台酒业收盘价为7.47元/股,而截至12月18日,皇台酒业收盘价则为35元/股。
尽管股价“突飞猛涨”,但皇台酒业似乎未来并非坦途。
在资本层面,尽管12月16日、17日连续两日皇台酒业出现涨停,但随后12月18日股价涨幅逐渐放缓,当日涨幅仅为6.74%。
除资本层面外,皇台酒业目前可谓烫手山芋,想整体盘活并非易事。
根据三季度业绩,皇台酒业再次陷入亏损困境。1-9月,皇台酒业实现营业收入5435.75万元,同比提升37.34%;归属于上市公司股东的净利润为-1394.73万元,同比提升128.7%;经营活动产生的现金流量净额为-2740.06万元,同比提升44.7%。
对此,中国食品产业分析师朱丹蓬对酒讯指出,皇台酒业在增加营收及净利上并无有效举措,现阶段主要以节流为主,提升业绩幅度较为有限。加之在今年疫情影响之下,皇台酒业更是雪上加霜。
另外,皇台酒业背后还因官司缠身埋下诸多“隐雷”。据公开数据显示,从今年1月初至4月末,皇台酒业涉及了34起法律诉讼。加之,因皇台酒业以及多名时任高管通过虚构委托代销存货等形式,虚增库存商品账面余额 1.02亿元,使《甘肃皇台酒业股份有限公司2016年年度报告》中披露的存货项目金额虚增1.02亿元,存在虚假记载,导致皇台不得不面临60万元“巨额”罚款。
对此,肖竹青指出,白酒行业目前竞争态势今非昔比,市场竞争日渐激烈。皇台酒业未来有可能改变主业,注入新盈利性资产。
然而,也有业内人士认为,皇台酒业作为区域性酒企,在西北白酒消费人口偏少,以皇台自身的体量及利润,并不会有接盘侠,被收购的可能性不高。


评论