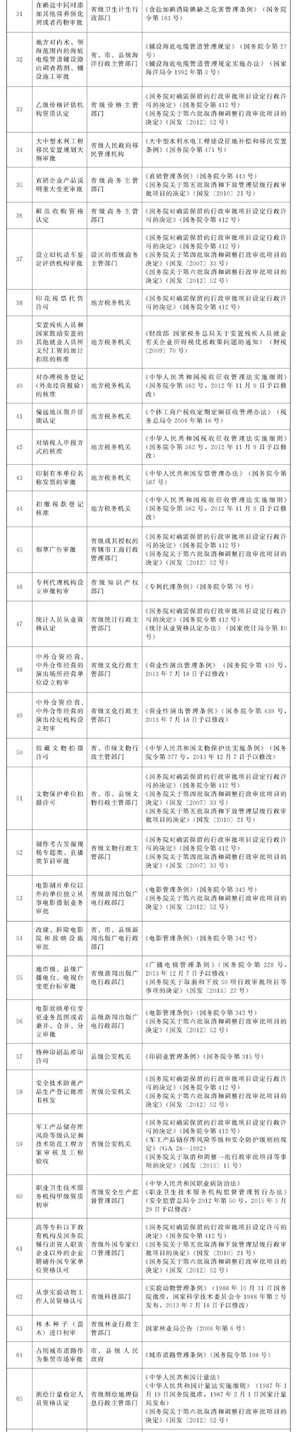
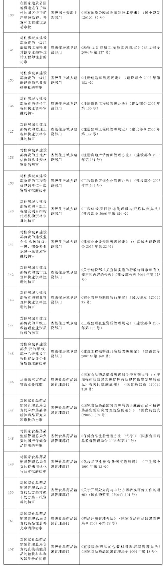
中国政府网昨日消息,经李克强总理签批,国务院2月3日发布《关于第二批取消152项中央指定地方实施行政审批事项的决定》,决定再取消一批中央指定地方实施行政审批事项。
在第二批取消的152项中央指定地方实施行政审批事项中,依据法律、法规和国务院决定设定的有65项;依据部门规章、规范性文件设定的有87项,涉及33个部门。《决定》同时要求各地区、各部门抓紧做好取消事项的后续衔接工作,切实加强事中事后监管,特别是涉及安全生产和维护公共安全的,要细化措施,明确责任主体和工作方法。
据新华社报道,经过两轮清理,已完成2015年政府工作报告中提出的取消和下放行政审批事项200项以上的任务。以部门规章、规范性文件等形式设定的面向公民、法人和社会组织的审批事项已清理完毕。今后行政许可只能依据行政许可法的规定设定,
附件:国务院决定第二批取消中央指定地方实施的行政审批事项目录(共计152项)








评论