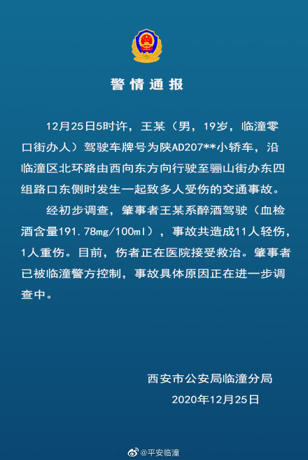
据西安@平安临潼 微博消息,12月25日5时许,王某(男,19岁,临潼零口街办人)驾驶车牌号为陕AD207**小轿车,沿临潼区北环路由西向东方向行驶至骊山街办东四组路口东侧时发生一起致多人受伤的交通事故。经初步调查,肇事者王某系醉酒驾驶(血检酒含量191.78mg/100ml),事故共造成11人轻伤,1人重伤。目前,伤者正在医院接受救治。肇事者已被临潼警方控制,事故具体原因正在进一步调查中。
来源:界面新闻
据西安@平安临潼 微博消息,12月25日5时许,王某(男,19岁,临潼零口街办人)驾驶车牌号为陕AD207**小轿车,沿临潼区北环路由西向东方向行驶至骊山街办东四组路口东侧时发生一起致多人受伤的交通事故。经初步调查,肇事者王某系醉酒驾驶(血检酒含量191.78mg/100ml),事故共造成11人轻伤,1人重伤。目前,伤者正在医院接受救治。肇事者已被临潼警方控制,事故具体原因正在进一步调查中。
评论