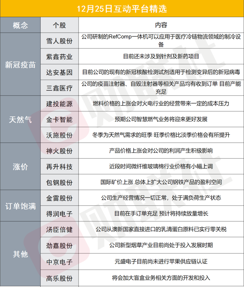
今日指数全缩量上行,电力股掀涨停潮,煤炭、天然气等板块大涨,酿酒板块盘中出现修复,航运、券商、有色等板块盘中拉升。互动平台上新冠疫苗、天然气受到关注。雪人股份表示公司研制的RefComp一体机可以应用于医疗冷链物流领域的制冷设备;三鑫医疗表示公司的疫苗注射器、自毁注射器等相关产品均有收到订单,目前产能充足;沃施股份表示冬季为天然气需求的旺季,旺季价格比淡季价格会有所提升;再生科技表示近段时间微纤维玻璃棉行业价格有小幅上调;包钢股份表示国际矿价上涨,总体上扩大公司钢铁产品的盈利空间;高乐股份表示将会加大盲盒业务相关方面的开发和投入。

评论