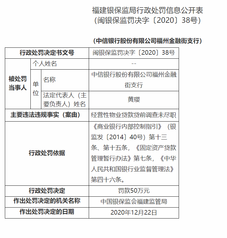
中信银行福州金融街支行被罚50万:经营性物业贷款贷前调查未尽职

12月28日消息,据福建银保监局行政处罚信息公开表(闽银保监罚决字〔2020〕38号),中信银行股份有限公司福州金融街支行因经营性物业贷款贷前调查未尽职被罚款50万元。

未经正式授权严禁转载本文,侵权必究。

中信银行

3.8k
  • 中巨芯:持股5%以上股东恒芯企业拟以5000万元-1亿元增持股份
  • 中信银行业绩快报:2025年度归母净利润706.18亿元,同比增长2.98%

评论

暂无评论哦,快来评价一下吧!