文|清流工作室 王晓悦
主编|赵妍
2020年12月的最后几天,距离《唐人街探案3》(下称“唐探3”)官宣的上映时间仅余两个月时间,网上仍有人在大卖该电影的投资份额。
清流工作室获得的合同显示,客户投入10万元就能获得唐探3的0.01%的投资份额,并参与瓜分票房收益,预测的最高收益率达128%。而与客户签订合同的甲方,的确出现在唐探3的联合出品方名录中。
唐探3是由万达电影(002739)子公司万达影视主投,由著名导演陈思诚(原名陈思成)参与制作的春节档电影。诡异的是,唐探3早在2019年底杀青,原计划2020年大年初一上映,因疫情才延迟至今。而这些机构售卖唐探3的份额,已经持续一年有余。
针对联合投资方对外公开兜售唐探3投资份额,电影主投方万达影视母公司万达电影的董秘办工作人员表示,该电影的投资方是万达影视,上市公司并不清楚子公司的投资情况。而清流工作室致电万达影视、陈思成控制的北京壹同等公司,均无人接听。
至少两位影视业内人士均认为,此类转售电影份额的行为暗含风险,几乎是影视圈的潜规则。作为整个食物链最底端的个人投资者,买下层层加价的投资份额后,最终获得收益的可能性极低。清流工作室梳理发现,近年来,以电影投资为名衍生出来的骗局花样百出,更是令人防不胜防。

上映前夕大卖电影份额
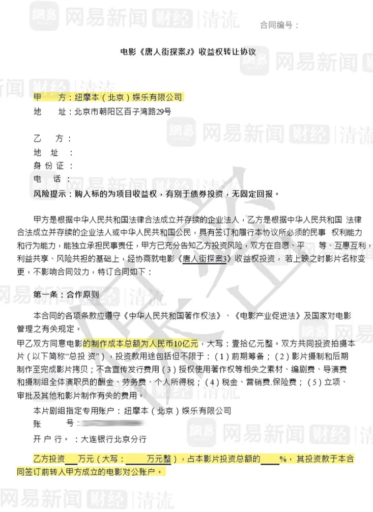
近期,多位中介人员向清流工作室表示,可以向唐探3的联合出品方购买电影份额,待电影上映后获得分红收益。中介提供的合同显示,唐探3的制作总成本是10亿元,最低起投10万元,便可获得0.01%的投资份额。

(一家联合出品方出售唐探3投资份额的合同)
若票房低于26.32亿元,投资人将面临亏损,若票房超过这个数字,投资人可以获得的投资权益分红=(总票房/盈亏平衡票房)*投资金额。
“《唐人街探案3》百度百科预测50亿票房,必定是今年春节档票房最高的。”一位中介希望以此打消客户对亏损的顾虑。另一位中介提供的收益预测表格显示,唐探3的票房收入在30亿元至60亿元的情况下,投资人投入10万元可以获得11.4万元到22.8万元的回报,最高收益率达128%。

(中介提供的收益预测表)
合同显示,与客户签订合同的“甲方”,的确是唐探3的联合出品方。
纽摩本(北京)娱乐有限公司(下称“纽摩本”)、上海昊娱文化传媒有限公司(下称“昊娱文化”)及其子公司尔盾(西安)影视文化传媒有限公司(下称“尔盾影视”)等多家公司,在对外兜售唐探3的投资份额。
国家广播电影电视总局政府网站显示,纽摩本的确是唐探3的联合出品方之一,而昊娱文化,也出现在猫眼专业版中唐探3的联合出品方名单中。
资料显示,唐探3由万达影视传媒有限公司、中国电影股份有限公司和北京壹同传奇影视文化有限公司(下称“北京壹同”)为主要出品方,北京壹同由演员陈思成控制。除此三家主投方,还有23家联合出品方,目前转卖投资份额的几家公司就在此列。一位中介还向清流工作室透露,后续上海天幕和大者星云两家公司也会进入联合出品方的列表,并对外转售投资份额。
据中介介绍,客户可以直接前往出品公司考察面签,纽摩本位于北京、昊娱文化在上海、尔盾影视则在西安。若客户不方便面签,也可以远程签单。具体流程是,客户向出品方对公账户转一笔定金,出品方会邮寄盖有公章的一式两份纸质版合同,客户拿到合同后签名并补齐尾款,向出品方寄回其中一份即可。
纽摩本和上海昊娱的工作人员均向清流工作室确认,公司的确在出让唐探3的份额,投资人通过中介与公司签订合同是有效的。
一位北京的中介曾表示,手中仍有100份份额,按照10万一份计算,共计1千万元的份额。另一位上海的中介透露,唐探3原计划2020年春节上映,因此出品方早在2019年下半年开始转售投资份额,后来唐探3因疫情延后到2021年春节上映,出品方又继续转让份额。
也就是说,这些出品方转售电影份额的行为已经持续一年多。截至发稿,其中一家联合出品方昊娱文化子公司尔盾影视的份额已经售罄,中介称要“换通道”,昊娱文化和纽摩本仍然在售卖份额。
清流工作室发现,纽摩本还在尝试用体外的公司兜售投资份额。
一位中介向清流工作室表示,最近纽摩本公司不接受50万以下的投资,客户可以与纽摩本的“子公司”北京创世纪盛世文化传媒有限公司(下称“创世纪”)签合同,同样可以获得电影投资份额。
中介提供视频显示,创世纪与纽摩本办公地点在同一处,且提供了纽摩本授权创世纪收受投资额的权利,协议签订于2019年11月8日,并盖有纽摩本的公章。但工商资料显示,创世纪并非纽摩本的子公司,该公司唯一的股东为自然人胡静林。更值得注意的是,若与创世纪公司签订合同,合同中的电影制作成本为8亿元,而非其他出品方显示的10亿元。

(中介提供纽摩本对创世纪的授权委托书)
当清流工作室问及创世纪公司与纽摩本的关系时,纽摩本的客服欲言又止,其未否认双方办公地点相同,但建议客户与纽摩本签订合同。客服还表示:“10亿元成本的才是我们的,没有8亿元成本的说法。”
这家纽摩本公司,是一家专职转卖电影份额的机构。
纽摩本公司穿透后共有三位自然人股东,马铂伦、王力军和赵媛。马铂伦和王力军名下还有一家北京环球铂亿传媒有限公司(下称“环球铂亿”),该公司也常年在网上兜售电影份额,涉及的影片有《囧妈》、《中国女排》、《再见少年》等,与创世纪公司宣传售卖的多个电影重合。
影视圈潜规则还是新型骗局?
尽管联合出品方都可以在猫眼上查到,但制作成本的数据,与万达电影披露的并不相符。
2019年,万达电影重组上市时披露的信息显示,公司投资一部喜剧/动作/悬疑电影,计划投资比例为34.5%,预计总成本为4.48亿元。该电影的“悬疑”、“流量明星+大IP”、“2020年上映”等信息,与万达电影对唐探3的描述相符。按照4.48亿元占比34.5%计算,唐探3的总成本应该为13亿元,与清流工作室接触到不同出品方所称的10亿元并不相符。
另一个令人疑惑的点是,出品方为何在电影上映前夕仍在大卖份额?一位中介表示,投资机构要回笼资金,降低风险。另一位中介则表示,这类公司通过出售份额赚钱,“中间肯定有利益的”。
“这种都是玩资本的公司,喜欢快进快出。早期进入后,两三个月就溢价卖掉,快速获得收益。”一位电影制作人告诉清流工作室,这类售卖电影份额的公司,从主投方手里拿到份额后,会溢价50%至200%转卖给个人投资人,以此获利。
另一位影视圈资深人士提醒,此类联合出品方还有一个小心机——只提制作成本,未提及宣发成本。据其介绍,目前春节档的宣发成本至少1亿元起跳,票房收入要扣除这部分收益后再对个人投资者进行分红,很难达到预期收益。两名中介均向清流工作室承认,目前展示的收益预测,都未减去宣发费用。
此外,前述两位影视业资深人士均认为,作为利益链最底层的个人投资人,要真正获得回款可能很困难。
“目前电影行业80%是亏的,赚钱的80%回款很困难。”上述人士表示,即使是主投方等大公司,也存在回款扯皮的现象,个人投资人真正获得账面分红的几率很低。
上述人士认为,此类个人投资的份额,维权也可能会受阻。大部分主投方转让份额给联合出品方时,都会写明不得再对外转让份额,且不对二次转让的份额担责。而在今年的经济形式下,对于联合出品方对外转售份额的行为,主投方往往是睁一只眼闭一只眼。
与清流工作室联系的中介近期还在推介《送你一朵小红花》、《温暖的抱抱》、《你好,李焕英》等多部电影的投资份额,有市民也向清流工作室表示,近期收到中介电话,推介《送你一朵小红花》的电影投资份额。
即使实打实买到了电影的投资份额,投资者收回投资的几率也并不高。而近年来,以电影投资为名的骗局层出不穷,更是防不胜防。
“某些公司手中并无足够份额或者根本不是出品方,也在大肆兜售投资份额,实际是打着电影投资的骗局。”上述业内人士表示。
以唐探3为例,该电影的投资方早在2018年就被冒名行骗。万达影视曾在2018年底发布声明,有不法分子冒用唐探3的名义对外融资,以上海骋亚影视文化传媒有限公司的名义与投资人签订合同,而事实上,万达影视从未授权任何第三方对该电影进行融资。
据媒体报道,还有不法分子假扮名人,诱导投资人下载app投资电影项目。投资一部电影只需1000元,周期一天,能盈利22元;最高投资 50万,周期30天,可盈利41万多元,收益率最高达82.5%。最终,该平台暴雷,所有投资人血本无归。
即使是手中有真实份额的联合出品方,也存在诈骗的可能。
今年9月,上海市侦破首起影视投资合同诈骗案,涉案4500余万元。
据媒体报道,包某先行与某电影出品方签订协议,约定包某公司出资购得某电影18%份额的票房收益权和署名权。后又通过虚增电影制作成本、夸大票房预期收益,吸引投资人购买所谓的“收益份额”。在骗取260余名投资人共计4500余万元投资款后,包某等人将其中的1000余万元支付给电影出品方购买份额,剩余款项则用于佣金提成和个人挥霍。
包某等人以非法占有为目的,在签订、履行合同过程中,骗取对方当事人财物的行为,已触犯中华人民共和国《刑法》第224条之规定,涉嫌合同诈骗犯罪。
王晓悦是清流工作室高级作者,常驻广州。
网易清流工作室(微信号:wangyiqingliu)
爆料邮箱:stoolpigeon@service.netease.com



评论