文|青眼 朱朱
日前,珠光颜料生产商环球新材国际控股有限公司(下称环球新材)正式提交招股书,将在香港上市。据介绍,按2019年收益计算,该公司为中国第一、全球排名第四的珠光颜料生产商。
在由德国默克、巴斯夫、坤彩科技、欧克精化等把持的珠光颜料领域,环球新材是如何成长起来的?

▍截自环球新材招股书
中国第一、全球第四
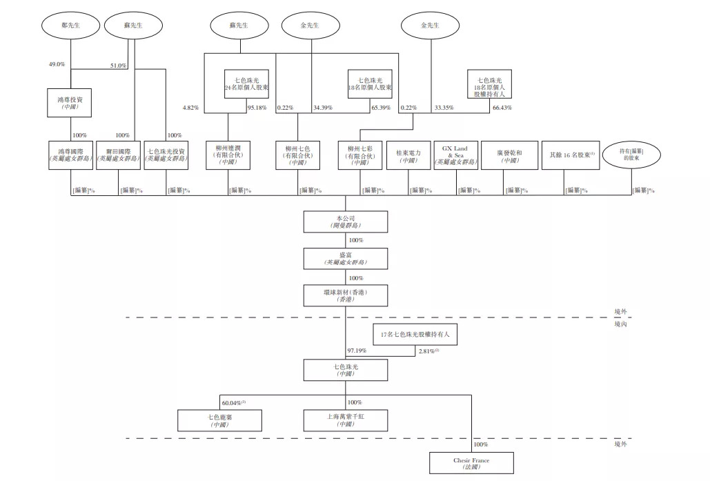
在环球新材成立之前,有一段非常重要的历史。2011年,广西珠光颜料有限公司在中国注册成立,不久更名为广西七色珠光效应材料有限公司,以开展珠光颜料产品、涂料、云母及相关产品、原材料及半成品的研发、生产、贸易及销售。2014年完成股份制改革又变更为广西七色珠光材料股份有限公司(下称七色珠光),七色珠光因此而得名。目前,环球新材(香港)持有七色珠光97.19%股份。

▍截自七色珠光官网

▍截自环球新材招股书
是以,环球新材以生产及销售珠光颜料产品为主,大致包括天然云母基珠光颜料产品、合成云母基珠光颜料产品、玻璃片基珠光颜料产品和氧化硅基珠光颜料产品,也生产合成云母粉。其产品用于汽车涂料、化妆品、工业涂料、塑料、纺织品等行业。
据了解,珠光颜料具有较高的色彩饱和度,在眼影、唇膏、粉底、眼线等彩妆中的应用也十分普遍。青眼采访多位业内人士了解到,目前云母基珠光仍是主流,而合成云母基珠光与天然云母基珠光则是双线并行的局面。
据悉,环球新材以“七色珠光”品牌在市场立足,覆盖中国及亚洲(不包括中国)、欧洲、非洲及南美洲超过30个国家及地区。近年来,该公司收益节节攀升,2020年1-9月收益为3.99亿元,同比增长了24.6%。

▍截自环球新材招股书
若按2019年收益来计算,根据弗若斯特沙利文报告,环球新材为中国最大的合成云母基珠光颜料生产商,市场份额为22.3%,也是全球市场内最大的合成云母基珠光颜料生产商。在珠光颜料领域,该公司中国第一、全球第四,市场份额分别为10%、2.6%。

▍截自环球新材招股书
招股书显示,2020年1-9月,环球新材在中国市场的收益为3.77亿元,在整体收益中的占比接近95%,其中又以华东地区贡献最大。中国以外的亚洲、欧洲、非洲等地占比尚较小。

▍截自环球新材招股书
值得一提的是,七色珠光曾在国内新三板挂牌上市,后于2019年摘牌。据招股书显示,七色珠光终止挂牌时的市值为11亿元。对于从新三板转至香港上市,环球新材表示这有助于公司直接进入国际资本市场。
毛利率47.3%珠光颜料已销10289吨
与收益同步增长的还有毛利率。从招股书来看,2017年以来,环球新材的毛利率均高于40%,且近三年逐年递增。2020年1-9月,该公司毛利率为47.3%。

▍截自环球新材招股书
而这很大程度上有赖于该公司的产品售价始终维持在一个较为稳定的水平。数据显示(下图),环球新材天然云母基珠光颜料产品历年平均单位售价均在3.1-3.45万元/吨,合成云母基珠光颜料产品价格也稳定在5万元/吨以上。再从销量来看,天然云母基珠光颜料产品今年1-9月出货7404.3吨,在所有产品中出货量最大。
据介绍,截至2019年底,环球新材珠光颜料产品生产设计年产能为12978吨,生产设施使用率为87.4%,今年1-9月使用率高达103.8%。

▍截自环球新材招股书
此外,该公司产品主要对贸易公司销售,其次才是终端客户。就中国市场来看,2020年1-9月,该公司对贸易公司的收益为3.1亿元,对终端客户的收益则仅有6670.4万元。

▍截自环球新材招股书
加码化妆品珠光颜料市场
就环球新材与七色珠光来说,其在化妆品领域的知名度尚不及默克、坤彩科技等,但伴随化妆品、彩妆行业的发展,环球新材也将会着重发力这一领域。
招股书显示,化妆品珠光颜料市场高速增长,全球化妆品珠光颜料市场预期至2024将达到80亿元,2020-2024年的复合年增长率为29.4%。在中国,化妆品珠光颜料市场未来几年的复合年增长率也会达到24.2%。
基于此,环球新材拟扩大产能生产珠光颜料产品,尤其是高端珠光颜料产品,如汽车及化妆品级珠光颜料产品及合成云母粉。据介绍,其第二期生产厂房的估计投资额为13.37亿元,设计年产能为30000吨。同时,该公司还开始了3个新的主要研发项目,包括化妆品用普鲁士蓝球形颜料的研发。
实际上,环球新材已经推出了多个化妆品级珠光颜料产品。据介绍,其化妆品级珠光颜料产品不含重金属或重金属含量低,亦具有色彩饱和度高、色彩丰富的显著特性。


评论