网传2020年12月30日,大连理工大学南门发生车祸,一名研究生不幸去世。对此,2021年1月1日,@大连理工大学 微博发布《情况通报》称,主校区南门附近发生一起严重交通事故,造成一名学生身亡,学校对该同学的不幸身亡深感悲痛。涉事司机为该校教师,事发当日为雨雪天气,道路积雪结冰,警方已介入调查。
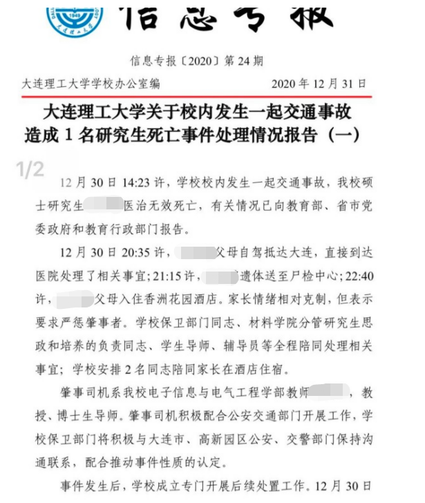
此前,有知乎用户分享了一张疑似大连理工大学学校办公室发布的信息专报截图:

来源:界面新闻
网传2020年12月30日,大连理工大学南门发生车祸,一名研究生不幸去世。对此,2021年1月1日,@大连理工大学 微博发布《情况通报》称,主校区南门附近发生一起严重交通事故,造成一名学生身亡,学校对该同学的不幸身亡深感悲痛。涉事司机为该校教师,事发当日为雨雪天气,道路积雪结冰,警方已介入调查。
此前,有知乎用户分享了一张疑似大连理工大学学校办公室发布的信息专报截图:
评论