记者 | 赵阳戈
爱尔眼科(300015.SZ)遭遇突发事件。
2021年的首个交易日,爱尔眼科在集合竞价期间一度跌幅近10%,在多空双方分歧之下,爱尔眼科最终以-5.19%的幅度开盘。股价之所以表现如此,还在于爱尔眼科的突发事件。
据相关报道,医学教授、武汉市中心医院急诊科主任艾芬在2020年5月因视力下降明显,在爱尔眼科接受晶体植入手术,但5个月后不仅视力未好转,还发生视网膜脱落。艾芬在面对媒体时发出自己的质疑,主要集中于两方面:一是选择爱尔眼科就是看检查更为精密全面,但为何对影响视力最重要的眼底没有全面检查?二是如果术前确实有疏漏,为何发现术后视力没有恢复如预期,却没再找病因?
爱尔眼科是2009年10月30日上市的公司,以向患者提供各种眼科疾病的诊断、治疗及医学验光配镜等眼科医疗服务为主营。2019年公司的营业收入规模有99.9亿元,2020年前三季度收入规模为85.65亿元,2019年和2020年前三季度的净利润分别为13.79亿元和15.46亿元。
事发之后的2021年1月2日,在爱尔眼科官方公众号上,公司表示对于艾芬女士在武汉爱尔眼科医院的眼病诊治事件,爱尔眼科医院集团高度重视,并成立了集团调查工作组,于2021年1月1日连夜赶赴武汉进行调查。爱尔眼科还承诺愿意为其后续治疗提供帮助。

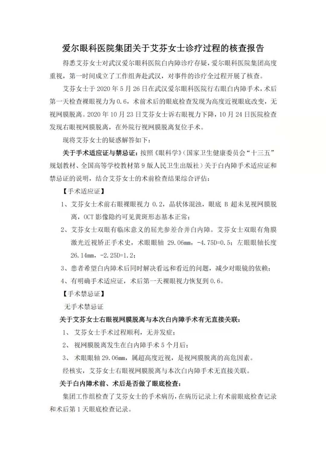
很快在2021年1月4日,爱尔眼科的官方公众号上发出了最新的核查报告。报告披露,艾芬女士是2020年5月26日做的右眼白内障手术,术后第一天检查裸眼视力0.6,术前术后的眼底检查发现为高度近视眼底改变,无视网膜脱离。2020年10月23日艾芬女士诉右眼视力下降,10月24日医院检查发现右眼视网膜脱离,在外院行视网膜脱离复位手术。
面对质疑,爱尔眼科称,集团工作组检查了艾芬女士的手术病例,在病历记录上有术前眼底检查记录和术后第1天眼底检查记录。爱尔眼科认为艾芬女士手术过程顺利,无并发症;视网膜脱离发生在白内障手术5个月后;术眼眼轴29.06mm,属超高度近视,是视网膜脱离的高危因素,综合判断,艾芬女士右眼视网膜脱离与白内障手术无直接关联。最后爱尔眼科称,希望与艾芬女士一道申请医学会和相关部门的检查和鉴定,给艾芬女士一个更加客观和公众的答复。
截至1月4日午时收盘,爱尔眼科股价暂收在71.36元/股,跌幅4.71%,半天成交额61.8亿元,换手率2.59%。



评论