文|新流财经
日前,央行公布行政处罚信息显示,鹏元征信有限公司(以下简称“鹏元征信”)因存在未经批准,擅自从事个人征信业务活动;企业征信机构任命高级管理人员未及时备案两宗违法违规行为,被央行没收违法所得1917.549929万元,并处罚款62万元。作出行政处罚决定的日期是2020年12月22日。

鹏元征信在其公众号回应“收到了央行的行政处罚通知。我们接受处罚,积极拥抱监管,认真吸取教训,强化风险管控,合法合规开展业务。”
鹏元征信表示,本次处罚是由于在2019年对机构客户提供的个人报告中,少量报告含有个人贷款信息。已于2019年底完全停止对外提供含有个人贷款信息的报告,完成了央行要求的全部整改内容,现有业务和产品符合法律法规要求,可以继续为用户提供服务。
鹏元征信被罚背后,第三方数据服务服务企业、大数据风控企业的业务方向在何处?
或许百行征信的成立,以及最近朴道征信的成立,在一定程度上意味着其他民间第三方征信企业,尤其是当年的8家个人征信试点企业,因业务没有通过试点验收而走向“沉默”,但整个互联网金融市场的严监管造成的行业洗牌,甲方机构数量锐减,同样是使得这些企业生存难上加难的主要因素之一。
抓住C端服务是最后的救命稻草吗?
天眼查信息显示,鹏元征信成立于2005年4月,注册资本2.0115亿元,是一家在全国范围内专门从事个人和企业征信服务的专业征信机构。
2015年时,鹏元征信曾和芝麻征信、腾讯征信等7家机构获批开展个人征信试点业务,但2018年百行征信成立,也就意味着此前鹏元征信在内的8家个人征信试点机构没有一家符合颁发牌照资格。
此后,这8家个人征信试点企业开始谋求转型或者被集团企业其他团队分流。
鹏元征信面向C端个人的数据报告服务在此时逐渐火热起来。
近两年来,鹏元征信旗下的“天下信用”频繁出现在各消费金融公司或者小贷平台公众号的菜单栏,或者APP内。
公开资料显示,“天下信用”在2016年已经上线,2018年时新流财经曾写到,该产品开始登陆各大贷款超市,彼时主打口号是“查一查自己的贷款为何被拒”,一时之间行业掀起一股面向C端用户提供信用报告的热潮。
比如有家叫“橙子信用”的平台,用户花20块钱、49块钱分别可以查到自己基础版和专业版的信用报告。
在2020年12月以前,捷信消费金融公众号内,以及汽车之家和万达普惠等APP内均能看到天下信用的身影。
据一位互金从业者介绍,合作平台为天下信用导流,会按阶梯量级提成——月均付费少于3000份(包括3000份)报告的平台,每份9.9元的标准报告返佣3元、每份19.9元的标准报告返佣6元、每份29.9元的标准报告返佣9元、每份39.9元的标准报告返佣13元。
月均付费大于3000份的平台,上述4类标准报告返佣价格分别为4元、7元、10元、14元。
当然,不排除合作价格或许会因为导流平台的属性、导流时间等不同,有所变动。
新流财经在捷信消费金融公众号菜单栏发现,该报告的购买人数异常活跃,就2020年11月9日这天的17:01到17:02这短短的一分钟时间,就有99人购买该报告。即便是按照3元一份的提成来算,这一分钟的服务费就有297元。

据了解,截至2020年10月9日,天下信用的注册用户已达到5000万。
尽管天下信用看似发展势头较好,但仍然无法为鹏元征信,这家主力为B端机构提供信用服务的公司带来拯救式的改变。
新流财经了解到,鹏元征信团队已经从巅峰时期的300多人到2020年11月初的100人左右。
鹏元征信的经历折射了互联网金融行业在个人数据方面监管愈发严厉的趋势。
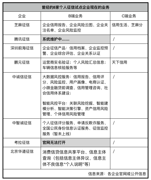
8家个人征信试点机构现状
在百行征信开业时,央行征信管理局局长万存知曾言——作为中国第一家市场化个人征信机构,百行征信主要在银、证、保等传统金融机构以外的网络借贷等领域开展个人征信活动,与人民银行征信中心形成“错位发展、功能互补”的市场格局。
他还表示,百行征信开业运营后,芝麻信用、腾讯征信、前海征信、鹏元征信等8家市场机构虽然不再直接从事个人征信业务,但其作为百行征信的主要股东,将通过百行征信实现信息共享,共同参与个人征信市场。
公开数据显示,截至2020年10月底,百行征信已拓展金融机构超1800家,签约信贷数据共享机构近1000家,百行个人征信系统收录个人信息主体超1.5亿人,所有征信产品累计使用量突破3亿笔。
实际上这一数据就与鹏元征信这一家相比,也存在差距,天下信用APP公开显示——累计提供21亿份个人数据报告,涵盖8000万家企业征信。数据来源于各征信机构、信用查询数据服务机构、政府机构等。
如果说鹏元征信的处境一般,那其它个人征信试点企业的现状,就十分令人唏嘘了——

最难以置信的是考拉征信,这家公司作为拉卡拉的子公司,目前官网已经无法打开,团队疑似已经解散。2020年11月,考拉征信还主动申请注销企业征信业务经营备案。
此外,腾讯征信近几年也无对外披露信息,官网显示正在维护中,有从业者坦言,腾讯征信曾经的业务团队疑似已经被腾讯金融内部分流。
前海征信、中诚信征信、中智诚征信、华道征信,这四家企业目前主要服务B端机构,提供企业征信产品或者个人征信评分等服务。
芝麻信用和鹏元征信是主要在向C端用户提供服务的机构。
芝麻信用在2019年末已经停止和金融机构合作,目前官网显示可以提供企业信用报告、企业风险监控等服务,面向C端用户提供芝麻分等服务。
鹏元征信官网显示其业务为“信用修复”和“公众监督”,这些似乎与金融行业无关,但从天眼查其参与的“招标信息”来看,亦在提供运营商身份验证、车辆信息核验、个人风险汇总信息等服务,今年还中标了交通银行、中信银行的相关项目。
毫无疑问,不管是向B端机构提供个人身份信息核验服务,还是用户的黑名单查询等服务,在当下都变得异常敏感,多数企业甚至“不敢提”,所以转型向C端提供服务,比如鹏元征信大力拓展的是上述“天下信用”这款面向C端用户的信用报告服务产品,成了一个新方向。
复盘了上述8家曾经的个人征信试点企业现状,不难发现,它们的业务,尤其是面向B端金融机构的风控服务,与市场上大多数大数据风控公司、金融科技公司提供的服务类似。
此处又回到对大数据风控服务的探讨上,没有足够庞大的数据量和多元化的数据源,很难进行所谓的“大数据风控”,但近年监管对大数据风控的严监管趋势,使得这个行业玩家们更加谨慎。
所以,上述8家机构,这些曾经的个人征信试点企业,他们的出路在何方?
新流财经根据各家的布局,以及市场观察,分析了三个方向——
1)转向企业信用服务。目前,芝麻征信、前海征信等机构均有在提供此服务。
近几年国家不断出台扶持小微金融服务的政策,日前国务院还在「全国深化“放管服”改革优化营商环境电视电话会议重点任务分工方案」中提到“要完善水电气、纳税、社保等领域信用评价标准和指标体系,充分运用各类信用信息平台,加强相关信用信息共享以及在信贷发放方面的应用。”
可以预见,日后企业信用信息平台会更加开放。
目前,上述8家机构中,中诚信征信、前海征信、芝麻信用已经获得企业征信备案资质,有从业者认为,取得这一备案资质在与银行等持牌金融机构合作小微金融项目时具有一定优势。
2)转向C端用户提供数据服务,传统的征信公司或者大数据风控公司提供的服务都是面向B端金融机构收费,如今向天下信用这样向C端用户收费的服务,虽然或许不如曾经的服务模式利润高,但在进退两难的环境下,仍然不乏是一条出路。
只是,这条路的成本或许并不比服务B端机构来得低。毕竟,为C端用户提供的司法信息、违约信息、财富信息等也需要对接第三方平台而来,同样需要成本,按照调用量或者其他方式计费。
3)继续服务B端金融机构,以咨询服务的角色来切入,监管层曾多次提及银行与金融科技公司合作,联合建模,或者鼓励商业银行运用大数据等技术建立风险定价和管控模型……
有强劲技术实力和风控优势的征信公司、大数据风控服务商,在全国超过4000家银行机构面前,仍然有分得一杯羹的机会。


评论