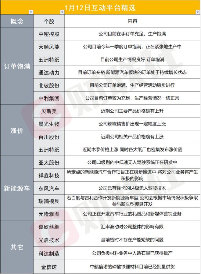
今日市场缩量大涨,三大指数均反包昨日阴线。板块上,军工股掀涨停,白酒、锂电、光伏等板块内多只个股反包,券商股午后爆发,造纸、钛白粉、医药、面板等板块轮动拉升。互动平台上订单饱满、涨价受关注,天顺风能表示公司目前今年一季度订单饱满,正在紧张地生产中;通达动力表示目前订单充裕 新能源汽车板块的订单处于持续增长状态;晨光生物表示公司辣椒精售价出现一定幅度上涨;五洲特纸表示近期木浆价格上涨,同时各大纸厂也密集发布涨价函;瑞鹄模具表示若百度与吉利合作开发新能源新车型,公司会根据市场情况积极争取参与新车型模具开发;光启技术表示当前暂时不存在产能短缺的问题。

评论