文|母婴的前沿 李知乐
1月15日,贝因美发布多个公告,包括2020年度业绩预告、公司内部人事变动。
从上述相关公告中了解到,2020年贝因美净利润预盈0.54亿元-0.8亿元。

但与此同时,拿着高薪并被委以重任的贝因美总经理包秀飞却突然宣布离职,令人诧异。
贝因美2020年盈利“成色”如何?
对于2020年业绩表现,贝因美表示主要得益于三点:
1)不断改善内部运营,狠抓精准营销;
2)合理控制各项成本支出,加强账款催收;
3)通过分析资产效能,进行优化处置,并取得了相应的转让收益。
简单来说,其实就是做营销/促销活动、催收账款,以及获得了资产转让收益。
但是值得注意的是,贝因美此次仅披露了净利润,而非扣除非经常损益后净利润(简称“扣非后净利润”)。
据了解,非经常损益指的是与公司正常经营业务无直接关系,是一次性或偶发性收支。就譬如,上述所说的资产转让收益。
这也意味着,扣非后净利润才是公司正常经营业务所获得的净利润。
而根据贝因美的2020年第三季度财报显示:报告期内,扣非后净利润暴跌了322.84%至-0.18亿元,并且从年初截至本报告期末,扣非净利润为-0.14亿元。
那么在扣除非经常损益后,不排除贝因美2020年全年业绩存在大幅跳水的可能?
毕竟今年对于贝因美来说,并不平静。

贝因美转让子公司(来源:公司公告)
6月,贝因美拟以1791万元将全资子公司上海贝因美食品销售有限公司的100%股权,以及“童享”品牌及其相关产品运营权,转让给杭州洋驼贸易有限公司和自然人叶峰。
而据业内人士反馈:这部分非业务形式的收入,也作为纯利润(几乎是0成本)并入财报体系里,让财报数据亮眼。
9月,贝因美集团旗下的母婴电商平台妈妈购与青岛合众千成网络科技有限公司签署合作协议,共同推出妈妈购“星店”计划,并在全国各地进行招商且收取6000元或7000元的会费。
但收缴会费后,加盟商不仅没有享受到任何服务,甚至难以要回自己的加盟费。
对此,有业内人士猜测,一方面可能是扣非后贝因美囊中羞涩,另一方面是贝因美可能需要这笔钱保证企业的资金流转,亦或是为了财报好看。
10月,有贝因美托盘商反馈,有将近1亿临期奶粉在库房积压,并表示:大家别被贝因美的财报骗了,看起来销售业绩和利润都在上涨,其实是把没卖出去的奶粉压在我们手里,提前拿到钱做的财务假数据。
据了解,托盘商一般会提前把货款给到贝因美,贝因美再让合作的经销商从托盘商的库房里提货,而经销商的货款也是打给托盘商,让托盘商承担货款风险。
也就说,托盘商其实就是贝因美的“影子银行”。
另外,需要注意的是,在今年1月14日,贝因美还收到监管函,被警告违反了《股票上市规则(2018年11月修订)》第1.4条、《上市公司回购股份实施规则》第二十八条的规定,责令贝因美董事会应充分重视上述问题,吸取教训,杜绝上述问题的再次发生。
据悉,2019年5月15日,贝因美发布回购预案称,公司拟以自有资金或自筹资金采取集中竞价交易方式回购公司股份,回购资金总额不低于2.5亿元且不高于5亿元,回购股份将用于后期实施员工持股计划或股权激励计划。回购期限为自股东大会审议回购股份方案之日起不超过12个月。
2019年5月24日,贝因美股东大会审议通过上述回购方案。
但在2020年5月22日,贝因美宣布将回购实施期限延长至2021年5月24日。
随后更是2020年9月5日,贝因美宣布决定终止股份回购事项。
但截至该公告披露日,贝因美累计回购股份总金额为仅为0.46亿元,远低于回购金额下限。这也是其违反了上市回购规定。
可是为什么贝因美要任凭违反规定也要终止回购呢?
贝因美表示,是因为根据《深圳证券交易所上市公司回购股份实施细则》规定,上市公司在回购期间不得发行股份募集资金,但依照有关规定发行优先股的除外。鉴于公司正在筹划非公开发行股票,为顺利开展非公开发行股票事宜,公司需要终止实施本次回购股份方案。

据悉,2020年8月,贝因美发布定增预案,拟非公开发行股票募资不超过12亿元,用于新零售终端赋能等项目及补充资金。
虽然目前募资进展情况并未有最新消息,但可以肯定的是,如果这笔募资顺利进行,势必将拉升贝因美财报数据。
但需要注意的是,良性发展的企业需要必备的要素之一就是盈利能力。但就此来看,抛开以上种种“非经营性”事件带来的数据增长,贝因美的主体净营收恐怕未必能看?
包秀飞放弃近千万年薪,提前离职为哪般?
与监管函、业绩预测一同出来的还有包秀飞的辞任公告。但对于包秀飞的突然离职,贝因美在公告中的解释非常官方,只透露了三个信息:
1)贝因美董事会是1月14日收到的包秀飞的书面辞呈;
2)此次人事变动,为包秀飞的个人原因;
3)包秀飞辞职后,与贝因美之间再无任何职务关系。

但值得一提的是,2018年7月上任的包秀飞,原本的任期应是到今年5月18日,并且包秀飞在贝因美可是拿着几近千万的年薪(根据2019年财报显示,贝因美董事长年薪仅为65万元,而包秀飞作为总经理的薪酬却高达903.15万元,在2019年度上市乳企高管年薪排行榜中位列第一。),那么为什么他要放弃高额的年薪,提前离职?

来源:2019年财报
对此,包秀飞本人和贝因美董秘金志强都曾对媒体表示,是因为贝因美第一阶段任务目标已经完成,将要进入发展的第二阶段。
金志强还对媒体补充称,为了贝因美下阶段的良性发展,持续转型变革到位,深化之前的战略布局,目前的人员安排是最契合企业战略发展的。谢宏履新总经理后将更多地参与到日常经营工作中,相信贝因美在决策与执行层面的效率会更高。
此补充言论引人遐想,这是否意味着,包秀飞不再适合成为贝因美第二阶段战略发展的执行人?
遥想2018年,包秀飞受聘之际,贝因美对外表示,看中的是奶粉职业经理人包秀飞的丰富经验。这也难怪,包秀飞辞任的消息突然爆出后,引发业内热议,目前有两种猜测的声音存在:
一方主张包秀飞就是主动离职,但离职原因可能没那么简单,在遭遇股东接连减持、2018年-2019年扣非净利持续为负,2020年扣非后净利润不明的情况下,可能是包秀飞自己想要另谋高就;
而另一方则主张包秀飞可能是被劝退,或许正是和未能达成既定业绩目标,亦或是过高年薪有关。

有业内人士评论道,“三年期满就走了,就是个白手套,弄脏了扔,这家企业不用看了,没戏。”、“包秀飞年薪900万元,都是一个季度的利润了,这也太浪费了。”、“公司不赚钱,大小管理人员费用不低,怎么弄都是白搭。”
乳业专家王丁棉表示:“包秀飞可能在12月底就已离开,而离开的原因可能是,他对贝因美的贡献与他的巨额高薪不相匹配,并且如此高薪,不可能无业绩指标要求。”
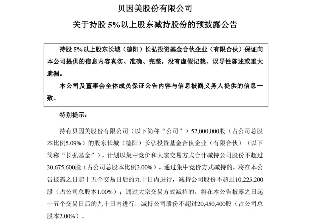
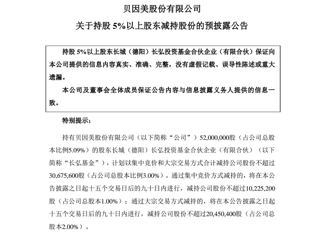
值得关注的是,在包秀飞离职的同时,贝因美股东也在不断抛售该公司股份。除了一再减持决意退出贝因美的恒天然外,还有长城(德阳)长弘投资基金合伙企业(有限合伙)(简称“长弘基金”)。

就在1月13日,贝因美发布公告称,持股5.09%的长弘基金以集中竞价和大宗交易方式合计减持公司股份不超过3067.56万股(占公司总股本比例3%)。资料显示:未减持前,长弘基金为贝因美集团第三大股东。
对于长弘基金的减持,有股民表示:“千辛万苦拉来的合作方居然跑路??!!”、“众叛亲离啊”。
而2020年12月29日,贝因美收到恒天然出具的《简式权益变动报告书》,恒天然于12月21日至28日通过集中竞价方式减持公司股份247.5万股,占公司总股本的0.24%;通过大宗交易方式减持公司股份600万股,占公司总股本的0.59%,合计减持847.5万股,占公司总股本的0.83%。
本次权益变动后,恒天然乳持有5102.47万股,占贝因美总股本的4.99%,已不再是被贝因美持股5%以上股东。资料显示:在未减持前,恒天然为贝因美第二大股东。
也就是说,截至当下,贝因美第二、第三大股东都纷纷减持该公司股份。而屡遭大股东减持后,贝因美股价持续走低。截至2021年1月16日收盘报5.09元/股,总市值为53.58亿,仅为其高峰时期300亿元的1/6。
贝因美和包秀飞,分道扬镳后会如何?
对于已经离开了贝因美的包秀飞,不少业内人士都在猜测他下一站会去哪里?据悉,包秀飞曾任职于杭州娃哈哈集团有限公司、上海百事食品有限公司、惠氏营养品(中国)有限公司、荷兰皇家菲仕兰中国业务集团。
因此有业内人士猜测:根据包秀飞已有的“战绩”和丰富履历来看,极有可能会重回外资奶粉企业,而其中最有可能去的就是雅培。
而离开了包秀飞的贝因美,根据上述透露的信息来看,谢宏将更多地参与到日常经营工作中。
但是根据谢宏近期对外的发言来看,其对贝因美明确了定位:贝因美并非乳企!
“我始终认为亲子(家庭)消费领域才是我们的蓝海,坚持走母婴生态圈路线,才是应对互联网化、发挥小贝优势的竞争战略。看懂了这一点,才会明白贝因美是做什么的;而我们的所有动作,也都是围绕于此。”谢宏表示。
但是要知道,贝因美也曾稳坐国产奶粉品牌的第一把交椅并成功上市,可如今,贝因美在奶粉市场可谓是节节败退,从业绩断崖式暴跌亏损超10亿,再到濒临退市边缘多次甩卖资产保壳,再到扣非后净利难增长。
那么是什么原因让明明是企业的优势业务被做成了弱势业务,这其中原由值得贝因美思考琢磨。
不过眼下奶粉业务还未钻研透彻,就想着在亲子(家庭)消费领域大展拳脚的贝因美是否会更加顾此失彼。
另外,值得一提的是,吴松航前脚刚刚入职贝因美,后脚包秀飞就因业绩未达标要离开,并且吴松航目前负责的天津新工厂是贝因美此前拟定增12亿元中的配方奶粉建设项目,也是贝因美未来增强高端奶粉及奶基营养品产业能力的重要战略项目。
种种巧合下,有业内人士猜测,吴松航可能会接手部分包秀飞的工作,不过其能否胜任还有待商榷。
由于谢宏家族在贝因美庞大的网状布局,换作任何一个职业经理人都施展不开,就算谢宏自己上,也是“廉颇老矣,尚能饭否”。
在经历爆发、冷却、调整后的贝因美,接下来会怎样值得关注。


评论