文|化妆品财经在线CBO 杨雪玲
凛冬之下,百货集团也有点捱不住了,这次是王府井和首商股份。
1月29日晚,王府井发布公告称,拟以发行A股方式换股吸收合并首商股份,打造具有国际水准、国内一流的现代商业零售企业集团。同时,王府井表示,公司主营业务不会发生重大变化,将整合吸收合并双方资源,减少同业竞争,发挥规模效应,实现优势互补。

据了解,王府井和首商为兄弟公司,控股股东均为首旅集团,实控人均为北京市国资委。其中,首旅集团持股首商比例为58.32%,持股王府井比例为26.83%。
此前,首旅旗下的这两家公司业态高度重合,一直被认为存在同业竞争情况。本次合并,或正是首旅集团为解决这一问题提出的方案。
据官方公告显示,王府井主营业务为商品零售和商业物业出租业务,覆盖百货、购物中心、奥特莱斯及超市等主力业态,同时拥有线上零售渠道。截至2020年6月30日,王府井在全国范围共运营52家大型综合零售门店,涉及31个城市。
首商股份主营业务同为商业零售,覆盖百货商场、购物中心、折扣店(奥特莱斯)和专业店四大主力业态。旗下拥有“燕莎商城”“燕莎奥莱”“西单商场”“贵友大厦”“新燕莎商业”“友谊商店”等商业品牌,门店遍布北京、天津、成都、兰州、乌鲁木齐等城市。
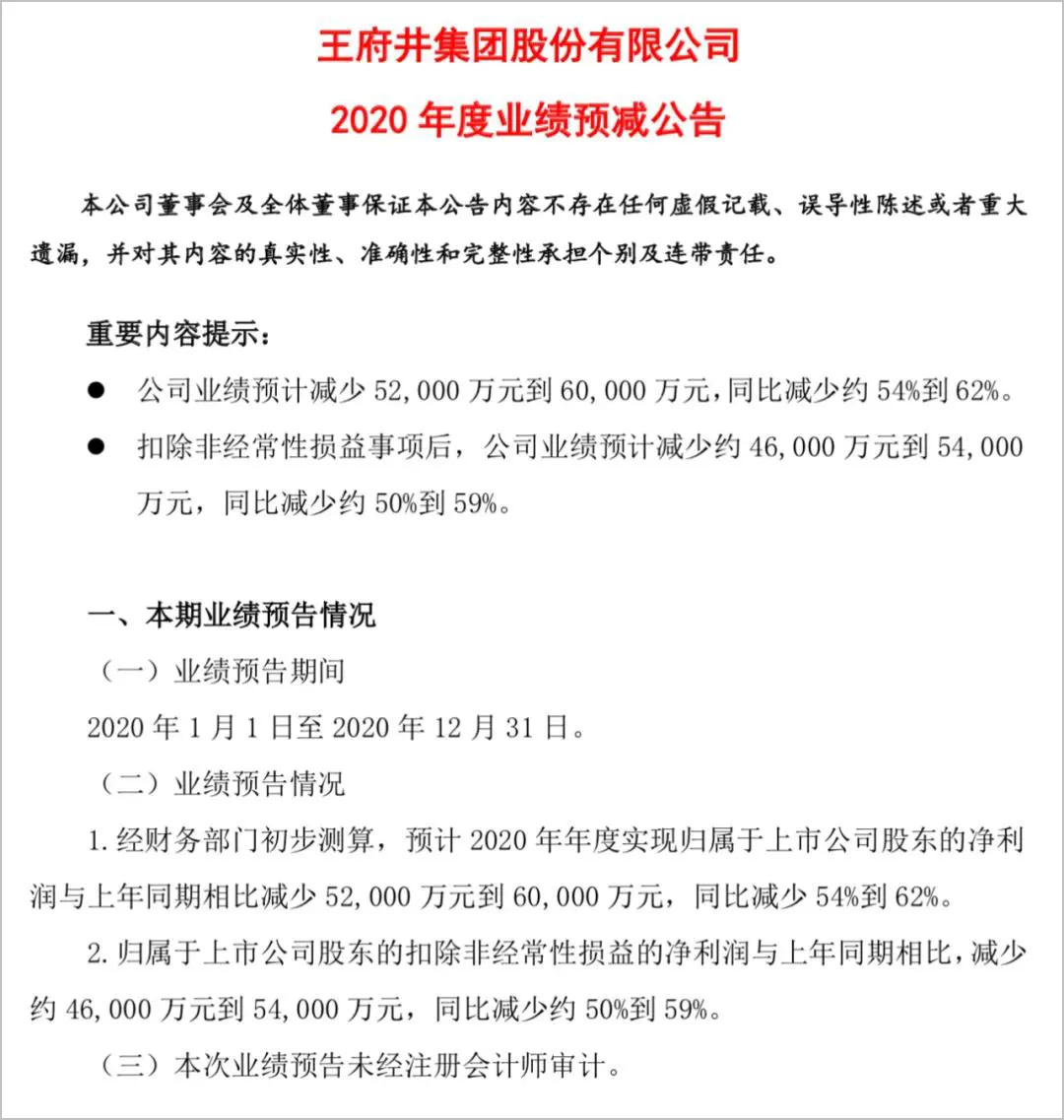
在公布合并首商股份的同时,王府井还披露了2020年业绩预减公告。公告显示,2020年王府井净利润同比减少5.2亿元至6亿元,同比减少54%至62%。与此同时,首商股份的表现也并不良好。2020年前三季度,其营收同比下降70%至21.8亿元,净利润亏损8388.17万元,同比由盈转亏。

对此,王府井方面表示,2020年蔓延全球的新冠肺炎疫情对宏观经济和线下零售行业经营带来巨大冲击。年初和年底疫情的两度大规模爆发,导致公司旗下多数门店暂停营业,恢复营业后也面临客流剧减、人气不振的境况,并导致公司第一季度收入大幅下降37.79%。
在此背景下,合并之后,王府井如何更好“消化”首商,将成为面临的一大问题。
不过,值得一提的是,王府井目前已取得免税店经营资质,正式成为中国第8张拥有免税牌照的企业。而其董事长杜宝祥去年在接受采访时也透露,公司重点资源将向免税业务倾斜,发展口岸免税、离岛免税和市内免税三种类型的免税店。目前,北京的机场免税店和市内免税店正在布局中。
有资深零售业专家表示,王府井此次和首商股份合并,可以解决资金问题,同时聚拢北京市场优质商业网点资源,有望成为百货零售“一哥”。
不过,经济学家赖阳则指出,在云消费时代,传统百货店走向衰退是根本趋势,仅靠合并解决不了业态面临的根本问题,要想实现收益最大化,关键还是要加快传统百货新零售和体验式业态的脚步。
(本文资料综合自中国百货商业协会、中国证券报等)


评论