文 | 李童 顾乐晓
编辑 | 陈臣
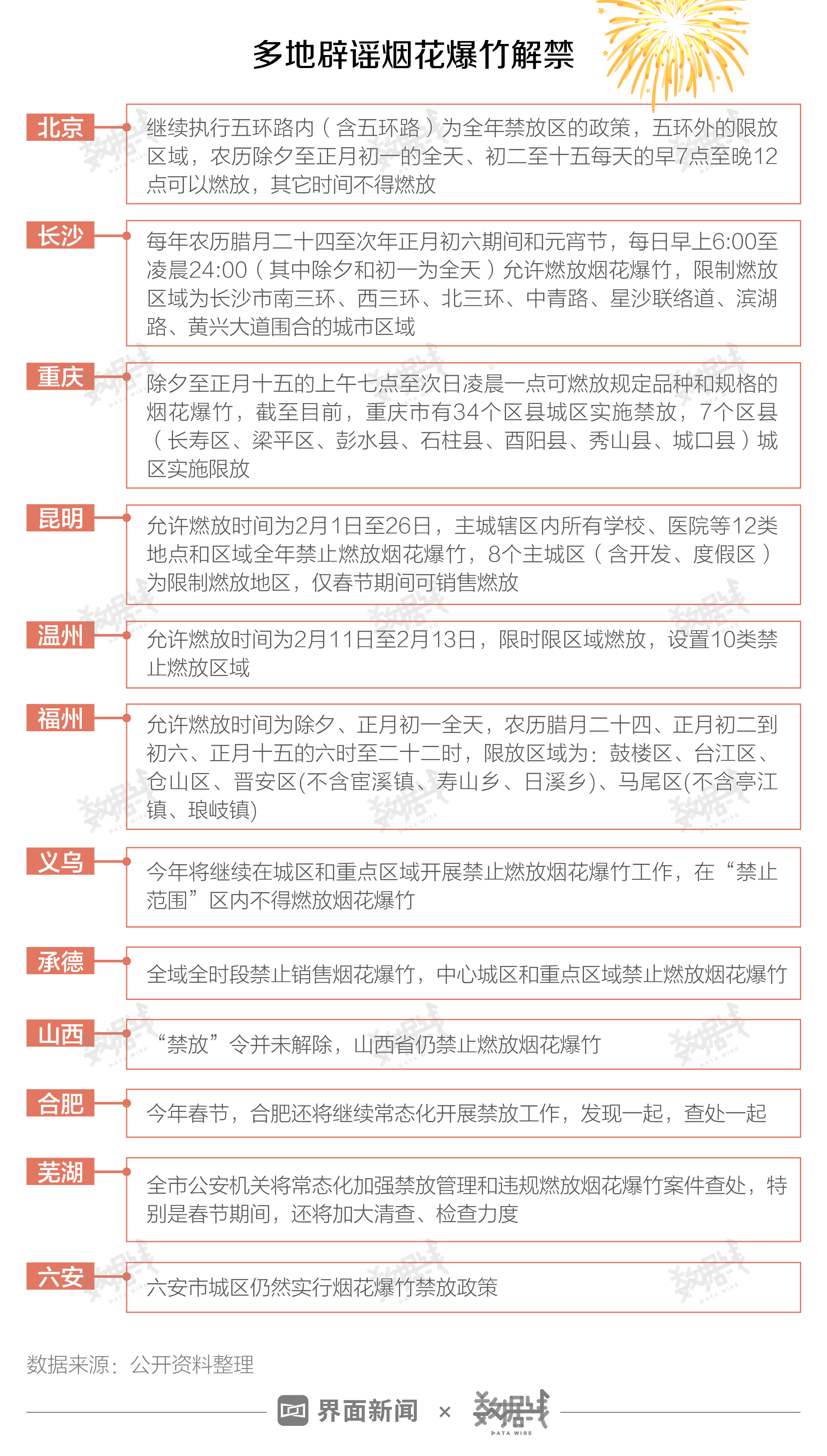
这个春节,你会放鞭炮吗?近日,网传多个城市春节解禁燃放烟花爆竹,但事实并非如此。
12地辟谣解禁,限放城市逐年增加
据界面数据统计,目前已有12地辟谣,明确将继续施行烟花爆竹禁限放政策。
其中,宁夏中卫、云南昆明烟花爆竹燃放政策比往年宽松,而北京的政策更严格了。
公安部数据显示,2017年初,全国禁限放烟花城市数量达到1208个,相比两年前增长了79.2%。尤其是禁放城市数量,增长超过2倍。


卖得越来越少,价格也涨不起来
禁放令越来越严,烟花爆竹卖得也越来越少。以北京为例,据界面数据统计,北京春节烟花爆竹零售网点数量8年间减少了1164家,降幅超99%。2014年至2021年,北京春节烟花爆竹备货量“8连降”,降幅超96%。

价格方面,2020年以来,烟花爆竹价格受到冲击。据国家统计局,2020年12月烟花爆竹产品出厂价格指数创3年来新低,连续9个月低于100。

据界面数据统计,北京春节期间销售的千响挂鞭价格10年间从20元涨到40元,上涨了一倍。

天眼查数据显示,目前国内烟花爆竹相关企业数量为46.93万家。2018年以来,烟花爆竹相关企业新增数量逐年下降。2020年新增企业数量相比2015年减少了1.7万家,降幅近3成。

出口两年连降,2020年达7年来最低
据海关统计,2018年以来,中国烟花爆竹出口量逐年降低,2020年出口数量和金额同比下降约2成,为7年来最低值。“花炮之乡”浏阳烟花爆竹出口出现多年未见的“双降”。星沙海关驻浏阳办事处数据显示,2020年前8个月,浏阳出口烟花爆竹批次和货值均下降26.2%。





评论