作者 | 浮萍
开年就拿下3.6亿元的大单,唐德影视2021年翻身有望。
2月7日晚间唐德影视发布公告称,就一部古代传奇题材影视剧集与企鹅影视签署了《影视剧集定制合同》,合同约定企鹅影视作为剧集的投资方和出品方,委托公司进行剧集制作,公司同意根据企鹅影视制定的标准和要求完成剧集制作,剧集制作费用预算总额为 3.6亿元(含2500万元承制费)。
这就意味着唐德影视承制了腾讯视频的一部古装传奇剧集。按照约定,腾讯视频享有定制剧集的新媒体独家播出权,唐德影视拥有传统媒体(电视台)的发行权,在扣除代理费后收益与企鹅影视对半分。
制作费投资就高达3.6亿元,但是这部大制作的剧集还处在筹备阶段,目前对外释放出来的信息量极少,仅知道是一部45集的古装传奇剧,或许类似于《东宫》。同时在没有计入宣发费用的情况下,单集的费用就已经高达800万元,最终单集成本肯定直奔千万元。
虽然是一部非常早期的作品,但是本身3.6亿元合同的签订对于唐德影视来说就已经是非常大的利好,在经历了影视作品难播出、3年巨额亏损和实控人变更等一些列利空之后,终于释放出各方都没有放弃,唐德影视翻身有望的明确信号。
唐德影视3年亏超10亿元,新规幸免退市
在这个合同签订之前,唐德影视已经连亏三年。
由于受到范冰冰事件的牵连,唐德影视主导的《巴清传》问题颇多,直接拖垮唐德影视,导致其2018年、2019年净利润分别亏损9.32亿元和1.07亿元,2020年也预计亏损0.65亿元和0.95亿元,合计三年铁定亏损10亿元以上。
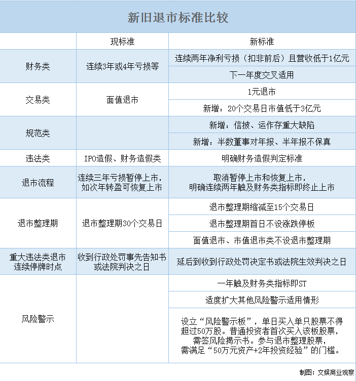
连续3年亏损,按照根据原来的退市规定,身处创业板的唐德影视只要连续3年亏损就会被直接被要求退市,因此2018年、2019年和2020年已近三年亏损的唐德影视,铁定是要退市的。
但是政策眷顾了唐德影视。根据前些日子上交所、深交所分别就退市公司重新上市实施办法向社会征求意见。按照新规要求即使已经2年亏损的公司,只要年营收大于1亿元,就不用退市。
因此2020年营业收入1.8亿元-2.34亿元的唐德影视得以缓口气,暂时不用担心被退市的问题,但是目前唐德影视的现状也不容乐观。
资料显示2020 年度,公司营业收入和营业毛利主要来源于电视剧《长风破浪》《战时我们正年少》《最初的相遇,最后的别离》等少数项目的发行收入和毛利,以及电视剧《白发》、《想见你》等项目的海外版权代理发行收入和毛利。
以上项目中只有《最初的相遇,最后的别离》在2020年11月份顺利播出,《长风破浪》《战时我们正年少》目前都没有播出,剧集积压明显,也表明唐德影视的剧集业务陷入半瘫痪状态。
浙江广电入主,如何拯救唐德影视?
在唐德影视走入困境之际,原实控人吴宏亮和慈文传媒一样选择与国资结盟。
2020年5月份,唐德影视控股股东吴宏亮拟分别将所持公司5%和4.08%转让给浙江易通(浙江卫视关联公司),和东阳聚文(东阳市国资委关联公司),并将所持公司23.55%的表决权委托给浙江易通,吴宏亮还将同时协调第三方股东向东阳聚文转让其所持0.92%股权。
上述交易完成后,浙江易通将拥有公司28.55%的表决权,成为公司的控股股东,浙江广播电视集团将成为公司的实际控制人。
浙江广电的入主,慢慢给唐德影视带来了起色。资料显示目前浙江广电的管理人员和业务团队已经逐渐接手唐德影视事务,唐德影视最新筹备的大剧《无间》背后就有浙江广电团队的身影。
因此外界猜测这次唐德影视拿下腾讯3.6亿元的大单,和浙江广电背后有着非常大的关系,如果不出意外这部电视剧的卫视播出权很可能就花落浙江卫视。
这也正如文娱商业观察此前预测过的,浙江广电拿下唐德影视只是第一步,借助上市公司的平台,实现浙江广电系资源整合才是更重要的事,就像江苏广电与幸福蓝海、湖南广电与芒果超媒、上海广电与东方明珠之间的关系一样,唐德影视承载着浙江广电的资本野望。
在2020年排尽大部分雷点之后,未来浙江广电与唐德系的更多联动对于唐德影视来说当然是一件好事,很大程度上会帮助唐德影视早日走上正规。


评论