文|第一财经商业数据中心 豆子
编辑 | 豆子
抗糖的液体牙膏,加入护肤成分的美容级牙膏,有着奶茶香的口香糖牙膏……
新消费浪潮席卷之下,牙膏品牌们或借护肤领域“重成分”之势,或乘食品领域“抗糖”之风,通过产品的革新掀起口腔护理的消费升级。
然而,不同于需要提前做功课的护肤产品,消费者购买牙膏的过程,大多是在货架前不过10秒的随意选择,他们对于牙膏品牌的忠诚度较低,也不怎么在意牙膏充满噱头的新奇卖点,为什么新消费的浪潮看似卷不动牙膏品类的消费?这些牙膏或口腔护理品牌又该如何找寻自己的机会点?
不交“智商税”,基本诉求仍是清洁
CBNData《2019饮食习惯与口腔健康白皮书》数据显示,有口腔问题的人群比例高达93%。从基础的清洁功效到防蛀、护龈、抗敏感等护理功效,牙膏的功能越来越专业细分,但清新口气、清洁去渍仍是消费者们最为基本与核心的诉求。

图源《2019饮食习惯与口腔健康白皮书》
林语堂曾在1933年就讨论过牙膏品牌“令人眼花缭乱”的各种广告,其中有的声称“能杀死几百万微菌”,有的说用错牙膏会伤牙齿、牙龈引发恐慌,而高露洁则刊登了一则特别广告,指出——“牙膏的唯一作用只是洗净你的牙而已”。
时间跨过将近一个世纪,如今的牙膏行业充斥着更为纷繁的功能卖点,其中不乏经不起医学验证的“智商税”,比如修复牙龈,抵御初老,杀灭幽门螺旋杆菌……
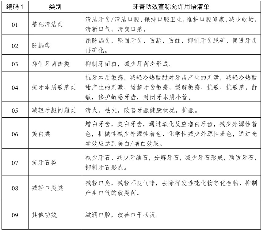
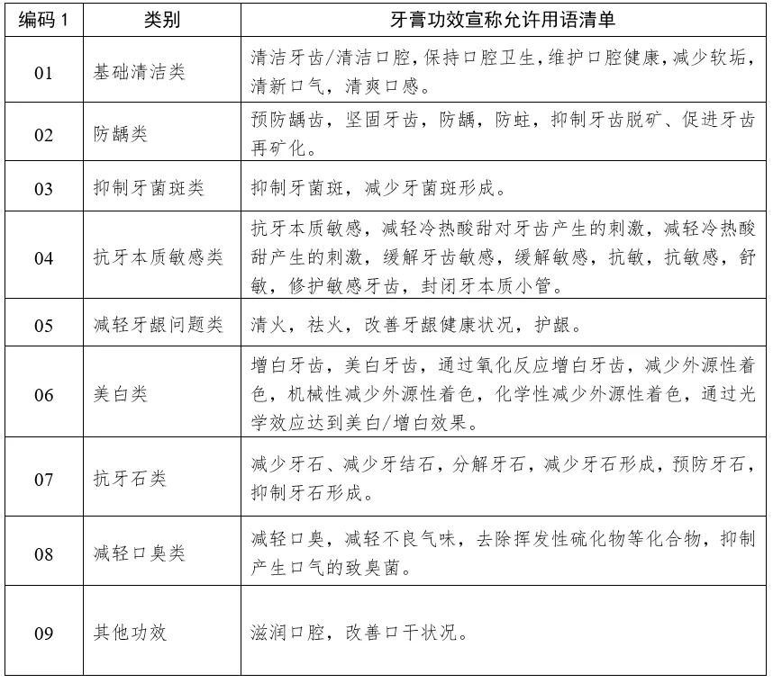
前不久,国家药品监督管理局发布关于公开征求《牙膏备案资料规范》法规文件意见的函,其中对牙膏可宣传的功效做了明确的界定,这些功效分别是:基础清洁类、防龋类、抑制牙菌斑类、抗牙本质敏感类、减轻牙龈问题类、美白类、抗牙石类、减轻口臭类以及其他功效。

图源国家药品监督管理局
其实对普通消费者来说,普通牙膏均能满足他们清洁牙齿的基本诉求。在理性消费回归的当下,消费者在牙膏的选择上也非常主张实用与性价比。丁香医生在一篇文章中透露了选择牙膏的秘密,是直接拿货架上最便宜的含氟牙膏。
追求刷牙体验,选牙膏约等于选香味
除了功效,消费者在选购牙膏时也非常看重香味。刷牙时闻到、尝到自己喜欢的味道,会让体验过程充满更多愉悦。CBNData调研发现,近五成消费者最关注牙膏的味道。地域上,西南和华中的消费者更关注牙膏味道,北方地区更注重牙膏功效,华东则更在意牙膏的品牌知名度。

图源《2019饮食习惯与口腔健康白皮书》
在主流的薄荷香味之外,果香、茶香、花香都是较为常见且消费者偏好度也较高的香型。而近来新锐口腔护理品牌则针对年轻消费者推出了更加新奇的香味,比如美术师果酱味的益生菌马卡龙牙膏、BOP海洋香型的植物精油牙膏,冰泉的奶茶、拿铁等饮品香的口香牙膏等等。

图源BOP、冰泉品牌旗舰店
这些香味的创新,也大幅提升了牙膏的可感知度。19年冷酸灵还与小龙坎联名推出过火锅味牙膏,分别有标准中度辣、川渝微微辣和传闻变态辣三种口味,更是充满了猎奇感,噱头十足。这些食物作为想象的载体,实际上也为不同味道的牙膏提供了更易传播的社交属性。
从颜值到生活品质,牙膏也能满足心理需求
而更直接为牙膏赋予社交属性的,是产品颜值。
小红书上因为包装好看而入手新品的用户不在少数,更有各种高颜值牙膏的测评种草内容。
参半创始人尹阔在一次采访中提到,颜值经济时代,牙膏也具备悦己属性,因而他们选择用化妆品的思维做一款牙膏。其产品的外包装就像护肤乳液和防晒霜,在深圳的首家实体店也仿佛是美妆品牌体验店。凭借产品的高颜值,牙膏品牌也得以沿用美妆种草的思路邀请明星及KOL在小红书、抖音等平台进行传播。

图源参半官方微博
为颜值买单的背后,是消费者对于“美”的心理需求;而一些牙膏通过高昂的价格,精致的包装,与独特的品质所建立起来的品牌壁垒,则是因为满足了消费者对品质生活更深层次的心理诉求。
比如有“牙膏中的爱马仕”之称的意大利品牌Marvis,在小红书上风靡的法国品牌Regenerate,据称是天后王菲钟爱的牙膏品牌Theodent等等,不仅仅从功效成分上应对消费者的功能诉求,也不局限于膏体外观与风格化包装带来的审美价值,更重要的是,这种高端化路线为消费者提供了一种看似更契合他们生活追求的良好体验。而面对近百元的单价,有人认为“与几百元的洗面奶相比就觉得可以接受”,也有人会用“XX元就能买到更好的生活”这样的消费理念与跟风心理驱动着自己购买。
不仅仅是牙膏,口腔护理多品类延展
对于关注口腔问题的消费者来说,牙膏单一品类的升级已不能满足他们更为专业与全面的口腔护理需求。根据阿里研究院《2020年口腔护理行业最新趋势报告》数据,有31%的消费者同时购买两种以上类目来进行口腔护理,比如漱口水、牙线、牙贴、冲牙器等等。
各大口腔护理品牌纷纷布局电动牙刷、漱口水、水牙线、牙粉等细分护理产品,这些品类也都释放出巨大的消费潜力。舒客联合新浪微博发布的《2020美齿经济白皮书》显示,2019年天猫平台电动牙刷年销售额超50亿元,销量和销售额分别增长77%和54%;2018-2019年漱口水品类市场同比增长30%。
                                                       
图源《2020美齿经济白皮书》
以漱口水这一品类为例,入局玩家既有李施德林等老牌漱口水品牌,也有高露洁、佳洁士、舒客、黑人等传统牙膏品牌,更有参半、贝医生、BOP、usmile等新锐品牌;而对于不同人群在不同场景下的需求,还有孕妇用漱口水、儿童漱口水、便携漱口水等更多针对性产品。
纵然牙膏作为一个渗透率较高的成熟品类,升级态势相对没有那么突出,但整个口腔护理市场却呈现出品类细分化、场景多元化的快速发展趋势。许多新消费品牌将单一爆品作为切入市场的第一步,但围绕口腔护理的消费场景提供全面、专业、细分的解决方案,或许是更有前景的发展方向。


评论