文|每日财报 吕明侠
疫情之下,宅经济悄然兴起,高颜值、方便精致的小家电迅速走红。在此背景下,头顶“创意小家电第一股”的小熊电器,其股价在2020年一度出现爆发式上涨。
然而,在2021年初,在小熊电器披露2020年业绩预告后,小熊电器股价便开启跳水模式。自1月25日开始,其股价连续6日下跌,股价从131.1元滑落至88.33元,跌幅超30%。截至3月2日收盘,其股价报83.76元,较其2020年7月的股价高点165.9元几乎腰斩。
股价下跌背后,长期“重营销、烧渠道”的打法令小熊电器的销售成本居高不下,过去三年的销售费用占四费7成以上;而轻研发的经营思路又导致其产品竞争力较低,增长后劲不足。与此同时,小熊电器的价值也开始受到质疑。
四季度业绩不及预期,股价急转急下
“低脂轻食,无油空气炸锅”、“一机九用花样早餐机,煎煮烤烙样样精通”……近年来,打着智能、健康等旗号,配合萌萌的外表,小家电精准踩准了年轻人的需求,并因此越来越受追捧。
在此背景下,其市场规模不断扩大,据前瞻产业研究院数据,2019年小家电市场规模4015亿元,预测2023年将达6460亿元。
在过去的2020年,受新冠疫情影响,人们居家时间大增,促成了小家电市场需求的大幅增长。据中国家电协会数据显示,2020年上半年,我国家电市场同比下降14.13%的情况下,小家电行业逆势增长,其线上零售额为780亿元,同比上涨12.4%。
《每日财报》注意到,2020年,小熊电器股价由年初39.86元/股的低点,一路上涨至7月165.9元/股的高点,涨幅超3倍,市值从60多亿元一度飙升至253亿元。另一家小家电新宝股份的股价从不到20元/股涨至52.3元/股,市值突破400亿元大关。

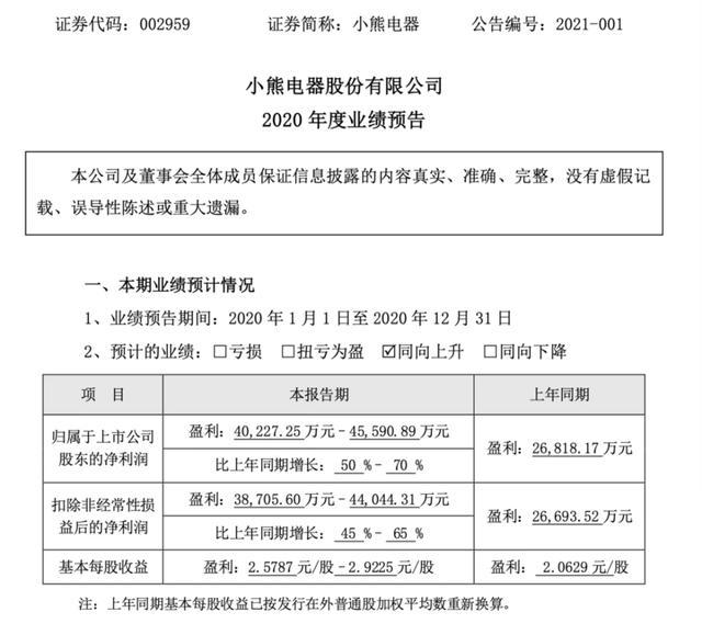
近日,小熊电器发布了其2020年度业绩预告,预计公司2020年的归母净利润为4.02亿元-4.56亿元,较上年同比增长50%-70%;预计扣非净利润为3.87亿元-4.40亿元,较上年同比增长45%-65%。
虽然在业绩预告中,小熊电器预计2020年全年净利润仍可保持50%以上的增长,但与小熊电器2020年前三季度业绩对比来看,实际上四季度增长远未达到预期。
据2020年第三季度业绩报告,小熊电器2020年前三季度实现归母净利润为3.21亿元,同比增长高达92.04%。据此计算,第四季度小熊电器的归母净利润仅为0.8亿元-1.34亿元,同比下降20%-增长34%,远低于前三季度的利润增速。
关于业绩变动的原因,小熊电器称,销售收入同比增长在30%-40%之间;毛利率保持相对稳定;销售费率同比有所下降;利用闲置募集资金和自有资金进行了现金管理,收益同比增加。
值得注意的是,有分析称,小家电自2020年第四季度便已开始增长放缓。因此有投资者担心小家电快速增长的时代正在迎来结束。
依靠互联网模式异军突起,线上收入占比达9成
据公开资料显示,小熊电器成立于2006年,从酸奶机起家,目前已推出120多种品类,1000多个SKU(库存单位),产品涉及厨房电器、烹饪用具、婴童产品、生活电器等。由于弥补了市面上厨类产品的空缺而且产品规格小巧便携,因此也被称为创意家电的代表。
小熊电器从一开始就投身于线上的互联网打法,为避开同大企业的直接竞争,而传统的家电企业在线下拥有较为成熟的布局,小熊电器决定绕道而行,因此采取线上营销的战略。
近年来,小熊电器乘社交网络营销的东风及薄利多销的销售模式成功破圈。据招股书披露,2015至2017年,小熊电器的线上渠道分别实现6.33亿元、9.56亿元、15.04亿元营收,占总营收比例分别为 87.55%、91.24%、91.59%。
但其营收线上集中度也在逐年增强,但由此带来的弊端较为明显,除销售渠道较为单一外,互联网营销打法带来的销售成本居高不下,成为小熊电器的“包袱”。
此外,近年来,受消费者需求影响,包括小家电企业、电商品牌都在打造线上、线下互相拥抱的模式,两“腿”并进。京东、天猫、苏宁易购、九阳、小米等在积极拓展线下实体店。
然而在其他家电企业纷纷开辟多种销售渠道的情况下,小熊电器的线上销售营收占比却一直在9成以上。
《每日财报》还注意到,对于小熊电器更大的挑战在于,一旦互联网平台的流量饱和后,企业很快就会遇到增长瓶颈。尽管有人会说会多开辟几个电商渠道不就行了,但拥有大流量的电商平台又颇为有限。
重营销轻研发,遭遇巨头围剿
在互联网普及的当下,营销的确有着举足轻重的地位,但作为家电制造企业,研发才是立足的基石。

《每日财报》注意到,小熊电器为其品牌宣传做出大规模投入,2016年-2020年Q3,小熊电器的销售投入为1.45亿元、2.47亿元、2.86亿元、3.96亿元、3.45亿元,占总营收比例分别为13.76%、14.99%、14.01%、14.73%、13.8%。
小熊电器的品牌推广模式多达6种,包括电商平台广告投放、影视剧与综艺节目广告植入、明星宣传、新媒体营销、户外广告投放、论坛展会。
对比小熊电器的研发投入来看,不足其一半。2016年-2020年Q3,小熊电器的研发投入为0.17亿元、0.25亿元、0.47亿元、0.77亿元、0.73亿元,占总营收比例分别为1.61%、1.52%、2.3%、2.86%、2.92%。
远低于销售费用,并明显低于行业平均水平。若“重营销,轻研发”,长此以往,小熊电器将可能面临市场份额萎缩等系列风险。
在小家电未受重视之前,小熊电器凭借挖掘这一细分品类实现成功突围。但值得注意的是,小家电研发相对简单,核心竞争力有限,大型企业也很容易涉足,因此小熊电器的突围也必将迎来大型家电企业的“围剿”。
仅2020年,就有北鼎、火鸡电器、纯米科技,相继完成融资,同时摩飞、BRUNO等网红产品也深受欢迎,传统家电品牌苏泊尔、美的等,也纷纷加码创意高颜值年轻化小家电产品。
在此背景下,销售渠道依赖线上,重营销轻研发的小熊电器又能否支撑最后呢?对此《每日财报》将持续关注。


评论