记者丨苏慧文
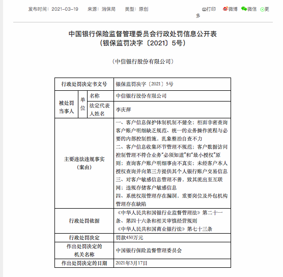
3月19日,银保监会消保局发布的罚单显示,中信银行被处罚单450万元。
具体来看,中信银行主要违法违规事实有四方面。
一是客户信息保护体制机制不健全;柜面非密查询客户账户明细缺乏规范、统一的业务操作流程与必要的内部控制措施,乱象整治自查不力。
二是客户信息收集环节管理不规范;客户数据访问控制管理不符合业务“必须知道”和“最小授权”原则;查询客户账户明细事由不真实;未经客户本人授权查询并向第三方提供其个人银行账户交易信息。
三是对客户敏感信息管理不善,致其流出至互联网;违规存储客户敏感信息。

四是系统权限管理存在漏洞,重要岗位及外包机构管理存在缺陷。
2020年5月9日,银保监会官网发布《中国银保监会消费者权益保护局发布关于中信银行侵害消费者合法权益的通报银保监消保发〔2020〕5号》通报称,2020年3月,中信银行在未经客户本人授权的情况下,向第三方提供个人银行账户交易明细,违背为存款人保密的原则,涉嫌违反《中华人民共和国商业银行法》和银保监会关于个人信息保护的监管规定,严重侵害消费者信息安全权,损害了消费者合法权益。
银保监会消费者权益保护局将按照相关法律法规,启动立案调查程序,严格依法依规进行查处。“5号文”强调,各银行保险机构要引起警示,严格按照《中华人民共和国商业银行法》、《中华人民共和国保险法》和《中国银保监会关于银行保险机构加强消费者权益保护工作体制机制建设的指导意见》,认真执行相关法律法规和监管规定,依法合规开展经营活动,切实保护消费者合法权益。




评论