近日,海南省工信厅、发改委、海口海关联合印发《海南自由贸易港自用生产设备“零关税”进口企业主体资格认定工作机制》,明确了企业申报购买“零关税”自用生产设备的流程和要求。
这是进一步落实《财政部 海关总署 税务总局关于海南自由贸易港自用生产设备“零关税”政策的通知》(详情点击:海南自贸港“零关税”负面清单出台!清单外生产设备三税全免!海南自贸港“零关税”生产设备如何申报使用?海关总署发布重要公告!),推动海南自由贸易港自用生产设备“零关税”政策尽快落地生效的具体举措!
主体资格认定原则
根据《财政部 海关总署 税务总局关于海南自由贸易港自用生产设备“零关税”政策的通知》的要求,全岛封关运作前,对海南自由贸易港注册登记并具有独立法人资格的企业进口自用的生产设备,除法律法规和相关规定明确不予免税、国家规定禁止进口的商品,以及通知所附《海南自由贸易港“零关税”自用生产设备负面清单》所列设备外,免征关税、进口环节增值税和消费税。
负面清单行业细化
将海南自由贸易港“零关税”自用生产设备负面清单第二至十一条,细分为21个行业,再加上“其他”行业,覆盖全行业分类。
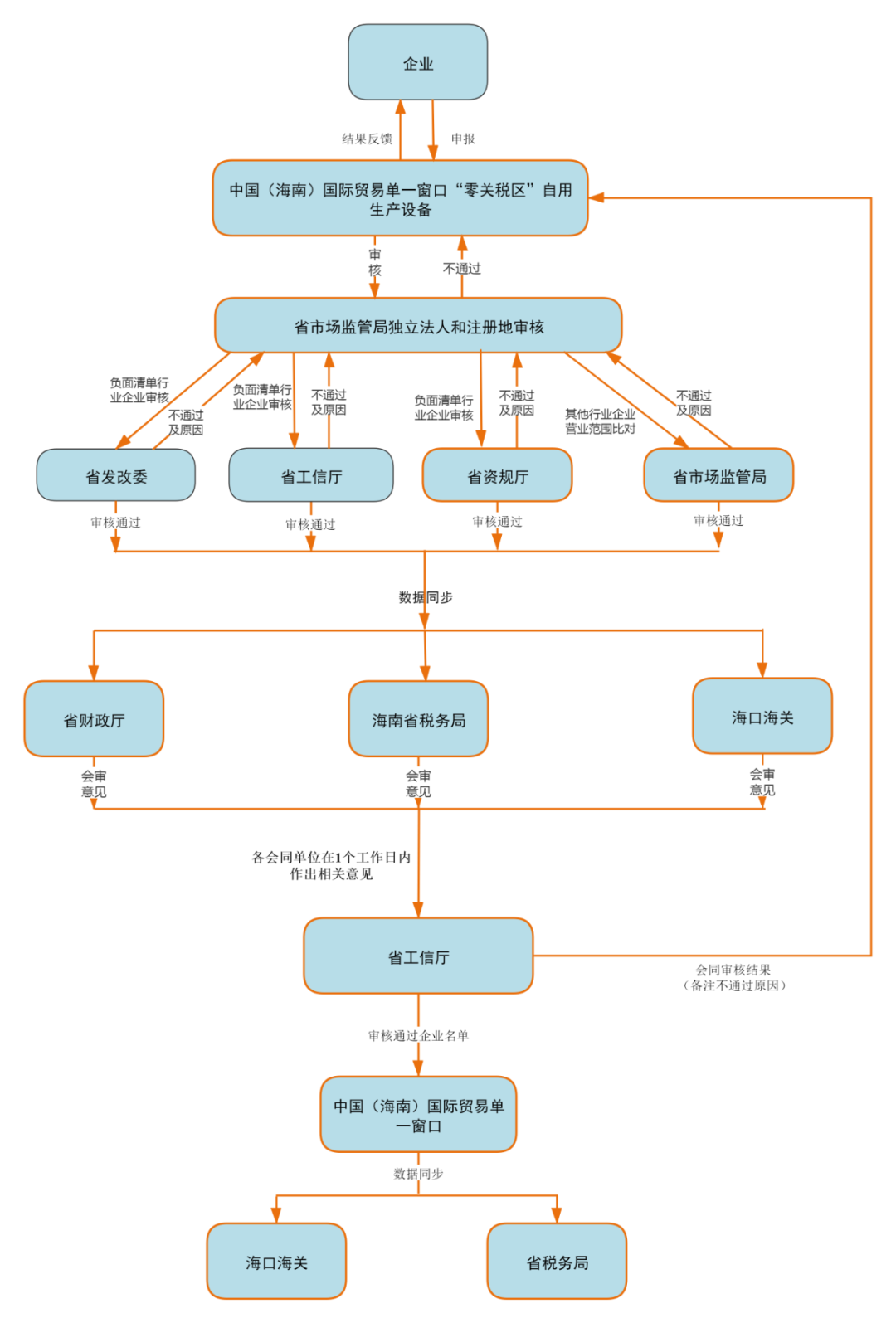
企业申报
一、企业通过“中国(海南)国际贸易单一窗口”中的“零关税区-自用生产设备模块”进行申报(该模块将于近期上线)。
二、企业需填报的信息:企业仅首次进口零关税自用生产设备时需要通过“中国(海南)国际贸易单一窗口”申报获得主体资格,以后无需再次申报。企业申报需填写以下信息:
1.营业执照信息(企业名称、统一社会信用代码、法定代表人及联系方式、联系人及联系方式、登记机关等,尽可能通过系统自动填充)。
2.勾选同意《申报企业承诺书》,承诺本次和以后按照本政策进口的生产设备不用于负面清单行业。
3.填写进口该设备所应用的行业(严格按照营业执照经营范围填写)。
部门审核
一、部门主审(2个工作日内完成)
1.省市场监管局审核企业独立法人资格和注册地,并判定“其他”类企业填写的进口自用生产设备使用的行业是否属于其经营范围。
2.省发改委、省工信厅、省资规厅按职能审核负面清单行业企业主体资格。
二、部门会审(1个工作日内完成)
省财政厅、省税务局、海口海关1个工作日内完成并联会审。
三、审核结果同步
1.省工信厅将审核通过的企业名单通过“中国(海南)国际贸易单一窗口”推送至海口海关、海南省税务局,审核结果由“中国(海南)国际贸易单一窗口”反馈申请人。各单位可通过“中国(海南)国际贸易单一窗口”查询审核结果。
2.审核获得主体资格的企业发生分立、合并、更名等变更情形的,企业应重新申请办理资格认定。
企业主体资格认定流程图

申报企业承诺书

来源:海南自由贸易港官方微信公众号


评论