文 | 财联社 刘超凤
又一家券商计划斥资在上海置业。
3月22日,中泰证券公告称,董事会同意以不超过27.35亿元购置上海绿地外滩中心办公楼。从财报预测,中泰证券2020年净利润应能覆盖27亿购房款。

总部位于山东的中泰证券,在上海金融中心布局核心业务却是早已有之,这也让包括资管、研究、私募量化等多项业务成为公司招牌。据悉,中泰证券在上海已有6处办公房产,都在浦东地区(包括陆家嘴)。
近年来,已有海通证券、国海证券、长江证券等多家券商宣布置业(建楼或购置房产)。其中,海通证券、国海证券均相中上海绿地外滩中心,这是上海重点打造的全球金融中心核心区,与陆家嘴金融城隔江呼应,项目总建筑面积120万平方米,所属地块曾是上海2014年的地王,地价高达248.5亿元。
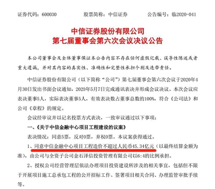
去年因置业而广受关注的还有中信证券,2020年5月7日晚,中信证券发出董事会决议,其中之一是同意以45.34亿元结算中心金融中心的建设款,这一决定公布后,很快上了微博热搜榜。
中泰证券27亿购置上海办公室
3月22日,中泰证券发布董事会决议公告,其中提到以不超过27.35亿元的总价款购置上海绿地外滩中心办公楼。
根据公告,本次交易的购买主体是中泰全资子公司齐鲁中泰物业有限公司。中泰证券表示,根据公司资金状况,筹资成本统筹安排,公司给予齐鲁中泰物业有限公司额度不超过27亿元的借款;授权公司经营管理层和齐鲁中泰物业有限公司办理合同签订、贷款、出租等具体事宜。
针对本次买楼,中泰证券表示是推进公司战略布局,满足公司驻沪单位集中办公的需要。
目前中泰证券尚未发布2020年年报,但从过往业绩看,2020年净利润应能覆盖27亿购房款。
根据财报,中泰证券(合并报表)2019年实现营业收入97.09亿元,净利润22.94亿元。2020年前三季度,中泰证券实现营业收入75.29亿元,归母净利润22.95亿元。截至2020年9月末,中泰证券总资产1639.77亿元,归属于上市公司股东的净资产为329.93亿元。
截至2019年9月30日,中泰证券及境内子公司、分支机构共计租赁房产386处,其中,母公司及合并范围内境内子公司20处,公司分支机构有366处(含鲁证期货营业部)。上述房产中,已取得房产证的有290处,未取得房产证的有96处。
据悉,中泰证券在上海已有6处办公房产,都在浦东地区(包括陆家嘴),中泰证券研究所、资管子公司中泰资管均在上海,一些重要业务如网金、技术、财富、投行等均在上海设有分部。
中泰证券近两年频见大动作
中泰证券近两年大动作颇多。最重量级当属董事长李峰去年重磅加盟。
今年来公司内部进行中层负责人的人事调整,主要涉及零售网金部、衍生品交易部、信用业务部等多个业务线负责人,以及金融科技委员会、机构业务委员会等负责人。山东辖区多位分公司老总进行异地轮岗。除了省内异地轮动外,还提拔了新人。部分分公司总经理即将到龄退休,从正职上退下来;公司还从营业部老总中提拔了数人成为省内分公司副总。
姜超近期加盟中泰资管,也成为中泰证券的最引行业关注事件之一。
中泰证券也在加大投行业务布局,从近期大举招聘投行业务人才可见一斑。去年在注册制改革的背景下,券商投行是重要的受益者,行业蛋糕逐渐扩大已成共识,多家大中型券商先后开启校招、社招计划,大规模“招兵买马”。中泰证券此前发出一份80人投行业务团队的2020校招计划,招募项目承做岗和发行承销岗两个岗位。
据公开资料,中泰证券目前有员工近8000人,在全国28个省、市、自治区设有42家证券分公司、280多家证券营业部,控股鲁证期货、中泰证券(上海)资产管理有限公司、齐鲁中泰物业有限公司等多家公司,参股万家基金管理有限公司、齐鲁股权交易中心有限公司等公司,已形成了集证券、基金、期货等为一体的综合性证券控股集团。
多家券商买楼建楼,聚焦绿地外滩中心
此前,已有海通证券、国海证券、长江证券等多家券商纷纷宣布买楼。其中,海通证券、国海证券均在上海绿地外滩中心置业。
据悉,绿地外滩中心位于上海外滩金融集聚带的核心区域,是上海重点打造的全球金融中心核心区,与陆家嘴金融城隔江呼应,项目总建筑面积120万平方米。上海绿地外滩中心所属地块也曾是上海2014年的地王,地价高达248.5亿元,由中民投买下后易手至绿地集团开发。目前聚集了上海银行、海通证券、国海证券等多家金融机构。
2019年底,绿地控股与海通证券签署战略合作协议,双方将在金融合作等方面建立长期稳定的战略合作关系,与此同时,海通证券购买绿地外滩中心写字楼物业。2020年初,绿地集团的公告显示,海通证券计划购买的是上海董家渡绿地外滩中心3栋写字楼物业(B1、B2、B3栋)。
2020年8月7日,国海证券公告称,公司董事会同意以含增值税总价不超过人民币13.8亿元向开发商中民外滩房地产开发有限公司购买上海绿地外滩中心C1栋写字楼(预售许可证记载的建筑面积约15209.2平方米,最终以产权登记面积为准),作为办公用途。
据测算,国海证券购买的上海绿地外滩中心C1栋写字楼均价为9.07万元/平方米,C1栋设计为总部办公使用,地上楼高9层。
2020年,国海证券实现营业收入44.82亿元,同比增幅25.89%;实现归母净利润7.25亿元,同比增长48.73%。当年全年净利润(7.25亿元)仅能覆盖购房总价的52.5%。
公开资料显示,国海证券目前在上海仅布局了分公司和基金公司,并无业务总部在上海。因何斥资近14亿在上海置地,公告中称,本次购买办公用楼为业务发展需要。
长江证券今年也发布过相关公告。2021年3月16日,长江证券公告称,公司董事会同意拟以自有资金在武汉投资自建或购置办公楼,金额不超过10亿元。
长江证券净利润完全可以覆盖购房款。今年1月30日,长江证券的业绩快报显示,公司2020年实现营业收入77.85亿元,同比增长10.7%;归属于上市公司股东的净利润20.84亿元,同比增长 25.09%。近年来,长江证券每年的租赁费用约为2亿元,是业务及管理费用中仅次于员工薪酬的第二大费用开支。
中信证券曾因45亿深圳湾盖楼上热搜
2020年5月7日晚,中信证券发出董事会决议,其中之一是同意以45.34亿元结算中心金融中心的建设款,这一决定公布后,很快上了微博热搜榜。

据悉,中信金融中心项目为双子楼,包括一幢带豪华公寓和办公室的300米高大厦、一幢带服务式公寓和酒店的200米高大厦以及一幢带酒店和商业设施的裙楼。
不过,本次中信证券公布的建楼计划并非新建,而是2014年就公布的中信证券深圳总部基地项目,后改名为中信金融中心项目。
2014年1月26日,中信证券以人民币35.49亿元的价格竞得深圳市规划和国土资源委员会编号为T207-0049地块的土地使用权。
2015年,公司为间接全资附属公司金石泽信申请固定资产贷款提供抵押担保,担保金额为人民币50亿元。中信证券当时表示,相关担保行为是为满足金石泽信建设中信金融中心项目的需要,不存在损害公司和其他股东合法权益的情形。


评论