文 | 张力
重庆在建房屋建筑工程的质量如何?日前,重庆市住房和城乡建设委员会派出4个督查组对43个区县在建房屋建筑工程进行了质量提升行动专项督查,并于3月30日发布了《关于2020年建设工程质量提升行动专项督查情况的通报》(以下简称《通报》)。
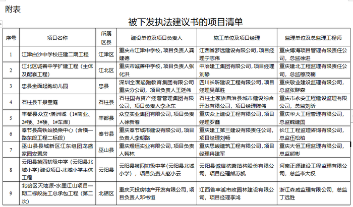
其中,下发建设工程质量监督执法建议书40份,重庆华润置地发展有限公司华润•润西山项目、重庆原著房地产开发有限公司海怡天•西宸原著项目、重庆融帆房地产开发有限公司融信•海月渝州等项目在列。
被下发执法建议书的项目,相关区县住房城乡建设部门将进行立案查处。
华润润西山、融信海月渝州等项目在列
《通报》显示,本次专项督查共检查4698项,合格3364项,合格率71.6%。下发建设工程质量问题整改通知书84份,整改意见460条;下发建设工程质量监督执法建议书40份,执法建议64条;对74个项目的项目经理进行了记分处理,共记396分。
被下发执法建议书的项目中,不乏一些被购房者关注的项目。
其中,重庆华润置地发展有限公司高新区西永组团M43-2/05号地块(华润•润西山)项目,在2019年其首期开盘宣传稿中提到,“开盘两小时售罄”的盛况。
不过近年来有关华润置地房屋品质的质疑不断见诸媒体。凤凰网房产3月19日引用风财讯舆情监测系统数据显示,华润置地共有9666条信息,其中积极舆情占比3.74%,消极舆情占比5.22%。凤凰网房产通过调查发现,华润置地在北京、郑州、西安等地项目不同程度出现项目质量、虚假宣传等问题。
同样被下发执法建议书的九龙坡区融信九龙坡矿机村项目,其推广名就是为人熟知的融信•海月渝州,其建设单位为重庆融帆房地产开发有限公司。去年12月,该项目因施工现场未采取相应的降尘措施,项目施工单位四川省第四建筑有限公司被重庆市九龙坡区生态环境保护综合行政执法支队罚款2万元。
此外,收到执法建议书主城区的商品房项目还有南岸区中梁•海成南岸区南坪组团K分区K1-9-1/07号宗地一期项目(二标段);北碚区天地源•水墨江山项目一期二标段施工总承包工程(第二次);大渡口区建桥•揽江阁,该项目属于建桥园区房地产项目。
少数工程存在蜂窝麻面露筋等缺陷
《通报》显示,本次督查发现重庆在建房屋建筑工程主要存在部分区县质量安全手册执行情况差距较大、违反工程质量强制性标准情况仍然存在、参建单位质量行为不规范,三大问题。
其中,在质量安全手册执行情况方面,两江新区、渝北区、永川区、铜梁区、合川区、綦江区、城口县、双桥经开区和万盛经开区等9个区县执行较好,执行率达到90%以上;江北区、巴南区、大渡口区、经开区、涪陵区、江津区、璧山区、潼南区、南川区、巫山县、石柱县、酉阳县和秀山县等13个区县执行率为60%~80%,存在较大差距。
违反工程质量强制性标准的情况中,少数工程实体存在质量问题。如混凝土工程存在蜂窝、麻面、露筋等外观质量缺陷,梁柱节点区域存在高低标号混凝土混浇、箍筋漏设等情况,防水涂料厚度不满足设计要求等;部分项目混凝土试件管理混乱。如混凝土强度试件留置数量不满足标准强制性条文要求,试件标识不具备真实性和代表性,高性能混凝土未提供配合比验证报告且未按照标准要求提供混凝土试件耐久性报告等。
被下发执法建议书的项目将立案查处
对上述情况,《通报》指出,各区县住房城乡建设部门应督促存在实体质量问题和质量责任落实不到位的项目立行整改;对被下发执法建议书的项目,相关区县住房城乡建设部门应依法对责任单位和责任人进行立案查处;并按整改通知书和执法建议书规定时限,将项目整改情况和立案查处情况报送市质量总站复核销号。
市住房城乡建委将根据区县督促整改及立案查处情况,对拒不整改、整改不及时不彻底、不依法执行处罚决定的项目责任单位和责任人采取不良(行为)记录、诚信扣分和外地企业入渝信息屏蔽等监管措施,作进一步处理。
来源:重庆市住房和城乡建设委员会


评论