文|蓝鲸教育 一晖
每所学校,方圆百米内,总会有一家晨光文具店。圆珠笔、笔记本……伴随了很多人的学生时代。
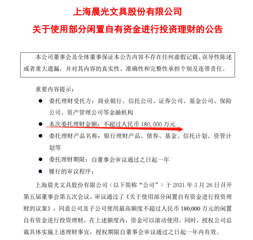
这摊生意有多赚钱?十年间,晨光文具营收涨了8倍。2020年,在疫情的冲击下晨光文具依然卖了131亿,市值做到了近800亿。这家公司有钱到计划用18亿现金买理财的程度。
可与此同时,晨光文具也饱受“抄袭”的质疑。知乎上关于“晨光文具做了什么恶”的话题,浏览量超过2200万。
“富得流油”
1987年,高考三次落榜的陈湖雄来到一家文具厂当起了推销员,主要做日韩文具的代理销售,他在销售岗位足足做了十年。直到1999年,亚洲金融风暴下,文具厂苦苦支撑。这一年,陈湖雄买下了6亩地造厂房,这就是晨光文具的前身。
晨光文具最初名为“中韩晨光文具”,陈湖雄此前的主要工作也是日韩文具代理。因此,时至今日,仍然有人会认为晨光文具是韩国品牌。2002年,晨光文具开始规模化经营;2004年开启品牌战略;2008年启动连锁零售战略。每一步都踩准了步点,晨光文具步入快车道。
晨光文具对学校门口的文具店进行了“收编”,其独特之处在于,其并非排他式地将这些小店变为“加盟店”;而是帮助其装修升级、提供经商培训等,这些小店因此挂上了晨光文具的logo。2020年财报显示,晨光文具拥有超8万家使用“晨光文具”店招的零售终端,这让晨光文具以很小的成本实现了品牌的迅速下沉。
配合大范围铺店,晨光文具进行规模化,其每年都要推出上千款新品。相当于每天要推出近3款新品,极大丰富了零售店的产品品类。作为客单价较低、毛利率不高的文具行业,规模化使其相对外国文具售价更低;相对小企业品质又有保障,这毫无疑问是“大杀器”。
价格低、渠道广,同时又在品质上做得比较成功,由此,晨光文具迅速在“小、散、乱”的文具市场杀出一条血路。
数据显示,文具市场三大头部品牌为晨光、齐心、得力。其中,晨光文具的市场份额为7%,是二三名的份额之和。2020年,疫情对线下店冲击巨大,其依然逆势增长——全年营业收入131.38亿元,同比增长17.92%;净利润12.55亿元,同比增长18.43%。
“富得流油”的晨光文具宣布了大规模分红,拟每10股派现金红利5元(含税)。在此基础上,晨光文具还拟使用部分闲置自有资金进行投资理财,金额不超过18亿元。

文具“茅台”,还是“借鉴大王”?
可在发展过程中,晨光文具始终伴随着质疑,争议最大的就是其不停地“借鉴”其他品牌。
对于业绩的高速增长,在财报中晨光文具特意强调了自己的“设计研发优势”。可2020年全年,晨光文具的研发费用只有1.6亿元;同比还出现收缩,研发费用率只有1.2%。
每年上千件新品设计,研发费用却如此之低。在此矛盾下,晨光文具的很多“新品”恐怕很难称得上是新品。也正是因为这一原因,在品牌迅速扩张的过程中,其始终摘不掉“抄袭”的帽子。
蓝鲸教育查询发现,目前市面上售卖的晨光文具,有很多都有“借鉴”的嫌疑。比如晨光文具的30°多功能自锁美工刀,与SDI手牌文具非常“相似”,后者在宣传中明确说明在2015年拿到过IF设计大奖。晨光电池在颜色搭配上,与南孚电池极为“相似”。百乐推出了V5速干笔,晨光则有设计风格“相似”的K5。就连小米的“巨能写”中性笔,晨光文具也有“相似款”。
在社交网络上,晨光文具“借鉴”无印良品、三菱等品牌的吐槽也是不绝于耳。

由于文具并不像手机等数码产品,其单品的识别度和影响力有限。晨光文具的“借鉴”成本非常低,效果却很好。既能丰富产品线,又能依靠强大的渠道优势迅速铺货;干扰竞品的同时提升销量。
但对于行业来说,头部企业始终陷入“抄袭”的质疑,带来的结果就是压制创新,“劣币驱逐良币”。当前,中国文具产业相比国外,仍然算不上文具强国。如果头部企业尚不能率先垂范,对整个行业而言绝非好事。
这也是“晨光文具做了什么恶,为什么大家喷得这么狠”登上知乎热门榜的重要原因之一。而在另一个“为什么感觉中国的文具发展停滞了?”的问题中,也充斥着对晨光文具的指责。

质量——千里之堤的“蚁穴”?
除了“抄袭”的质疑,随着规模不断扩大,晨光文具的质量也频频引发网友的吐槽。
比如,主打“速干”功能的晨光中性笔,在标明“背面不易渗墨”的晨光活页纸上书写,却发生渗墨现象,效果不如日本笔芯、甚至廉价笔芯。这一回答,得到3.5万个赞,登上热门回答。

此外,关于晨光文具的“断墨”问题、笔芯不耐摔等问题也是吐槽不断。
对于这家百亿巨头,市场施加的压力实际并不小。中国文教体育用品协会数据显示,2020年1-11月,文教办公用品制造完成营收1367亿元,同比下降1%;累计完成利润总额79亿元,同比下降11%。2020年制笔行业出口金额为24亿美元,同比下降16%,出口额处于十年来的最低点。进口金额8亿美元,同比增长1%。近年来,数字化发展也在从侧面冲击文具行业。
与此同时,消费者的观念也在发生深刻变化。晨光文具在财报中提到,“国内文具消费呈现品牌化、创意化、个性化和高端化的趋势。精品文创类产品需求进一步凸显,推动了从功能为主的文具产品到结合了客户体验的文具文创生活产品的升级转型。”
因此,晨光文具的调整也更多是针对这种“品牌化、创意化、个性化和高端化”。反应到产品上,就是外观更符合当下潮流。比如抹茶、冰雪套装等。可这些创新,却被网友质疑只是换了个外壳。

可对笔芯技术的升级,甚至对于握持感的优化,都没有让消费者得到明显感知。可需要看到的是,晨光文具的主要消费群体是学生。文具、特别是学生群体使用的文具,功能性永远是基础。愈发强调“文具文创生活产品”的策略,晨光文具显然忽视了核心要素。
作为行业龙头,晨光文具的成功源于对技术的升级、源于战略上的成功。可如今晨光文具遭受广泛质疑则表明,成为行业老大后,其既没有积极帮助行业向好,也在消费升级的思路中忽视了文具的根本属性。或许,百亿巨头的护城河依然够深。但互联网时代,小品牌也可以凭借口碑发酵,互联网巨头、国外品牌的冲击也不容小觑,颠覆往往就源于细微的变化。


评论