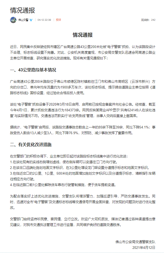
据@佛山交警 微博4月12日晚间消息,针对近期网友热议的广东“佛山一路口62万车主违章,总罚款超1.2亿元”一事,佛山交警回应称,该处“电子警察”抓拍设备于2020年3月18日启用,启用前已按规定备案并向社会公告。经核查,截至今年4月1日,累计抓拍交通违法行为184373宗。网民反映某商业APP显示“共有624149人在该处违章”与实际情况不符。交通违法罚款实行“收支两条线”管理,当事人交纳后直接上缴国库。
佛山交警还称,在交警部门的积极协调下,业主单位即日起对该路段标志标线集中进行优化改进:
1.在该处现有的实线右侧增划虚线,使右侧车辆可以变道往江门方向行驶。
2.在该岔口远端处施划地面文字标识,在3公里处增设龙门架设置分道提示标志和地面文字标识。
3.在临近岔口的2公里、1公里、500米处的地面增加施划文字标识以及分道提示标志,清晰指引车辆往相应方向行驶。
4.在临近路口前1公里处解除货车靠右行驶管制措施,便于货车提前变道。

评论