文|东滩智库
近年来,证券市场上掀起了一股食品饮料产业热潮,贵州茅台引领多家高端白酒股市值飙升,农夫山泉创始人成为中国首富,海天味业市值超过5000亿,三只松鼠等一系列新消费食品公司上市等等,都预示着传统的食品产业正在迎来一个全新的时代,相应的食品产业园需要进行与时俱进的创新。
一、消费升级带动食品产业升级
从欧美发达国家食品产业看,食品企业不仅可以做大做强,还存在多样化的创新机会。随着中国成长为消费大国,面向消费升级市场和城市新生活方式,不仅是五花八门的进口食品的机会,也是国内食品产业大发展的机遇。
营养、安全、味道、品位、文化等,成为引领食品产业发展的关键词,新概念、新品类、新技术、新业态层出不穷,由此带动高端食品、品牌食品、绿色食品、功能食品、休闲食品、餐饮食品等的快速发展。东滩智库将食品产业升级总结为三个方面:
一是面向消费升级的功能性食品、高端食品产业、科技食品等产业。吃出健康来,地道食材、生物科技助推高端食品市场兴起,功能性食品和保健食品不断精细化,市场上各类软糖、冲剂、饮品、冻干、代餐等不断推陈出新,适用于体重管理、美白养颜、调节肠道、改善睡眠等消费场景。
二是面向城市新生活方式的休闲食品、食材加工、中央厨房等产业。在供应链高度成熟的领域,新消费创业的路径正在被革新。新消费场景和新品牌推广套路,加上OEM和ODM模式,让新品牌实现超高速成长。近年来的新消费品牌如元气森林、完美日记、简爱酸奶、自嗨锅、薄荷健康等大多遵循这样的发展模式。元气森林在成立的第四年估值即超120亿元人民币。
三是食品产业链的科技化、融合化、数字化、智能化,引领食品制造产业的发展变革,食品安全溯源、食品安全检测等带动从食材、加工、分销到消费的全过程食品安全管理。科技成为食品产业发展的新密码,传统的食品产业正在发生颠覆性变化,比如农夫山泉的科技化模式涉及产品开发、品牌营销、供应链管理和渠道优化管理,其多元化产品矩阵包括饮用水、即饮茶、功能饮料、果汁、植物蛋白、咖啡类等品类,生产上采用的是全自动化的流水线设备。

功能食品方面,顺应功能食品高端化、绿色化、特色化发展趋势,瞄准健康食疗大市场需求,关注慢病调理、美容抗衰、功能性饮食等热点方向,招引创新型的抗衰养生、慢病营养干预、女性健康、脑营养、功能饮品、膳食补充剂等高端新型功能食品企业。
食品添加剂方面,把握食品安全产业热点,把握食品添加剂出口贸易市场机遇,关注技术相对成熟的增稠剂、防腐剂、甜味剂、酸味剂、着色剂等品类,绿色安全的天然添加剂如天然色素、香料、抗氧化剂等,新兴热点领域保健功能添加剂如脂肪代用品等的低热量添加剂以及糖醇、磷脂等。
二、高端食品/食品科技产业园模式
食品产业的新机遇,得到很多城市和开发区管理者的重视,有的推动原有食品产业园扩容升级,有的规划建设新的食品产业园,其中,高端食品产业园、食品科技产业园模式最为常见。东滩智库认为,高端食品产业园、食品科技产业园的发展,主要来源于两大类企业投资机会:一个是外资食品公司布局,一是个国内上市食品公司的扩张。
中国已是全球最大进口食品消费国,前些年外资食品企业在中国有较多的布局,带动一批食品产业园的崛起,如嘉兴马家浜健康食品小镇引进了美国玛氏、美国雅培、法国莫林、意大利米开朗冰淇淋、印尼火船咖啡、德国馨芝味咖啡、新加坡面包新语、日本艾贝棒、意大利意口意脍等食品企业。
近两年,在上海进口博览会上各类进口食品纷纷亮相,随之而来的进口食品商贸、电商和生产基地布局,将会带来新的外资食品企业招商机会,如星巴克中国咖啡创新产业园落户昆山、韩国希杰食品项目总部落户莱西、百卡弗食品加工项目落户西咸新区、嘉吉食品科技项目落户平湖等等。
相对于外资食品公司,国内上市食品公司的扩张是一个更大的机遇。近年来食品上市公司不断增多,就目前的100多家食品上市公司进行基地拓展、企业裂变、投资并购等,为各地食品产业园带来很多的招商机会。比如安井食品在无锡、泰州、鞍山、资阳、潜江、安阳、佛山等地设置8大生产基地10个工厂;绝味食品在全国布局了20多个中央工厂。
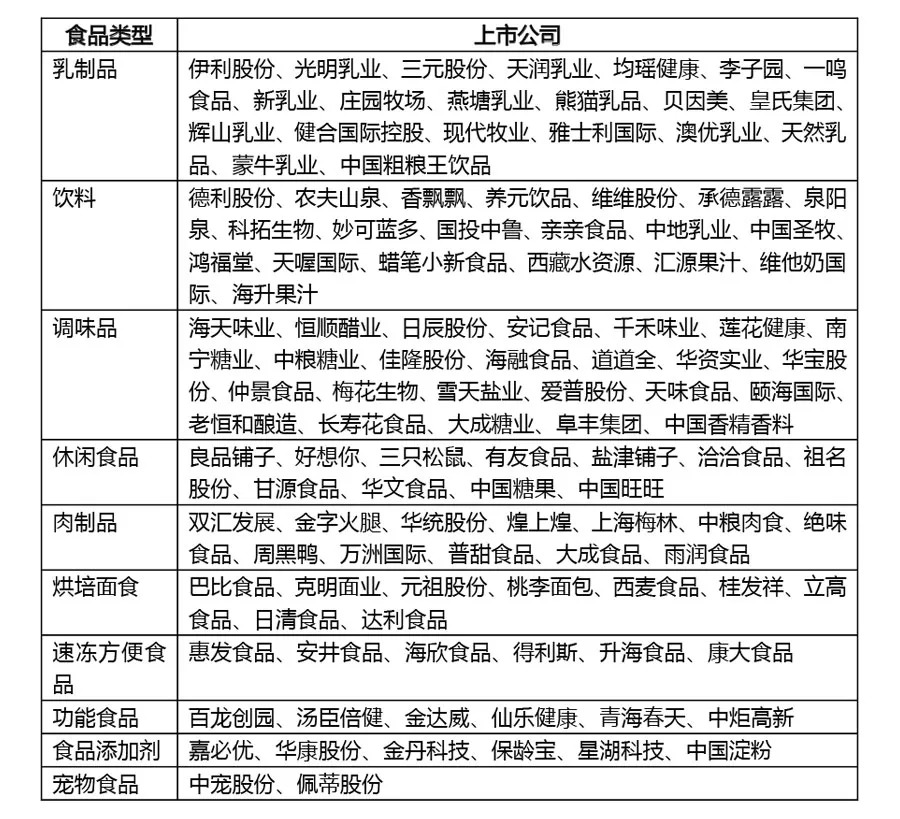
按品类的上市食品公司一览

从园区发展模式看,主要聚焦高端食品、功能食品、食品添加剂、食品商贸等方向,结合上游种植、食品新材料、食品包装、食品机械等产业,打造融食品研发创新、生产加工以及下游检验检测、商贸物流、文化体验等环节于一体的全产业生态。在园区品牌上,可以规划高端食品产业园、功能食品产业园、调味品产业园、火锅产业园、食品科技园等主题园区。
食品电商是助力食品产业链生态构建的重要驱动,良好的食品电商平台体系,可以迎合食品可溯化、产业智能化的趋势,顺应新消费群体和新媒体推广套路,服务食品企业仓储、加工、流通、市场营销需求,在功能产业上主要延伸安全检测、文化体验等功能,相应发展冷链物流、电子商务、检验检测、特色展贸等食品商贸服务业。
三、一二三产联动的食材产业园模式
食品产业的另一个重大机会是与餐饮产业和家庭餐桌的融合,主要表现在传统菜市场向净菜加工、预制菜肴加工、卤制品加工等转变。随着餐饮业的不断发展,中央厨房作为一个新鲜事物出现在中国大地,并以迅猛的发展趋势一跃成为未来餐饮行业的发展主流。
食材加工产业主要依托地区农业基础,立足区位交通优势,面向所在区域广阔的餐饮消费市场需求,延伸饮食快餐上游供应链条,吸引餐饮连锁品牌、特色食品以及农产品深加工企业等集聚,发展净菜加工、预制菜肴加工、卤制品加工等特色食材加工。
在发展模式上,食材加工园主要面向餐饮、卤味、休闲食品等食材配料加工需求,以洁净工厂、自动化生产线和智慧物流为特色,打造集生鲜配送与中央厨房功能为一体的特色食材加工基地。前端可以联动本地种植,发展源头可控、全程可追溯的新型农业加工流通业态;中端可以逐步开展净菜、预制菜肴、食品等研发、标准化生产,引入第三方机构开展产品检测认定,建立食材相关标准体系;农产品流通:后端开展食材冷链物流配送,直达餐厅、单位机关食堂等,形成消费大数据。

链接:浏阳湘菜预制菜主题产业园
浏阳两型产业园依托浏阳农业优势形成湘菜预制菜主题产业园区,采用“绿色食材基地+现代工厂+市场网络+安全餐桌”的经营发展模式,已引进聪厨、如意厨、甜厨、捷厨、厨娘等一批预制菜项目,建成食品制造实验室、食品检验检测中心、产品展示中心、冷链综合物流中心等平台;开发知名企业游、食品产学研观光、食品主题文化之旅、特色食品街等一批产业旅游项目。目前,湘菜预制菜主题产业园生产的产品远销国内外市场。

四、功能平台助推食品产业园升级
不管是食品产业园转型升级,还是新建的食品科技产业园,食品产业园已形成了新的运营模式,越发科技化、融合化、数字化和智能化,相应功能平台已是现代食品产业园发展的标配。
食品电商平台:引入专业电商机构打造运营,融合商品交易、物流跟踪、供应链金融、售后服务等功能于一体,整合直播电商、跨境电商等多种电商业态,提供线上一站式服务,拓展营销渠道和市场。
供应链管理平台:合作供应链服务商共同打造,面向区域食品企业供应链采购需求,采取“F2B2b”模式运作,打造融集采集销、集中仓储、统一配送等功能于一体的地区性食品展贸基地。
食品安全检测平台:打造满足功能食品、特色食材等多品类食品需求的质量检测、安全检测实验室,同时搭建线上食品检测信息共享数据库,为食品企业提供检验检测公共服务。
食品联合创新中心:围绕绿色健康食品、食品添加剂、功能食品、厨房食品等,联合科研院所和创新企业,建设通用技术平台和开展开放式服务,助推科技攻关、产品创新及产业化进程。
智慧冷链物流平台:运用互联网+食品+冷链模式,打造一个集冷链、冷藏、加工、包装、配送功能于一体的现代化智慧物流中心。
项目位于河南新乡原阳县产业集聚区,由河南省餐饮与饭店业协会与河南国基实业集团(地产开发运营商)联合开发运营,主要吸引餐饮企业、食品食材加工企业入驻,以净菜食材加工、预制菜肴加工、食品加工为主要发展方向,为郑州、开封、洛阳、新乡、焦作5个城市的餐饮企业、各类食堂进行供货,打造国内最大的中央厨房、河南餐企总部基地。目前已吸引33家企业入驻。
(1)功能业态
园区融合交易采购、仓储物流、净菜/食材/食品加工包装、分销配送、质检冷链功能于一体,其核心业态主要包括:
中央厨房产业区:“半成品+调料”生产加工包装,供应餐饮企业与食堂;
烘焙产业区:烘焙食品生产,配送自己连锁店铺及零售市场;
食材配套产业区:食材加工生产,服务园区内餐饮企业或通过莲菜网直供全国餐饮门店;
豫菜研发中心:由食品企业开展菜品研发;
食品检测中心:产品质检、认证、QS贴牌;
冷库和物流配送中心:蔬菜、食材食品的冷链仓储和物流配送;
净菜加工中心:菜品摘拣、清洗、切配等初步加工;
(2)操作模式
平台+基地模式,保障食材供应和高效流通:打造“有井有田”农副产品电商平台,以本地为主进行源头农产品采购,为园区企业和外部餐饮企业供货配送;打造餐饮采购O2O电商整合平台莲菜网,为餐饮企业开展原材料联合采购服务,采购本地原材料并统一配送。
打通上游通道,推动规模化种植和农民增收:以原材料采购平台为主,与本地农民合作社合作,对需求量大的单品合作建立种植基地或订单种植,农民可入股分红、农民专业合作社用工带贫,源头供货进行本地食材采购流通,逐步向区域多地拓展种植基地。
建立食品食材加工标准,标准化生产、全程可追溯:参考国家和地方标准,对蔬菜产地环境、生产技术规范和产品质量安全标准研究建立,并严格按标准执行,对工人和农民进行种植生产培训,依靠标准贴牌园区产品。建立全程监测系统,质量全程监控记录,食材安全可追溯。


评论