作者 | 顾韩
未富先老,用来形容今天的长视频行业或许残酷,但也算恰当。十几年过去,烧钱大战远未结束,盈利时间遥遥无期,长视频没能享受一天胜利的喜悦,就要在产业内格局刚刚稳定下来时面对短视频迅猛崛起的生死之战——甚至他们的内容形式和商业模式都变成可质疑之物。
长视频不是不努力,也有肉眼可见的努力成果。在经历了2020年的恍然与调整后,爱优腾等长视频平台以一种更强硬的姿态迈向2021年。内容方面,输出了《赘婿》、《山河令》、《司藤》、《创造营2021》等全网热议的爆款。国产网剧的质量提高有目共睹,让超点模式有枝可依。花样翻新的选秀也让参与到追星游戏中的人越来越多,制造了深度消费的可能。
运营方面,继去年11月爱奇艺涨价之后,今年4月,腾讯视频会员价格也正式上调;4月15日,腾讯PCG(平台与内容事业群)迎来新一轮组织架构和人事调整,宣布成立由腾讯视频、微视、应用宝整合而成的“在线视频BU”。
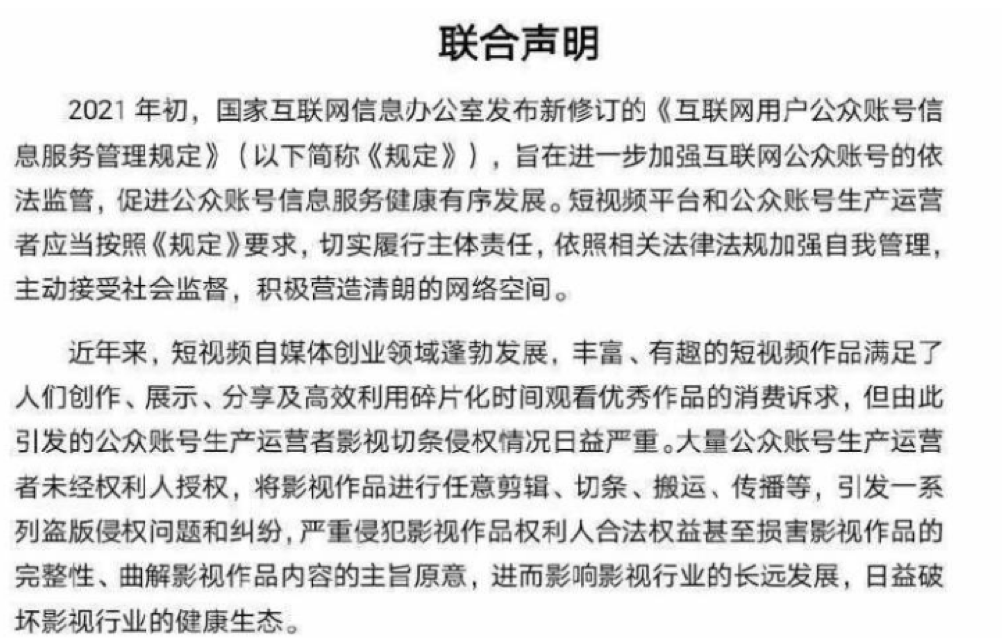
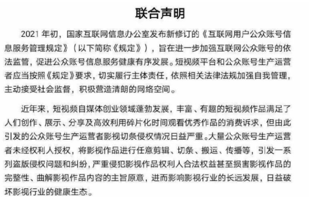
当然,在B端与C端都更受关注的,还是不久前15家影视协会、5大长视频平台以及53家制作公司共同发起的联合声明,以版权之名,矛头直指短视频。

然而,技术变迁向来残酷,不以人的意愿为转移。如果长视频的损失仅仅在于版权与会员的流失,法律上的雷霆手段或许是有效果的,相信音乐行业的版权处理方式也将给长短之争以借鉴。

但很显然,短视频对长视频的冲击并不止于此。在碎片化的短视频面前,万物皆可沦为素材,一切都将遭遇肢解。如果我们相信“媒介即讯息”,那么短视频对人们欣赏方式、思考方式的改变都将是根本性的,两种截然不同的媒介形式不可能传达同样的思想。

在此情况下,究竟什么样的内容能够彰显长视频的特性,捍卫长视频的价值,可能是平台与创作者都更需要去思考的问题。
民心向背
当代网友,素来被认为是版权意识高度进步、活跃在反抄袭行为第一线的新新人类。然而,在媒体有关联合维权声明的微博下,被顶到高位的,大多是站在短视频剪辑一方的评论。

意料之外也是情理之中,毕竟,长视频“失却民心”也不是一天两天的事了。
最简单的理由——长视频内容要付费。尽管付费会员制已经落地有几年,但从超前点播、会员提价等事件引发的舆论声响来看,许多人的会员费交得并不情愿。
一方面,消费意识的扭转确实需要一个漫长的过程。另一方面,对比海外的Netflix,国内长视频平台所提供的内容确实还不够——不够优质,不够稳定,也不够聚合。对于重度娱乐消费用户来说,永远不知道下一个沉溺的对象会落在哪个平台,每月维持一堆不同的会员,确实是一笔不小的花销。
此外,2015年以来,长视频平台相继切入上游环节,发力自制业务,甚至在剧综领域取得了相当高的话语权,不再是简单的播放平台,这也导致平台与用户可能发生摩擦的环节大大增加了:选秀节目兴起之后,平台在秀粉心里基本都多了一个“后妈”身份。而对于追剧观众来说,“注水剧”盛行、“流量”当道,网络平台也难辞其咎。
在长视频跑马圈地的这几年,IP与明星价格飞涨,大大抬高了一部剧集的成本,为了平衡开支,片方不得不以各种方式拉长集数,顺带导致了剧情注水、配角加戏等问题,进而招致主演粉丝、剧集观众的不满。一开始,“砍cut”、“看cut”仅是粉丝私下的行为。到后来,平台主动推出了倍速播放与“只看TA”等功能,以此挽留用户。

但在短视频应用诞生崛起之后,这一切变得意义不大。潘多拉魔盒一旦打开便无法关上,观众变得越来越“懒”。时间精力是有限的,娱乐内容是无限的,于是选择与消费的成本越来越高,短视频上傻瓜式的新剧测评、吐槽解说、片段追剧……恰好以一种简单粗暴的方式满足着许多人的刚需。
自媒体能够被打击,但只要内容冗长(相对于观众愿意付出的精力来说)的问题还在,观众对于快速浏览、提炼爽点的需求还在,长视频就永远会面临类似的阴影。
不讲武德
长视频的“长”本身就有一种天然劣势,即用户的时间损失厌恶心理。长视频不止要会员费,时间成本也高。花两小时看了烂尾的长视频,用户骂的是平台的制作力;花两小时刷了无聊的短视频,用户怨的是自己的自制力。
当然,在整件事中,长视频还是处于一个毋庸置疑的受害者的地位。短视频更得民心,但并不能改变其侵权的事实。对于整个影视产业的良性发展,长视频的做法显然也是师出有名——长视频活不下去了,短视频剪谁去?
相比需要亲身实地拍摄的原创短视频,如vlog、美妆、测评类,影视类短视频的成本可以说弹性极大,使用的影视素材大多来自录屏或盗版资源,没有付出相应的成本。或者说,付出了但钱没到真正的版权方手里。
同人视频还好,多数剪刀手依然抱着为爱发电的念头。吐槽解说类大号,做到头部的一批基本上都有自己的风格特色与观点输出,获得观众的“一键三连”各凭本事。不过,也有一批自媒体专为薅平台羊毛而来,内容水准参差不齐,却依然能凭此变现。
盗版不是网络时代专属的问题,但至今未能根除。曾有一段时间,网盘卖片十分猖獗,不少片方曾专门在官微发布声明,恳请观众一同打击盗版。如今的某些短视频账号虽说没有搬运全片,但效果大同小异。
对于许多网友来说,在短视频上追已经筛选好的精华片段足矣,而不再自己去视频网站观看全片。相当于平台重金购买了内容,却没能将观看的人完全转化为自身的广告或会员收入。超前点播推行之后,这一矛盾无疑被进一步放大。爱奇艺创始人、CEO龚宇去年曾公开表示,短视频切条对长视频平台造成了极大的损失。
除了实际观剧损失,还有宣传方面的影响。台网关系的变动、超前点播的推行,令观众越来越难以保持统一的追剧节奏,也给作品的话题发酵与口碑维护造成了障碍。因超点走漏剧情,而导致观众弃剧的情况时有发生,短视频偷跑让这一情况进一步复杂化。
更有甚者,许多自媒体并不能对所发布的内容负责,存在大量歪曲解读、乱编剧情的情况,显然对在播、在映作品会造成伤害。

除了抖音,B站影视区也存在类似的问题。许多UP主是靠吐槽烂剧起家,但国剧又不是真的扶不起来的阿斗。这两年国剧质量明显提高,烂剧眼瞅着不够用了,只好把热剧都拿来凑数。
为吐槽而吐槽,难免会翻车,更会对观众造成误导。即便剧集受众与吐槽视频的受众本就不是同一批人,但由于B站本身的特殊性与影响力摆在那,对于一部剧、一个演员的形象口碑都是有影响的。从剧宣的角度,黑红也是红,但真正参与到项目中的创作者,未必会甘心。
从同人视频到抖音片段,从抖音片段到B站吐槽,“不讲武德”的方式各不相同,但最终指向了同一个问题:
即长视频内容的主体性正在丧失,它不再作为一个独立作品被观众消费欣赏,而是成为了“素材”。它们毫无防备的在互联网世界不断被解构重组,至于被赋予什么样的功能、漂向哪个平台社区,谁也说不准,谁也不能决定。
如何自处
那么,事情究竟会如何收场?长短视频平台彻底割席,一竿子打翻所有二次创作类视频并不现实,毕竟,短视频在营销上的助力有目共睹。即便爱优腾都在努力长短融合,爱奇艺推了“随刻”、腾讯还为此刚刚调整了组织架构,“抖快B”的影响力也非短期能够复制赶超的。
解决版权问题的一个先例是音乐行业,由短视频平台来向版权方支付费用,以保护用户创作的积极性。

而除了为现有内容维权,长视频平台更应去探索:什么才是独有长视频才能提供的体验,什么才是不怕短视频搬运威胁、只有看了正片才能获得完整体验的内容。
比方说,耽改。所谓“嗑CP”、“嗑CP”,快感一半来自CP本身,一半来自“嗑”的行为。成功的耽改剧往往互动性极强,能够“勾引”着观众观看正片,follow花絮乃至一切售后,不断去在画面与台词中抠细节,自行发散解读。耽改一火便有监管,但《司藤》的成功证明了,倒也不是非男男不可,好的男女CP照样嗑法无穷。
再比如,电影级短剧,去年的《隐秘的角落》就很典型。当主创用画面讲故事,在配乐中埋梗,当演员的每一帧表演都值得分析,相信很多人连倍速都不愿开,更别提用短视频代替。
又比如,互动内容、互动功能。弹幕目前依然是许多观众不忍割舍的功能,有趣的、丰厚的弹幕能够为作品加分,也只有中长视频有足够的时长进行铺陈,触发弹幕共鸣,或者供观众在弹幕中交流互动。
此前硬糖君曾观察过热播剧《赘婿》在爱奇艺平台的多种互动玩法,并对爱奇艺互动产品团队负责人进行了采访,对方认为,短视频产品中,用户参与互动的门槛会天然更低一些,然而综合视频平台受益于内容信息量更大,有机会拓展更多样的互动玩法,让用户深度、沉浸式的参与到互动中。
他还认为,未来,在实时互动、打破视频和现实情境的壁垒、游戏化三个方向上,长视频能够萌生出更让人激动的玩法。

曾经,电视的诞生被视为对电影的威胁,然而几十年过去了,电影依然是人们钟爱的线下娱乐形式。尽管电影的内容可以以录影带、碟片、流媒体等方式搬上电视,大银幕、立体声的视听效果与仪式化观影的体验却是仅有电影院可以提供的。或许长短视频的关系也是如此。
来源:娱乐硬糖
原标题:长视频怎么和短视频斗?



评论