文|陆玖财经
全国城镇猫狗宠物数量突破一亿只,伴随而来的是巨大的商业潜力。
智研咨询最新数据显示,我国宠物市场2020年达到2210亿元,但是这个赛道里,宠物看病一直是一级投资市场的香饽饽,而相配套的宠物保险市场却一直不温不火。
宠物在人们心中地位的提升,让保障宠物健康的医疗成为刚需,高额宠物医疗项目需求量越来越大。
顺应宠物行业发展而产生的宠物保险却没有真正起到保障作用,运营效率低、产品结构不合理、保障不到位等问题突出,导致普及率和接受度都不高,2014年国内第一个宠物医疗险推出至今,发展依然不乐观。
在与多位投资人士的交流中,他们都表示宠物经济体量庞大,宠物保险的前景应该也不错。不过,因为保险行业的特殊性和监管的不确定性,资本对这一行业都还持观望态度。
京东携手尼尔森发布的数据显示,2020年单只宠物全年消费将超过6000元,一头是宠物医院以及健康机构的红火,一面是宠物保险的冰冷,可谓是冰火两重天。
冰:支付宝的宠物保险十分鸡肋
国内第一份宠物保险产生时间可能早于大多数人的认知,早在2014年,成都人保财险和平安产险就推出了宠物医疗险。7年时间里,宠物经济的各子板块都已经爆发或呈爆发之势,但宠物保险行业却依旧鲜有问津。
影响宠物保险行业发展的原因大体可以分成人们对保险的认识不足,以及保险自身结构缺陷两部分。陆玖财经咨询了一些宠物保险相关人士,他们均表示“绝大多数接触过的宠物主不知道有宠物保险这回事,及时知道了也觉得没必要”。此外,保险是分摊意外事故损失的一种财务安排,宠物保险在“分摊”上做得不够,对“意外事故”覆盖过窄,让现阶段的宠物保险产品十分鸡肋。
“现有的宠物保险其实不划算。”专注于消费类一级市场投资的专业人士李欧(化名)称,“加一加交给保险的钱,和覆盖的范围对比,其实差不多。”
支付宝上有售的宠物保险是蚂蚁保和大地保险联合推出的险种,号称全病种保障和全国医院覆盖。但点击下排蓝色小字里的《保险条款链接》会发现,先天遗传疾病、动物疫病、并发症都属于保险公司的责任免除范围。
根据《投保须知》给出的赔付限额。这份宠物保险一年期的价格为400元,每次免赔额200元,单次赔偿限额为1500元,在定点医院就诊可赔付60%,非定点医院则可赔付40%。
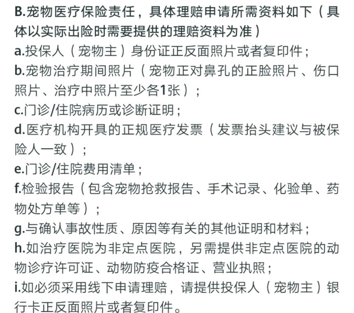
粗略计算一下,假如宠物看病的费用是3000元,那么能报销的金额最高额度为1500元,扣除买一年期保险的400元,相当于这次看病只少花了1000元左右。为了这一千元,主人需要提供下述所有材料。

中国平安推出的“平安爱宠医保计划”也在投保须知里写明,接受投保的宠物最高年龄为7周岁,先天性、遗传性疾病同样不属于保险范围。同时,被保险宠物必须前往指定宠物医疗机构进行治疗,否则不予赔偿,计划里包含的定点医院只有如下几个城市。

繁琐的理赔手续、过低的理赔金额和极少数的定点医院选择,让宠物保险毫无吸引力。“与其说是保险报销了部分费用,不如说是保险公司给宠物医院导流,宠物医院给用户打折。”保险从业者邓洁(化名)表示。
天眼查数据显示,近一年成立的宠物医疗公司超过4.4万家,而从动脉网整理的融资事件来看,2020年宠物医疗行业获得的融资却并不多,巅峰时期属于2018年。小暖医生、萌爪医生和宠物之城的最后一轮融资都集中在2017至2018年,状况稍好的小贴士tips、宠安安和one degree 的最迟融资也停留在2020年年初。2020年9月新瑞鹏完成的数亿美元战略融资是宠物医疗行业规模最大的融资事件,资本向头部企业靠拢的趋势明显。
火:宠物医院市场需求越来越大
《2020宠物行业白皮书》显示,养宠支出中宠物诊疗消费增速达6.2%,是增长速度最快的品类;“看病贵”则是最突出的养宠痛点,56.4%的宠物主人表示曾遭遇此类困境,一线城市尤为突出,占比60%。“宠物看病贵”蝉联了数年的养宠痛点第一名,宠物保险的存在本该一定程度上弥补这份缺失,如今的事实似乎却不如人意。
根据艾媒咨询的《2021上半年中国宠物经济产业发展现状与市场调研分析报告》,宠物医院市场规模在2019年约202亿元,2023年预计达到376亿元,宠物医疗的发展空间不可谓不大。“我们预测,中国未来最少有两三千万的宠物主人会成为宠物保险的用户。”“小贴士Tips”CEO张笑天曾对媒体表态。
友安宠物健康管理平台Pre-A轮融资计划书中也提到,一二线城市青年作为宠物医疗的消费主力,养宠比例的大幅增加是在过去五年,宠物的健康状况与年龄相关,由此可以推测,未来5-10年内宠物医疗消费需求将出现爆发式增长。相较于宠物医疗规模已超1200亿的美国,国内市场仍有巨大的增量空间,待到成熟期,中国宠物保险市场年保费预估达到400亿。
中国人对宠物的态度也在变化。之前的宠物主多把宠物视为“物”,让宠物“自生自灭”;现在的宠物主多把宠物作为“儿子”、“女儿”,不少人甚至愿意花费数万元尝试挽救身患“绝症”的宠物们。态度的变化让高额医疗项目普及度更高,在此基础下宠物保险的需求越来越大。
李欧自己就是宠物主,他认为从投资人士的视角看,宠物保险的发展空间非常大;主观上他也非常愿意阅读关于宠物保险的文章,毕竟这与他的生活密切相关。像他一样的投资人士不少,他们日常生活中的关注点一定程度上能影响投资领域,在宠物保险更规范或监管更到位时,可能有更多资本进入。
宠物行业资深从业者李星(化名)认为2020年到来,疫情影响下的宠物保险热度略有降低。可尽管如此,宠物医疗仍然对资本保有强烈吸引。专注宠物犬心脏病介入治疗的上海竑宇医疗科技有限公司成立不足两年,便分别在2019年12月、2020年3月、2020年12月获得包括中信产业基金和醴泽基金在内的三轮融资,A轮融资数额达3000万。
大资本在宠物产业链上的布局也相当广泛,不只投资宠物食品用品公司,也在2015年前后开始大量布局宠物医院,打造出亚洲最大的宠物医院集团新瑞鹏,形成与本土玩家瑞派集团的对垒格局。不过,目前大资本还没有进入宠物保险领域。
关隘:医院和保险之间的衔接问题
《2020中国宠物医疗行业白皮书》预计,2025年宠物医疗健康支出将超1300亿元,可谓蓝海产业。而从产业链的角度看,宠物保险位于宠物医疗赛道的下游,医疗赛道竞争力的持续发展,使得宠物保险也逐渐获得资本青睐。

巨大的前景和几近空白的市场让各大保险公司尝试入局,同时吸引了资本的观望。
从宠物医保入手的“宠物之城”在2018年获得两次融资,同年,香港One Degree作为初创公司获得了1270万美元的A轮融资。2019年4月,宠物健康管理平台“小贴士Tips”获得数百万元天使轮融资,5月,One Degree获得BitRock Capital等联合投资的3000万美元A+轮融资。
李欧分析称,大资本切入宠物保险领域的可能性不大,因为保险属于金融板块,面临的监管压力较大,资本进入的时候会比较谨慎,主要还是依靠现有保险公司扩展这项业务。
李星表示:“宠物保险漏洞太多,年龄、病史这些主要限制因素在宠物身上统统可以作假。只要医院资源能打通,这条利益链条上有不少人可获利,监管不力的话,便成了一部分人的赚钱工具,保险监管空白也是随之而来的巨大挑战。”
不仅面临监管问题,保险和医院之间的合作也运行得不太顺畅。陆玖财经随即致电了平安爱宠医保的多个定点医院,数家医院表示自己根本没有和保险公司达成合作关系。
宠福鑫动物医院的客服指出:“可能总部那边跟保险公司有协议吧,我们不是很清楚。”宠福鑫医院的医生还透露,很多保险公司会把市面上的所有医院都列入名单,但实际上真正跟他们达成了合作关系的极少。
支付宝与大地保险联合的宠物医疗险有着同样的问题,陆玖财经致电美联众合动物医院,前台表示医院有自己推出的会员卡,与保险公司的合作只了解赠送的增值服务,具体内容、理赔资料、报销比例都不清楚。
陆玖财经转而联系支付宝客服,提出希望了解更多同类产品,客服回复自己属于蚂蚁保的客服人员而不是保险公司的销售,很多问题并不清楚。继续追问后陆玖财经得知,这款保险在支付宝没有专门的经纪人负责,需要投保人自行联系大地保险。
打开大地保险官网,陆玖财经发现无法搜索到宠物医疗险的任何信息。联系大地保险客服后他们回应,由于销售渠道的不同,跟支付宝合作的保险不会在大地保险官网上架,与之相关的问题应该联系支付宝客服,皮球又踢回了原地。
陆玖评论:所有的刚需都会被商业化
伴随数十年计的经济飞速发展,不再囿于生计的国人逐渐进入悦己消费时代,更推崇关注自身,为心理满足感付费。与农耕文化时将动物当做工具式的“看门狗”不同,现代宠物的朋友与伴侣属性更为突出,人们更倾向于给予宠物基础需求之外的保障,在此基础上延伸的相处时间和场景,使得由之衍生的宠物保险行业竞争愈强。
截止目前的宠物保险产业链上,牵动利益的各个相关方还非常多,他们偶尔携手互助,大部分时候却是各自为战。在融合发展、全线贯通成为主流发展模式的当下,如何联动彼此形成共赢局面,是各个企业总归要面对的问题。
不管知名企业抑或新兴玩家,局内人的变动很难为行业带来根基上的变革,真正能解决问题的或许还是时间。一定规模的宠物基数,相对成熟的监管措施,全面普及的投保理念都是市场持续健康运作的前提。
资本能控制的是打法不是结局。
但无论选择继续挖掘现有参与者的发展潜力,还是另辟蹊径开拓独家玩法,相关人士都认可宠物保险行业未来可观的前景空间。
从这个角度眺望,宠物保险产业链一定会走向规范化、理性化,不过在此之前,大概还得经历一段自由生长的蛮荒期。
就像平安产险宠物项目负责人张轩旗说的那样:“行业的起步期,医疗标准化和数据化一定是不足的。但我们看到的是中国的宠物医疗体系用不到10年的时间,走完了发达国家宠物医疗行业起步期30年左右的历程。快速发展带来的阵痛,一定会被宠物主和宠物行业的优秀参与者携手攻克。”


评论