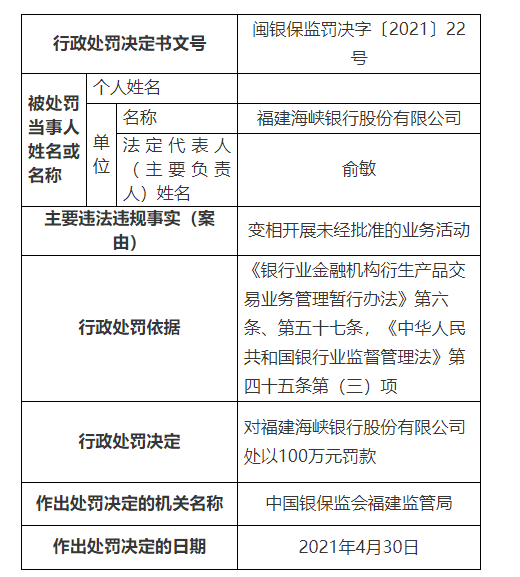
继开年的百万处罚后,福建海峡银行又领到一张百万级罚单。据银保监会福建监管局10日发布的行政处罚表显示,福建海峡银行因变相开展未经批准的业务活动,被处以100万元的罚款。

值得关注的是,今年1月,该行因未经批准变更注册资本,同样被罚款100万元;同月,该行厦门分行因贷款三查不尽职被罚款25万元。
此外,据去年1月13日新华社消息,国家计算机病毒应急处理中心曝光了一批APP,其中“海峡银行”APP(版本2.4.8)因“未向用户明示申请的全部隐私权限,涉嫌隐私不合规”被点名。
日前,该行披露2020年年报,去年全年该行陷入增收不增利的处境。年报显示,截至2020年末,福建海峡银行资产总额1815.74亿元,比上年末增加191.20亿元、增幅11.77%。各项存款余额1279.63亿元,比上年末增加159.96亿元、增幅14.29%。各项贷款余额912.72亿元,比上年末增加168.98亿元、增幅22.72%。
2020年全年累计实现营业收入37.53亿元,同比增加7.36亿元、同比增幅24.40%。拨备前利润24.04亿元,同比增加6.12亿元、同比增幅34.17%。
2020年实现净利润4.60亿元,同比减少0.50亿元、同比下降9.81%。不良贷款率1.49%,比上年末下降0.06个百分点;拨备覆盖率163.24%,比上年末上升1.93个百分点。
在资本充足率方面,三项指标均有所下滑。截至2020年末,该行资本充足率、一级资本充足率以及核心一级资本充足率分别为12.74%、10.51%以及10.51%,较2019年末分别下降了1.38个百分点、1.20个百分点以及1.20个百分点。


评论