文 | 戴岳

2020年4月,华谊兄弟(300027.SZ)抛出定增预案,山东经达科技产业发展有限公司(简称“山东经达”)拟斥资不超过两亿元,认购上市公司不超过1.99%股份。
如今,华谊兄弟频繁暴露资金问题,实控人先后被曝出大额被执行、限制高消费,对于这些问题是否会影响到山东经达参与华谊兄弟的定增,山东财经报道记者致电山东经达,但未能获得回应。
被执行3亿元,不久前创始人遭“限高”
大额被执行、限制高消费,知名上市公司华谊兄弟最近被曝问题不断。
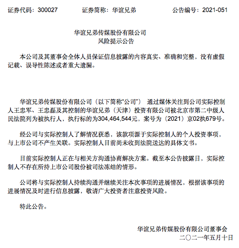
5月10日,华谊兄弟发布风险提示公告,显示公司通过媒体关注到公司实际控制人王忠军、王忠磊及其控制的华谊兄弟(天津)投资有限公司,被北京市第二中级人民法院列为被执行人,执行标的为3.04亿元,案号为(2021)京02执679号。

华谊兄弟表示,经与实际控制人了解情况获悉,该款项源于实际控制人的个人投资事项,与公司不产生关联。实际控制人目前尚未收到法院送达的具体文书。目前实际控制人正在与相关方沟通协商解决方案。截至目前,实际控制人不存在所持股份被司法冻结的情形。
王忠军、王忠磊系华谊兄弟创始人,也是亲兄弟,1994年两人创立“华谊广告公司”,这便是华谊兄弟的前身。公开信息显示,华谊兄弟(天津)投资有限公司为王氏兄弟全额出资,其中王忠军占有股权70%,王忠磊占有股权30%。
值得注意的是,就在几天前,王忠军刚刚被法院出具了限制消费令。
据中国执行信息公开网显示,4月20日,华谊影城(苏州)有限公司新增一条限制消费令信息,案号(2021)苏0591执2557号,限制消费人员为华谊影城(苏州)有限公司及其法定代表人王忠军。
该限制消费令关联案件为谢国良与华谊影城(苏州)有限公司、苏州工业园区鲁代古建筑有限公司等相关建设工程分包合同纠纷,该案中,华谊影城(苏州)有限公司等成为被执行人,执行标的均为23.5万余元,执行法院为苏州工业园区人民法院。
对于上述限制消费令,华谊兄弟回应媒体称:“相关公司不存在有能力但拒不履行的情形,是由于双方信息沟通不充分不及时而产生的误解。目前问题已消除,相关消费限制令正在解除中,法院等相关公开信息正在更新中。”
济南项目仅建成一期,目前尚未开业
在山东,华谊兄弟已经有较大规模投资,标志性项目是在济南长清区建设的华谊兄弟济南影视城。
2017年1月,华谊兄弟通过旗下华谊兄弟(天津)实景娱乐有限公司与济南西城集团成立合资公司,合作开发华谊兄弟(济南)电影文化城项目,总建设规模约20万平方米,总投资约50亿元,建成后由华谊兄弟主导运营管理。
去年10月,山东财经报道曾探访华谊兄弟济南电影城,发现现场大门紧闭,并未向外界开放,也没有看到有工人在施工的迹象。(查原文,请戳:开工三年依旧“铁将军把门” 华谊济南电影城啥时能开业)
有媒体报道称,有工作人员现场介绍,由于高层领导变动,电影城的规划要被更改,开园预计要到明年4月份。
该工作人员还表示,这是电影城的一期工程,占地85亩,总投资6亿元,是规划中最小的一片。整个电影城的规划分为四期,但第二期还没有开始规划,具体还要看一期工程的发展情况。
今年4月30日,华谊兄弟济南电影城启动内侧,邀请部分媒体作为“探秘体验官”参加首次内测活动“戏精探秘派对”,并表示将陆续开展内测活动并根据情况适时调整,进而再根据内测情况适时正式开业。
而据华谊兄弟2020年年报中披露,华谊兄弟(济南)电影小镇预计将于2021年开业。同时年报中还显示,华谊兄弟在济南设立的华谊兄弟(济南)文化旅游管理有限公司,已于2020年6月注销。
连续三年亏损,增发获济宁一公司入股
山东财经报道注意到,此前华谊兄弟已连亏三年。2018年至2020年,上市公司归属母公司股东的净利润分别为-11.69亿元、-39.78亿元、-10.48亿元,同时公司营业收入也持续下降,三年中降幅分别为3.34%、41.18%、33.14%。
同时有分析显示,2016年之后,华谊兄弟货币资金出现急剧下降,而短期借款却快速上升,截至2020年一季度末,公司账面上的货币资金仅剩2.68亿元,短期借款余额却高达27.42亿,现金短贷比不足10%。
2020年4月,华谊兄弟宣布融资,拟以2.78元/股非公开发行合计不超过8.24亿股,募集资金总额不超过22.9亿元,发行对象中,既有阿里、腾讯、阳光人寿等知名企业,也出现了一家名为山东经达科技产业发展有限公司(简称“山东经达”)的济宁企业。
公开信息显示,山东经达2011年6月成立,是济宁国家高新区直属的全资国有企业,隶属于济宁高新控股集团有限公司,总资产400余亿元,拥有两家AA+及一家AA评级子公司。通过参与定增,山东经达拟出资不超过两亿元,获得华谊兄弟不超过1.99%的股权。
对于引入山东经达的目的,华谊兄弟彼时表示,非公开发行之后,山东经达将成为上市公司战略投资者,并与公司在影视作品商务合作、文化产业园合作、艺人代言合作、短视频内容合作和影视产业投资基金合作等领域建立全面、深入的战略合作关系。
目前,该定增尚未最终落定,对于华谊兄弟遭遇被执行和王忠军被限制高消费是否将影响到山东经达的认购,记者11日试图致电该公司咨询,但该公司工商登记电话一直无人接听,114查号台则未查询到该公司登记的电话。
山东财经报道注意到,山东经达不仅参与了华谊兄弟的认购,今年还筹划收购荣联科技(002642.SZ),一方面通过协议受让上市公司4%股份,同时获得王东辉、吴敏所持公司股份17.66%对应的表决权,成为公司实际控制人。
2017年至2019年,山东经达分别实现营业收入8.02亿元、7.45亿元、9.96亿元,对应净利润分别是5亿元、6095万元、1733万元。2020年前9个月,公司实现营业收入23.65亿元,但净利润只有1791.66万元。
来源:山东财经报道


评论