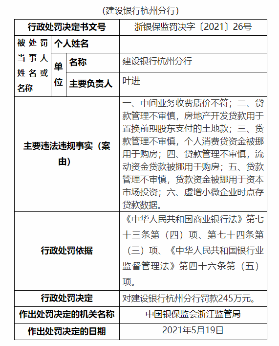
银保监会官网5月24日消息,据中国银保监会浙江监管局行政处罚信息公开表,建设银行杭州分行存在以下主要违法违规事实:一、中间业务收费质价不符;二、贷款管理不审慎,房地产开发贷款用于置换前期股东支付的土地款;三、贷款管理不审慎,个人消费贷资金被挪用于购房;四、贷款管理不审慎,流动资金贷款被挪用于购房;五、贷款管理不审慎,贷款资金被挪用于资本市场投资;六、虚增小微企业时点存贷款数据。银保监会浙江监管局对建设银行杭州分行罚款245万元。

来源:界面新闻
银保监会官网5月24日消息,据中国银保监会浙江监管局行政处罚信息公开表,建设银行杭州分行存在以下主要违法违规事实:一、中间业务收费质价不符;二、贷款管理不审慎,房地产开发贷款用于置换前期股东支付的土地款;三、贷款管理不审慎,个人消费贷资金被挪用于购房;四、贷款管理不审慎,流动资金贷款被挪用于购房;五、贷款管理不审慎,贷款资金被挪用于资本市场投资;六、虚增小微企业时点存贷款数据。银保监会浙江监管局对建设银行杭州分行罚款245万元。

评论