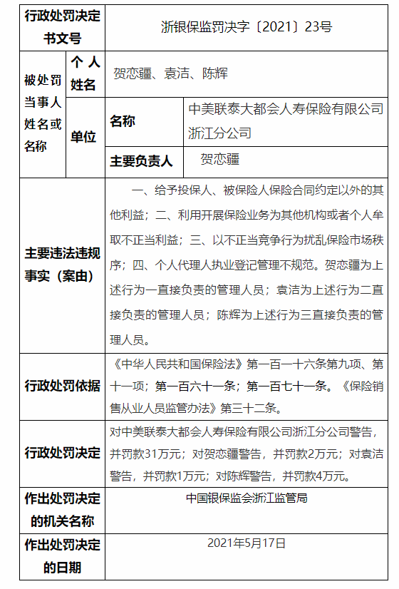
银保监会官网5月24日消息,据中国银保监会浙江监管局行政处罚信息公开表,中美联泰大都会人寿保险有限公司浙江分公司存在以下违法违规事实:一、给予投保人、被保险人保险合同约定以外的其他利益;二、利用开展保险业务为其他机构或者个人牟取不正当利益;三、以不正当竞争行为扰乱保险市场秩序;四、个人代理人执业登记管理不规范。贺恋疆为上述行为一直接负责的管理人员;袁洁为上述行为二直接负责的管理人员;陈辉为上述行为三直接负责的管理人员。
银保监会浙江监管局决定对中美联泰大都会人寿保险有限公司浙江分公司警告,并罚款31万元;对贺恋疆警告,并罚款2万元;对袁洁警告,并罚款1万元;对陈辉警告,并罚款4万元。

评论