文|镜像娱乐 栗子酒
编辑|于华东
近日,“冯小刚已向华谊兄弟支付1.68亿业绩补偿”引发诸多讨论,而这只是深交所对其2020年年报问询的关注点之一。随后,华谊兄弟也对问询函中的“19连问”予以回复,涉及到诸多上亿级别的交易往来。
但是,这些都只是娱乐行业的“冰山一角”。据镜像娱乐不完全统计,周星驰、杨幂、吴奇隆、刘诗诗、张国立、李晨、Angelababy、杨超越等诸多艺人都曾走上“对赌”的谈判桌。

从上表可以直观看到,无论对赌双方是谁,投资额和承诺业绩几乎都以亿元为单位。诚然,这样的“豪赌”确实存在很高的门槛,既称之为“赌”,也有不确定和冒险的成分,但是,对于“对赌”双方来说,最终能否完成这场“豪赌”或许从一开始便不重要,他们更看重的还是过程中的各取所需。
“赌桌”之上,只谈交易
以资本为筹码的“对赌”只是一场交易,从这个角度看问题,双方牵扯的利益关系会更清晰。
对比业内20起对赌案例后不难发现,投资方所给出的投资额,往往大于艺人或公司最终实现的承诺业绩,这也是让网友感到“世界参差”的一个重要原因。
以冯小刚的对赌协议为例,华谊为冯小刚的空壳公司东阳美拉支付10.5亿投资额,在对赌期内,冯小刚两次未完成对赌累计补偿2.35亿,最终直接入账8.15亿。换句话说,即便艺人在“对赌”期内零收入,对艺人而言,这也是一笔稳赚不赔的买卖。
同样,对投资方来说,他们将巨额资本押注相关艺人的未来成长价值,通过资本绑定建立强连接,将明星声量转化为二级市场信赖值,一来提振股价,二来在一段时间内建立与该艺人稳定的合作关系。投资方固然会在资本上面临一定风险,但相较于市值、曝光度,以及基于相关艺人打开的项目投资空间,投资方也能从其他地方“找补”回来。
尽管双方各取所需,但之于“豪赌”,向来都是“上赌桌容易下赌桌难”。
一方面,“对赌”既为一场交易,结束后便不再有关联,没了业绩承诺,业绩“变脸”便是大概率事件。
2014年,当代东方以11亿收购盟将威100%股权,并增资5亿用于盟将威补充影视剧业务。对赌于2016年结束后,盟将威实控人徐佳暄出走,与之关系紧密的吴秀波身陷“泥潭”。2017年,盟将威净利润同比大跌51%。
同理,成龙的耀莱影城之于文投控股,与娄晓曦、王京花关联紧密的世纪伙伴之于北京文化,对赌结束后都出现了超6亿的亏损。利益关系破裂之后,对赌双方“撕破脸”也是常事。
就在世纪伙伴造成巨额亏损后不久,北京文化欲作价4800万出售世纪伙伴100%的股权,尚不及当初13.5亿收购额的一个零头。此次“贱卖”似乎也成为后续事件的导火索,世纪伙伴一纸公告举报北京文化实控人宋歌财务造假,引发后来北京文化一连串的“爆雷”事件。
另一方面,任何人走进资本场都很难不受影响,将已经落入口袋的钞票“吐回去“也是一件难事。很多艺人在接受“对赌”后会背上偿债的无形压力,甚至影响到自己的职业规划。
张国立曾公开说过:“有了对赌协议后,我就变得不从容了,拍戏不像以前那样,等一个我喜欢的剧本、等一个我喜欢的角色。过去如果活动、广告不好,多少钱都不接。但后来这一切变得都没有门槛了。”
人如此,公司亦如此。曾创作出《士兵突击》《我的团长我的团》等高口碑作品的天意影视,已经很久没有出现让人惊艳的作品了。这家公司曾在2014年-2019年,两次与鹿港文化 “对赌”。但是,第二次对赌未能完成,天意影视需补偿2.34亿元。让人意想不到的是,鹿港文化随后拟以4亿元出售天意影视47%的股权,但这一动作很快招致上交所11连问。后来双方达成和解,对赌期延长至2025年,但天意影视需额外完成1.5亿业绩。
资本驱使之下,娱乐行业迅速“内卷”,对流量、对IP、对资本的“迷信”很难说是业内哪一方的过错,但创作者们似乎总是被其他力量左右,又或者,总觉得能借着什么“公式”造出一个爆款。
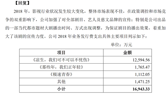
回想影视剧版权费疯涨的那段时间,由马天宇、钟汉良等主演的《凉生,我们可不可以不忧伤》首轮发行收入达到10亿以上。资本还是要资本去买单,慈文传媒后来在回复深交所的年报问询函中披露,这部剧的发行费用便达到1.26亿,堪比春节档最具竞争力的电影。但最终,《凉生》还是“糊”了,而娱乐圈似乎没有人在意。

谁为娱乐圈的“梦想”买单?
一直以来,对赌协议作为资本手段的一种,确实在很大程度上加速了娱乐行业资本化的进程。业内越来越注重投资、收益、回报等本身无可厚非,但是,投资额往往与商人期待的回报额挂钩,过度追捧商业利益已然加剧了行业发展道路的畸形,越来越高的投资、天价片酬、巨额版权费“一涨俱涨”。娱乐圈这样的发展局面,也在持续拉宽“世界的参差”。
据镜像娱乐不完全统计,当下的影视剧市场,头部剧中的大多数项目,单集版权费基本维持在400-800万的区间。但是,单集破千万的现象仍然存在。

据华策影视公告披露,2020年,《鹿鼎记》《有翡》《平凡的荣耀》《锦绣长歌》《你的时代,我的时代》五部剧累计确认收入21.71亿元,平均单集达到1014万。另外,在慈文传媒的公告中,仅《风暴舞》一部剧集的首轮发行收入便达到5.9亿,平均单集达到1372万,在年度内影视业务收入中占比过半。
基于这样的收入规模,明星作为项目影响力的一个重要变量,必然有资本愿意为其“天价收入”买单。从镜像娱乐统计的数据可以看到,明星从一部剧集中取得千万乃至上亿级别的收入确实有据可考。


另外,从部分公司的艺人经纪收入来看,2018-2020年,华策影视来自艺人经纪的收入累计达到5.33亿元,欢瑞世纪的收入规模也在4.3亿。过亿级别的艺人经纪收入,也从一个侧面折射出艺人身上所承载的价值。如今,“1爽=208万日薪”虽是调侃,但这样的收入规模在娱乐圈确实存在。也正是由于未来可预见的收入规模,明星及其背后的公司才愿意走上“赌桌”。

不过,这样的现象也在出现一些变化。
就上市公司而言,其来自艺人经纪的收入正逐年降低。一方面,受制于“影视寒冬”的影响,娱乐圈在2018年之后步入调整期,另一方面,经过“范冰冰事件”引发的行业地震,艺人收入正在变成一个越来越敏感的话题。
尤其是在郑爽1.6亿“阴阳合同”被爆出之后,至少说明两种问题至今仍然存在。其一:艺人收入存在很多不透明,即便是上市公司与艺人之间的财务往来,也在近几年的财务披露中加以规避。并且,表面的收入回落并不代表真正的理性回归,市场规则之下,更多“暗箱操作”也在滋长。
其二:业内提出的5000万片酬上限并不具备很强的约束力,从当下的行业发展环境而言,艺人所能够驱动的流量规模决定了他们的商业价值,只要流量还有“号召力”,资本便愿意“迁就迎合”。
艾媒咨询数据显示,2020年,中国艺人经纪市场规模已经达到千亿级别,未来五年年均增长率为30%,增长空间依旧可观。但经过明星资本化的低谷期之后,艺人的成长道路正变得越来越谨慎,加之近几年艺人经纪行业快速发展,更专注于艺人经纪赛道的公司随之进入大众视野。
据镜像娱乐统计,泰洋川禾、嘉行传媒、乐华娱乐、喜天影视、丝芭传媒等在近几年都已拿到融资。其中,手握Angelababy、周冬雨、陈赫、尹正等50多位艺人经纪约的泰洋川禾,据传估值一度飙升到50亿,与此前快速成长的嘉行传媒持平。

但更值得注意的是,更多艺人经纪公司目前尚未融资,或处在融资的早期轮次。其背后的原因除了大环境的影响之外,还在于艺人经纪行业的成长性特点。
即便是TFboys、时代少年团背后的时代峰峻;赵薇、苏有朋、张哲瀚背后的普林赛斯;李冰冰、赵丽颖背后的和颂传媒;陈坤、周迅背后的东申未来等,至今也没有或少有融资。它们的共性在于,长期的个人发展积累使他们不需要过高的成本投入,即可获得不错的业内资源,保证相对稳定的收益和成长空间。同时,在没有资本的束缚之下,他们的收益也不需要与投资方共享。
回过头看,前几天,“冯小刚已向华谊支付1.68亿业绩补偿”的话题引发热议,相关微博话题阅读量迅速攀升至3.7亿以上。人们惊讶于不知从何时起,娱乐圈以亿为计价单位逐渐成为普遍现象,似乎在娱乐圈的物价感知和工资标准,与每月四、五位数收入的大多数人完全不在同一个世界。
“圈内”的畸形成长与“圈外”的大众现实一次次激烈对撞之时,有人觉得讽刺、有人暗自苦笑,但对更多人来说,这也不过是“世界参差”的一个笑谈罢了。


评论