作者:冯永昌等
2016年2月13日,应《清华金融评论》邀请,撰写《国外量化投资经典案例介绍与法律分析》一文,对国外量化投资案例进行了一定程度的分析。由于受刊文篇幅限制,未能完全呈现文章内容。特此,刊载全文,与各位进行更深入的探讨。
量化投资就是将人的投资思想规则化、变量化、模型化,形成一整套完整、可量化的操作思路,这套操作思路可以用历史数据加以分析验证,并在交易的执行阶段可以选择使用计算机自动执行。因此量化投资包含程序化交易,但是并不等同于程序化交易。
对于公众和非专业人士而言,量化投资往往神秘莫测。并且,由于量化投资呈现机构化、规模化、深度专业化的特征,在不恰当舆论的引导下,容易让量化投资站在公众的对立面。本文选取国内外最著名的一些量化投资案例,尝试用最简单的语言解决其中涉及的投资策略问题和法律问题。
还需要指出的两个点是:
量化投资不等同于对冲基金。量化投资是投资方法论,对冲基金是一种基金组织的法律形式,本质上依然是私募基金,只是由于其投资手法的独特性被标签化为对冲基金。
量化投资不等同于金融衍生品。金融衍生品是投资标的,属于量化投资方法的应用对象,不是一个层次的概念。

一、国际量化投资界的著名公案
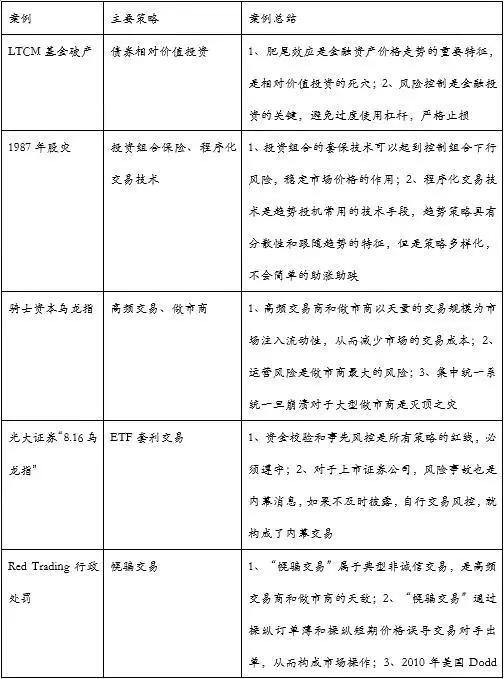
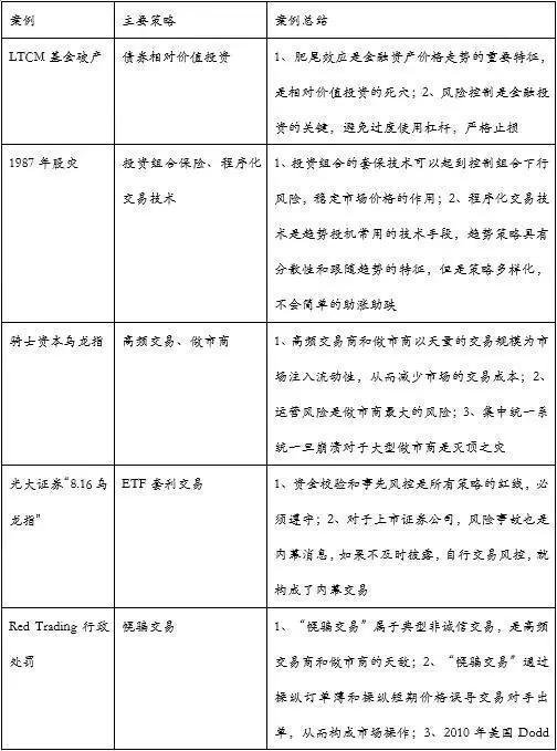
在国际市场上,不管是从1946年琼斯推出第一支多空组合的对冲基金开始,还是考虑1956年到1966年投资组合理论和CAPM模型正式确立,亦或是以1978年富国银行设立第一支量化公募基金为标志,量化投资都走过了一段不算短的历史。围绕着金融衍生品的使用和对冲基金形式,关于量化投资方法的争论不绝于耳。由于量化投资分为研究阶段和交易阶段,国际市场上关于研究和交易最著名的两个案例分别是LTCM基金的倒闭和1987股灾关于投资组合保险策略的讨论。
(一) 相对价值投资方法之殇:LTCM基金
LTCM基金(Long-Term Capital Management,简称LTCM)由《说谎者的扑克牌》中史诗般的债券交易员John Meriwether于1994年2月建立,巅峰时期与量子基金、老虎基金、欧米伽基金一起被称为国际四大"对冲基金"。在1994-1997年间,LTCM业绩辉煌骄人。成立之初,资产净值为12.5亿美元,到1997年末,上升为48亿美元,净增长2.84倍。
LTCM基金的创始人早在1986年在所罗门兄弟工作时,就将MIT的物理学博士引入债券分析,为利率期限结构建模,卖出高估的债券,买入低估的债券,进行后来被业内广泛模仿的债券相对价值投资。LTCM基金延续了John早期的这一做法,以寻找各种证券之间的相对价值为投资目标。
由于LTCM的合伙人中包括了期权定价BS公式创始人、诺贝尔经济学奖得主Robert Merton和Myron Scholes,增加了其中蕴含的学术色彩。实际上,虽然相对价值投资思想属于量化投资大体系的重要分支,LTCM并未重度使用量化投资模型,他们寻找低估和高估资产主要方法是从基本面出发获取方向性判断,然后根据价差的历史数据进行简单的正态分布建模,并用来测算资金管理。
LTCM的结局是于1998年完败,2000年破产清算,并被华尔街银团接管。其失败的主要原因是:
1.笃信相对价值的走势符合正态分布
相对价值,即价差的判断往往需要对其随机性作出假设,LTCM采用简单频率统计的方式假设其符合正态分布,其结果是严重低估价差朝持仓反方向运行的概率。1997年-1998年发生的各种国际突发事件验证了金融资产价格走势的“肥尾”特征,也就是正态分布假设下的“小概率”事件,其实具有很大的现实概率。
价差走势的误判是相对价值投资最大的死穴。
2.无限度使用杠杆
LTCM基金在投资标的(以应用金融衍生品和融资融券为主)、基金资产、基金公司股权上面分别使用了巨额杠杆,导致公司整体杠杆无比之高,这将资产价格不利走势带来的影响放大了数千倍甚至上万倍。
总结一下,LTCM基金失败的主要原因是投资方法有缺陷,进行相对价值投资的时候对价差走势假设过于自信,没有必要的风控和止损设定,过度使用杠杆。
LTCM破产清算后当事人并未涉及刑事法律纠纷。主要是破产清算。但是对于杠杆的过度使用可能会涉及一定的违规信息披露,以及违反基金合同约定的情形。
(二)程序化交易争论:1987年股灾和投资组合保险技术
1987年股灾是人类历史上最著名的股灾之一。1987年10月19日,星期一,华尔街上的纽约股票市场刮起了股票暴跌的风潮,爆发了历史上最大的一次崩盘事件。道•琼斯指数一天之内重挫22.6%,创下自1941年以来单日跌幅最高纪录。6.5小时之内,纽约股指损失5000亿美元,其价值相当于美国全年国民生产总值的1/8。这次股市暴跌震惊了整个金融世界,并在全世界股票市场产生“多米诺骨牌”效应,全球市场股票跌幅多达10%以上。这一天被金融界称为“黑色星期一”,《纽约时报》称其为“华尔街历史上最坏的日子”。
股灾的产生的根本原因,可能有投资者的“羊群”效应,集体止损引起的“多杀多”,股市泡沫累积到一定程度是自然的价值引力等。从量化投资相关角度,主要有两种策略争议较大。
1.投资组合保险技术是否引起下跌
投资组合保险技术是Hayne Leland, John O’Brien和Mark Rubinstein于1981年2月创立的一种投资策略,核心思路是让投资组合在风险可控的前提下具有大幅上升潜力,具体手段是对用一部分资产做固定收益投资产生安全垫,作为风险资产的保护。如果对标的价格的随机性做出假设,就可以建立金融工程模型,根据资产价格的走势,使用股指期货动态复制一个看跌股指期权,保护自己投资组合的下行风险。
复制看跌期权呈现的操作就是典型的“追涨杀跌”,价格下跌时要求以加速度的方式迅速减仓,获取头寸安全。
2.程序化交易技术是否加剧下跌
这里所说的程序化交易主要是系统化交易,即趋势投机策略。当系统判定交易信号发生时,进行买卖操作,由于趋势投机的基本入场设定,策略必然跟随市场的上涨或下跌进行相应的做多或者做空。
虽然投资组合保险策略和程序化交易技术都是典型的“追涨杀跌”,但是考虑细节,绝非股灾元凶。投资组合保险技术需要动态复制期权,根据检查的频率动态调整仓位,除非是绝对连贯性的下跌才会导致复制策略持续性卖空,如果下跌过程有反弹发生,复制策略同样会积极做多建仓,放大上涨。
程序化交易一方面具有组合保险策略的类似功能,一方面不同程序化交易者的策略差别非常大,区别在于K线周期,入场信号和出场信号,除非在绝对连贯下跌中所有策略基本趋同,稍微有波动的下跌中,策略会大相径庭。
只要是符合交易所交易规则的程序化交易,不涉及过多的法律问题。
二、高频交易的秘密
高频交易是量化投资的一种,虽然必然使用程序进行执行,但从策略逻辑而言,和上面提到以趋势投机和系统交易为特征的程序化交易不同。广义的高频交易可能包含的特征有使用超级计算机生成、发送和执行交易指令;使用服务器托管和特别网络缩短信息处理时间;建立和结清交易头寸的时间非常短,尤其不持有隔夜仓;可能会送大量交易指令,又快速撤单。常见的高频交易策略包括自动做市商交易(Automated Market Trading, AMMs),流动性回扣交易(Liquidity Rebate Trading),闪电订单(Flash Orders)和暗池(Dark Pool)。
(一)Virtue,闪击者和高频交易之争
2014年3月11日,美国高频交易公司Virtu Financial向美国证监会SEC提交IPO申请文件,数据显示该公司2013年营收约为6.65亿美元,同比增长8%;净利润为1.82亿美元,同比增长一倍以上。文件中,由于实时的风险管理策略和技术,从2009年初到2013年底,在总共1238个交易日里只有1天出现亏损。
无独有偶,前文提到《说谎者的扑克牌》的作者Michael Lewis于2014年3月中旬,出版了一本新书《闪击者》(Flash Boys),书中的基本对高频交易持批评态度。作者主要强调抓住高频交易捕捉微观价差这一事实,为私人交易所鸣不平。但没有考虑高频交易具有不同目的的多种策略,另外作为连续交易的市场,高频交易整体上为市场提供了流动性,和其对应的风险补偿。
2014年4月15日,欧洲议会通过包含一系列限制高频交易措施的《金融工具市场指令II》,内容包括限制报价货币单位过小,强制对交易算法进行测试,要求做市商每个交易日每小时上报交易额,以及当价格波动超过一定限制时的熔断机制(价格增量规则标准)。法令所涵盖管理范围包括股票市场、衍生品交易和各类新型交易平台。根据欧盟的立法机制,欧盟层面通过法令后,其将会被下放到各个主权国家等待签署,当时预计法令实际生效时间将在2016年底,个别条款会给予做市商更长的过渡期。
随后,Virtual公司宣传无限延期IPO。
(二)高频交易的天敌:3 Red Trading, Panther Energy Trading和幌骗交易
幌骗交易(Spoofing)采用和高频交易类似的技术手段,但并非利用公开信息进行策略性盈利,而是以哄骗交易对手、操作市场为目的获取利润。常见的做法是,比低于市场卖价的价格挂出卖单,这样其它卖家就会被迫挂出更低的价格以寻求快速成交,当发现更低的卖价后,幌骗策略迅速撤单,反手做多,这样通过诱骗交易对手以更低的价格获取头寸。用高于市场买价的的价格挂出买单诱骗买家,以更高的价格结清头寸同理。
幌骗交易完成的时间极短,对于大部分手动交易者是不敏感的。但是对于高度依赖盘口信息捕捉市场微管机构的高频交易策略而言,幌骗交易几乎是他们的天敌。2010年美国总统奥巴马签署多德-弗兰克(Dodd Frank)金融改革法案后,“幌骗”被明确为违法行为。但在美国市场中这种行为依然猖獗。
2014年11月,美国商品期货交易委员会(CFTC)发布公告,芝加哥投资公司3 Red Trading LLC以及交易员Igor B. Oystacher涉嫌利用“幌骗”(spoofing)手段及欺诈设备操纵市场,对其发起诉讼。据CFTC的指控文件,Oystacher在359790份交易合约中累计进行1316次“幌骗”交易。同期,CME向Oystacher处以15万美元的罚款和一个月的市场禁入,Oystacher同意支付罚款并接受处罚,但对于违规行为既不承认也未否认。后来据金融博客Zero Hedge评论, Oystacher通过发现僵化的高频交易市场漏洞,从而操纵了其他的高频交易者。
2015年11月3日,美国联邦法院裁定Panther Energy Trading公司的负责人Michael Coscia在商品交易欺诈以及幌骗(spoofing)罪名成立,这是美国2011年多德-弗兰克规定出台以来,关于其中“防欺诈法规”的首个案例,也是全球的首宗刑事起诉。
在庭审中,来自美国证券交易委员会(SEC)和美国商品期货交易委员会(CFTC)的证人提供的相关数据表明,嫌疑人自2011年以来在期货市场挂出大量买卖单,而事实上这些买卖单的目标不是执行,而是制造需求假象,诱使其他交易员入市,从而让自己从中获利。比如嫌疑人常常在挂出大单之后撤单,但对小单撤单的概率较小。检方则指控嫌疑人在三个月的时间里通过“诱饵调包阴谋(bait-and-switchs cheme)”非法获利140万美元。
最终法院裁定Michael Coscia六项商品欺诈和六项幌骗罪名全部成立。据悉每项欺诈罪名的最高刑期都是25年,外加25万美元罚款;而幌骗罪名的最高刑期是10年,外加100万美元罚款。
在上面的例子中我们看出来,幌骗策略是法律明确禁止的市场操作手段,和正常的高频交易策略截然不同,某种意义上,不以成交为目的的下单是对市场信息资源的无效消耗,如果还有诱使对手出单的行为,那就是直接的刑事犯罪——任何时候,高频交易不能违背为市场提供流动性的初衷。
(三) 骑士资本的梦魇:乌龙指
对于高频交易,其天敌不仅包括操作市场信息的幌骗交易,还包括引起系统故障的乌龙指。
美国骑士资本成立于1995年,是华尔街最知名证券公司之一,规模庞大,风格稳健,业务遍布全球。公司的市场交易份额占到纽交所交易总量17.3%,纳斯达克16.9%,2011年到2012年交易总量达到全美证券市场的10%。公司服务的对象包括买方客户,卖方客户,大量的零售客户,以及高频交易客户。品种涵盖全球金融市场的股票、固定收益产品、外汇,期货和期权等。骑士资本的主要业务涉及三大块:做市商业务、电子交易执行服务业务、以及机构销售和交易业务。
关于机构销售和交易业务,公司通过提供全方位的经纪业务服务以换取买方市场机构投资者的交易业务,主要对象机构客户为公募基金、保险公司、养老基金、慈善机构等,比如美国最大的公募基金富达基金和先锋基金,分别管理6万亿美金和2万亿美金的资产规模。在做市商服务领域,骑士资本是纽交所最大的做市商,涉及的股票达到675只,年交易量200亿美金。
而真正连接一切业务和客户的核心,是骑士资本的电子交易服务系统。该系统本质上是一个暗池(Dark Pool),具备高频交易功能,做市商功能,通过嵌入量化模型,为客户提供高效和快速的市场信息和交易服务业务。该平台与100多个交易所、电子交易中心、暗池和其他做市商的交易中心相连接,可以交易美国证券市场上的19000多只证券产品,还包括期货、期权和外汇等,从而帮助客户在高度分割的市场环境中高速高效的完成最终交易业务。骑士资本的高频交易平台可以把来自于不同机构客户和零售客户的交易订单组合起来,形成一个巨大的撮合池,当市场的流动性不足的时候,通过投放公司自有资金为市场提供需要的流动性,因此骑士资本也是美国证券市场上最大的流动性提供商之一。由于该平台强大的交易处理能力,不止是买方,一些在美国证券市场上重量级的证券公司都是骑士资本的客户,通过上述平台向交易所和其他交易中心发送交易订单,比如著名的网上折扣经纪公司E-Trade、TD Ameritrade和史考特证券经纪公司。其中,TDA证券是美国最大的网上经纪商公司,客户账户的数量接近600万,拥有的客户资产达到$5000亿美元。骑士资本的这种超级交易平台极大提高了交易效率,也埋下了巨大的运营风险。
2012年7月27日,系统维护人员在系统升级过程中,遗漏了一台服务器,没有升级上面的高频交易系统SMARS。这次失误导致公司在8月1日纽交所开市之后,不到一个小时的交易时间里损失4.6亿美元。
根据美国证监会的调查结果,从9:30到10:15的45分钟交易时间里,骑士资本原本只收到由零售客户发出的212笔小交易订单,交易系统原本仅应该把212笔交易订单发送到纽交所,出错的交易系统却在不到45分钟的时间里发送了几百万笔交易订单。
事故期间,纽交所在这段时间里成交了超过400万笔的交易订单,平均每秒钟的成交超过了1500笔,涉及的股票代码达到了154个。错误交易导致纽交所启动熔断机制(Circuit Breaker),并对部分个股启动临时停牌。当日交易开始20分钟之后,纽交所才确定错误订单来自骑士集团。最终纽交所查验了140只非正常交易股票,取消了其中6只股票的全部交易。
交易事故之后的骑士资本陷入经营危机,五个月之后便被GETCO公司兼并。
(四)国外高频交易监管概述
在欧洲,欧盟的《金融工具市场指令II》(Markets in Financial Instruments Directive II, 简称MiFID II)致力于以投资公司作为执行主体,计划引入一系列安全保护措施,综合考虑价格、成本、速度、指令执行可能性、规模、性质等多种因素后执行客户指令。即针对使用算法交易的市场参与者,也针对发生算法和高频交易的交易场所。期间,德国联邦金融管理局认为针对高频交易的监管迫在眉睫,但MiFID II草案的审议时间较长,为控制德国交易场所内高频交易可能带来的风险,于2012年9月出台了全球第一部专门针对高频交易的监管草案,并分别于2013年2月、3月在德国众议院与参议院通过。2014年4月15日,欧洲议会通过包含一系列限制高频交易措施的《金融工具市场指令II》。
美国证监会SEC则于1998年启动监管框架改革,引发了持续至今的美国金融市场结构变革,美国全国市场系统规则(Regulation NMS,简称Reg NMS)强调由市场作为主体执行客户指令,超过一半的机构投资者的交易系统的算法报单遵循SEC国家最佳竞价原则(National Best Bid or Offer,NBBO),以“最优价格”为标准履行“最佳执行”义务,形成了统一的金融市场结构,为高频交易的发展提供了制度基础。随后,高频交易在良好的政策和市场环境中,市场份额、收益和影响力迅速上升,也引起立法者和监管者的关注。这些年美国证监会SEC和美国商品期货交易委员会CFTC陆续出台了一系列与高频交易有关的监管措施,具体包括:
1.2009年9月,美国证监会基于市场信息公平性的考虑,提议禁止能使高频交易商比其他市场参与者提前数毫秒看到交易指令的闪电指令(Flash Orders)。
2.2010年1月13日,美国证监会基于错误指令增加经纪商和市场参与者风险暴露的考虑,要求经纪商实行严格的事先风险,在指令到达交易所之前,必须进行资金校验,绝对禁止对外提供无资金校验的免审核通道(Naked Access),包括交易席位和其它相关的高速通道。
3.2010年4月14日,美国证监会提议为大额交易者(High-Volume Traders)(单日买卖股票超过两百万股,或单日执行价值超过两千万美元,或单月执行价值超过两亿美元)分配识别代码,在交易发生后的次日,经纪商需要将交易记录上报美国证监会,以便分析与调查是否存在操纵市场等行为。
4.2010年6月11日,CFTC发布对托管的监管提案,包括对所有愿意付费的合格投资人提供托管服务,禁止歧视性托管和过高收费,并在第三方托管的情形下及时给交易所提供市场参与者的系统与交易信息。
目前美国证监会正在酝酿更全面的高频交易监管方案,促进高频交易市场更加健康健全的发展。
2015年11月3日,美国联邦法院裁定高频交易员迈克尔•科斯夏(Michael Coscia)在商品交易欺诈以及幌骗(spoofing)罪名成立,这也是美国托德弗兰克法案( Dodd Frank Act)规定2011年出台以来关于其中“防欺诈法规”的首个案例,也是全球针对这种违法交易行为的首宗刑事起诉,具有里程碑的意义。
三、中国市场案例
我国的证券市场历史虽然不及美国长久,但是由于后发优势和近年来信息技术的高速发展,高频交易在我国发展迅猛。虽然股票市场因为“T+1”回转交易导致无法开展直接针对股票的高频交易,但是可以开展针对期货、融资融券“T+0”回转交易、ETF申购赎回“T+0”回转交易的高频交易。比较著名的案例包括光大证券“8.16乌龙指”事件和伊士顿投资公司的高频操纵案例。
(一)某证券公司“8.16乌龙指”案例
2013年8月16日11点05分,我国沪深市场多只权重股瞬间出现巨额买单,大批权重股被一两个大单瞬间拉升之后,大批巨额买单蜂拥而至,整个股指和其它股票的被带动上涨,甚至59只权重股瞬间封涨停。11点08分,指数出现阶段性的回落;11点15分,上证指数开始第二波拉升,摸高2198点,在11点30分收盘时收于2149点。市场气氛诡异,传闻不断。
11点29分,市场传言上午A股暴涨源于某证券公司自营盘70亿的乌龙指,但该证券公司董秘在没有充分了解情况的背景下草率否定。下午13点,该证券公司公告称因重要事项未公告,临时停牌。14点23分左右,该证券公司发布公告,承认套利系统出现问题,公司正在进行相关核查和处置工作。据悉,该证券公司当日,下单230亿,成交72亿,涉及150多只股票。
关于“乌龙指”产生的原因,从技术的角度讲,是套利系统中没有加入资金校验模块,导致系统发出超出账户权益的买入指令;从内控的角度讲,该系统没有接入券商交易柜台,指令直接下到了交易所,而券商恰恰有具有信用交易的权限,导致巨量下单和成交的发生。
公开信息显示,该证券公司策略交易团队在事故发生后,没有第一时间对市场进行信息披露,而是选择了做空股指期货对冲“乌龙指”仓位造成的自身交易风险。根据16日收盘后中金所数据,当日股指期货主力合约IF1309合约持仓量为81087手,而该公司期货空单激增7023手,较上一交易日增加两倍有余,空单持有量排名也从第6名跃居首位。这就构成了利用“乌龙指”信息而产生的内幕交易。
2013年11月1日,中国证监会发布行政处罚决定书〔2013〕59号,根据《证券法》第七十五条第二款第(八)项和《期货交易管理条例》第八十二条第(十一)项的规定,“认定,该证券公司“在进行ETF套利交易时,因程序错误,其所使用的策略交易系统以234亿元的巨量资金申购180ETF成份股,实际成交72.7亿元”为内幕信息。该证券公司是《证券法》第二百零二条和《期货交易管理条例》第七十条所规定的内幕信息知情人。该证券公司在内幕信息公开前将所持股票转换为ETF卖出和卖出股指期货空头合约的交易,构成《证券法》第二百零二条和《期货交易管理条例》第七十条所述内幕交易行为。最后,根据《证券法》第二百零二条和《期货交易管理条例》第七十条的规定,证监会决定没收该证券公司ETF、股指期货内幕交易违法所得,并处以违法所得5倍罚款;对相关直接负责的主管人员和其他直接责任人员给予警告,并分别处以人民币60万元罚款。同时,根据《证券法》第二百三十三条、《期货交易管理条例》第七十八条、《证券市场禁入规定》第五条之规定,对直接负责的主管人员和其他直接责任人员采取证券市场和期货市场禁入措施。
(二)伊士顿投资公司的高频操纵案例
2015年6月以来,A股市场发生的大幅下跌引起各方高度关注。根据新华社在2015年11月1日的报道,公安机关查处了家名为伊世顿国际贸易有限公司及其相关工作人员,公司旗下账户组通过高频程序化交易软件自动批量、快速下单交易,以不足700万人民币的本金,非法获利高达20多亿元人民币。
公开信息显示,伊士顿通过境外团队研发的高频程序化交易软件,远程植入伊世顿公司托管在中国金融期货交易所的服务器,通过自动批量、快速下单,申报价格明显偏离市场最新价格,实现包括自买自卖在内的大量高频交易,并利用保证金杠杆比例等交易规则,以较小的资金投入反复开仓平仓,以此操纵股指期货价格,非法获利高达20多亿元。其使用的主要策略就是前面提到的幌骗交易,此类投资策略采用订单薄动力学原理,通过频繁报撤单和试单的手法测试市场深度,利用速度和信息的优势主观强制制造短期订单供给,从而诱多做空,诱空做多来实现盈利,主要的交易对手是做市商、其他高频交易者及以订单薄为信息的交易者。一般来说,金融市场的交易如同现实商业贸易,不以成交为目的的报单有失诚信,有欺诈嫌疑。
根据中华人民共和国国务院颁布的《期货交易管理条例》第七十一条规定,任何单位或个人单独或者合谋,集中资金优势、持仓优势或者利用信息优势联合或者连续买卖合约,操纵期货交易价格的;或蓄意串通,按事先约定的时间、价格和方式相互进行期货交易,影响期货交易价格或者期货交易量的;或以自己为交易对象,自买自卖,影响期货交易价格或者期货交易量的行为,进行操纵期货交易价格的,责令改正,没收违法所得,并处违法所得1倍以上5倍以下的罚款;没有违法所得或者违法所得不满20万元的,处20万元以上100万元以下的罚款。单位有前款所列行为之一的,对直接负责的主管人员和其他直接责任人员给予警告,并处1万元以上10万元以下的罚款。
同时,根据《中华人民共和国刑法》第一百八十二条规定,操纵证券交易价格获取不正当利益或者转嫁风险,情节严重的,处五年以下有期徒刑或者拘役,并处或者单处罚金;情节特别严重的,处五年以上十年以下有期徒刑,并处罚金。单位犯前款罪的,对单位判处罚金,并对其直接负责的主管人员和其他直接责任人员,依照前款的规定处罚。
四、案例总结
综上所述,对以上投资案例总结如下:


(作者冯永昌系北京量邦信息科技股份有限公司、微量网络科技(北京)有限公司董事长,北京大学对冲基金实验室联合创始人;张建民系大成律师事务所律师 合伙人;刘天权系量客投资管理(北京)有限公司 创新投资负责人。)


评论