文|艾瑞咨询
核心摘要:
艾瑞观点1:中国正处于传统产业数字化转型升级的重要阶段,工业品B2B行业面临发展路径升级的历史机遇。
国家不断加大对数字经济与传统产业相结合的支持力度,并持续推出阳光采购政策,与此同时云计算、物联网、大数据等技术的深度应用,共同促进工业B2B平台的发展升级。
艾瑞观点2:中国工业品B2B市场的巨大发展潜力正不断释放,工业品B2B平台需加大在数字化能力、品类管理、线下物流基础网络打造以及线下服务团队建设上的布局。
2020年,中国工业品市场规模超十万亿元,中国工业品B2B电商市场规模约4700亿元,线上渗透率为4.5%,预计未来五年工业品B2B电商市场规模年复合增长率为30%。
艾瑞观点3:疫情常态化与平台深度的数字服务能力加速“工业品数字化新基建”生态系统的构建。
疫情常态化下供应商的线上化销售与企业线上化采购趋势将不断加快,平台通过新技术创新与应用,持续输出对产业端的数字化服务能力。平台的线上线下一体化服务的深度融合将增强产业带链接终端用户的能力。
中国正处于传统产业数字化转型升级重要阶段
以数字化技术服务产业,促进传统产业转型升级
机遇:2021年3月,我国发布《中华人民共和国国民经济和社会发展第十四个五年规划和2035年远景目标纲要》,明确提出推进产业数字化转型,促进数字技术与实体经济深度融合,赋能传统产业转型升级,打造数字经济新优势。随着我国在技术应用和技术创新领域逐渐掌握话语权,我国不仅正处于从网络大国迈向网络强国的关键窗口期,而且也处于数字技术与经济社会深度融合、传统产业数字化的转型升级期。
价值:艾瑞认为,工业品B2B电商平台通过对大数据、人工智能、物联网、区块链、云计算等新兴技术的集成创新与应用,能够为传统产业提供技术服务并做技术输出,解决在传统行业在商品交易、仓储物流、加工运输等环节的痛点,同时通过数字化转型驱动管理提升,利用新技术对商业模式进行创新,为工业供应链的发展提供基础设施支撑,进而促进传统行业的数字化转型从局部规划设计向全局规划转变。


工业品B2B电商升级逻辑:平台升级
信息平台向交易平台迭代,增强服务能力

工业品B2B电商升级逻辑:服务升级
从交易闭环覆盖至履约闭环,深入挖掘供应链资源和生态服务双价值点

工业品B2B电商升级逻辑:技术赋能
以技术创新为驱动,促进产业结构优化升级

政策驱动
政策加强工业互联网平台应用建设,有助于工业B2B平台行业蓬勃发展
国务院于2016年5月发布《关于深化制造业与互联网融合发展的指导意见》,为强化工业品B2B平台的应用奠定政策基础。2017年9月,《工业电子商务发展三年行动计划》提出要培育电子商务个性化定制模式。2018年5月,《工业互联网APP培育工程实施方案》强调扩大工业APP应用规模,着力于推动工业B2B平台行业整体规模的壮大。2019年2月,商务部在《关于推进商品交易市场发展平台经济的指导意见》中提出要推动生产资料市场与企业开展供需对接。2020年4月,国家发改委、中央网信办联合印发《关于推进“上云用数赋智”行动培育新经济发展实施方案》,鼓励形成多层联动的产业互联网平台,建立跨界融合的数字化生态,为工业B2B平台促进上下游产业链结构优化策略提供政策支持。

阳光采购政策持续推出,促进企业采购线上化,利于采购体系不断完善
政策端不断推进企业电商采购,旨在解决传统采购过程中采购成本高、数据利用率低、采购流程不透明等痛点带来的管理难题,加速阳光采购政策落地。国家从规模以上工业企业和行业骨干企业着手,率先提高线上采购普及度,为中小企业起到模范带头作用,有利于扩大整体工业品B2B电商行业规模。

中国工业品市场空间广阔
工业品市场规模超十万亿
2020年,中国工业品市场规模为10.6万亿元,在工业品市场中,MRO市场占比为20%,市场规模约为2.1万亿元,PM市场规模占比为80%。预计2025年中国工业品市场规模将达13.2万亿元,年均复合增速为4.7%。
十万亿的赛道规模持续吸引头部互联网参与者入局,如京东工业品、1688工业品牌站、淘宝企业服务、百度爱采购等,各家通过融合新技术新模式,构建数字化和供应链协同,为产业链各环节的效率提升和成本降低创造条件,服务实体经济的发展,助力传统行业改造升级。


中国工业品B2B市场持续增长
预计2025年中国工业品B2B电商市场规模约达1.75万亿元
2020年,中国工业品B2B电商市场规模约为4700亿元,线上渗透率约为4.5%。未来随着国家政策对阳光化采购的推动、技术应用、企业自身对降本需求的增加及工业品B2B电商平台自身设施及服务的完善,工业品B2B电商市场规模将持续增长,未来五年工业品B2B电商市场规模年复合增长率为30%,预计2025年中国工业品B2B电商市场规模约达1.75万亿元。


中国工业品B2B市场产业链图谱
工业品B2B电商平台为产业链各方带来增值

疫情常态化影响分析-下游采购企业
疫情期间采购习惯的培养以及线上平台优势的充分体现,促使常态化下线上渠道依旧是众多企业的采购首选
疫情期间:出于对安全因素的考量,B2B采购商在疫情期间更倾向于采用线上方式进行沟通与采购,调研数据显示,约70%-80%的采购商疫情期间倾向于在线上确定供应商、考核新供应商、订购与重复订购,采购商的行为逐步线上化。
疫情常态化下:调研数据显示,疫情常态化下近70%采购商仍采用线上方式进行采购。采购商已由早期为了应对疫情而“被迫”采用数字化技术,转变主动采用数字化手段。因为线上采购不仅能帮助企业有效拓宽获取信息的渠道,而且还可以满足企业实时追踪订单的需求,流程的透明化让许多采购商从中充分体会到了便利。艾瑞认为,工业品作为B2B采购商的重点采购类目,随着采购商对线上化的认知度提升及采购习惯的养成,疫情常态化下,采购商对工业品B2B电商的依赖度会不断加强。

疫情常态化影响分析-上游供应商
疫情常态化下B2B供应商线上渠道布局愈加明显
疫情期间:疫情影响对品牌销售影响凸显,中国地区强劲复苏,表现亮眼,中国地区仍为品牌商重点销售区域。
疫情常态化下:调研显示,2020年4月疫情期间,54%的供应商认为线上销售模式相比于疫情前的传统销售模式更加/同等有效,这一比例在2021年2月疫情稳定后没有降低,反而上升到了83%。数字化应用的急剧增加为B2B供应商提供开创性的机会,向线上销售的转变有助于供应商降低获客成本,扩大覆盖范围,并显著提高销售效率。2020年,我国有效应对新冠肺炎疫情的严重冲击,成为全球唯一实现经济正增长的主要经济体,这为我国产业数字化、实现高质量发展奠定了更加雄厚的物质基础。工业品品牌商对中国市场尤其是中国线上市场的重视程度在不断加大,预期将会有更多的工业品品牌商在工业品B2B电商平台上加大布局。


疫情常态化下的品牌商线上布局建议
疫情常态化下,工业品品牌商可优先在线上布局标准化程度较高的产品,主要原因是这些产品的销售过程相对简单且价格透明。未来随着品牌商电商经验的积累与工业品电商配套设施服务的完善,工业品品牌商可不断加大其他产品类型的线上布局。

工业品B2B平台价值分析
通过先进技术实现下游买家采购行为的链路优化
工业品B2B平台为下游买家提供降本增效解决方案,从搜索、询单比价到下单采购、线上履约直至物流配送,依靠大数据、云计算、区块链和物联网等技术,为采购商提供采购信息透明化、产品服务推荐定制化、签约流程线上化以及溯源信息可靠化,通过技术优势在重要采购环节渗透从而实现为企业赋能。

工业B2B平台布局方向分析
工业B2B平台应多维布局,满足疫情常态化下产业链上下游的需求
随着疫情向常态化趋势的发展,在疫情期间供应商侧渗透率提升的前提下,为了提高供应商对线上销售渠道的留存意愿和依赖,艾瑞认为工业品B2B平台应从以下三方面进行拓展布局:数字化能力、溢价服务能力与线上线下协同能力,以此为突破口为采购商拓展营销渠道,实现个性营销与加强数字化赋能。

工业B2B平台应多维布局,满足疫情常态化下产业链上下游的需求
伴随疫情常态化,作为传统线下高互动行业代表,工业品B2B产业数字化步伐不断加速。在疫情期间伴随着原材料价格的波动加剧,许多采购企业面临经营与现金流的考验。后疫情时代,工业企业由于其数量众多、需求呈分散化态势、数字业品B2B平台应从数字化能力、个性化定制能力与SKU丰富度及精准度等维度布局,为下游买家链接信息、交易、物流、资金等个环节,创新和丰富客户体验。

【品类】对传统渠道的替代效应凸显,应注重品类管理
在工业B2B电商领域,疫情期间需求的激增和采购习惯的改变增加了网站流量,随之而来的则是供应链挑战。疫情常态化下,工业品B2B电商平台需要采取有效的策略进行精益化用户运营,对客户需求的产品分层,同时布局品类拓展,推进一站式服务,不断提升客户产品采购需求的满意程度。

【线上线下协同能力-仓储物流服务】平台依托技术赋能,加大智慧物流平台建设
技术赋能重塑工业品物流模式:智慧物流服务解构和重构工业品供应链物流管理流程,帮助传统产业提升物流管理效率,降低物流管理成本。通过技术赋能,打通全流程物流服务体系,实现物流资源数据化、物流过程可视化、物流决策智能化,保障仓储环节“确权”高效、低成本地实现,确保运输环节货物全程可控,助力物流降本增效和精准交付。

【线上线下协同能力-仓储物流服务】加大线下物流基础网络布局,提升交付体验
工业品B2B电商平台通过持有和输出管理等多种灵活方式,加快布局仓港站园等物流关键节点网络,促进线上线下协同,提升用户交付体验,增强客户粘性。

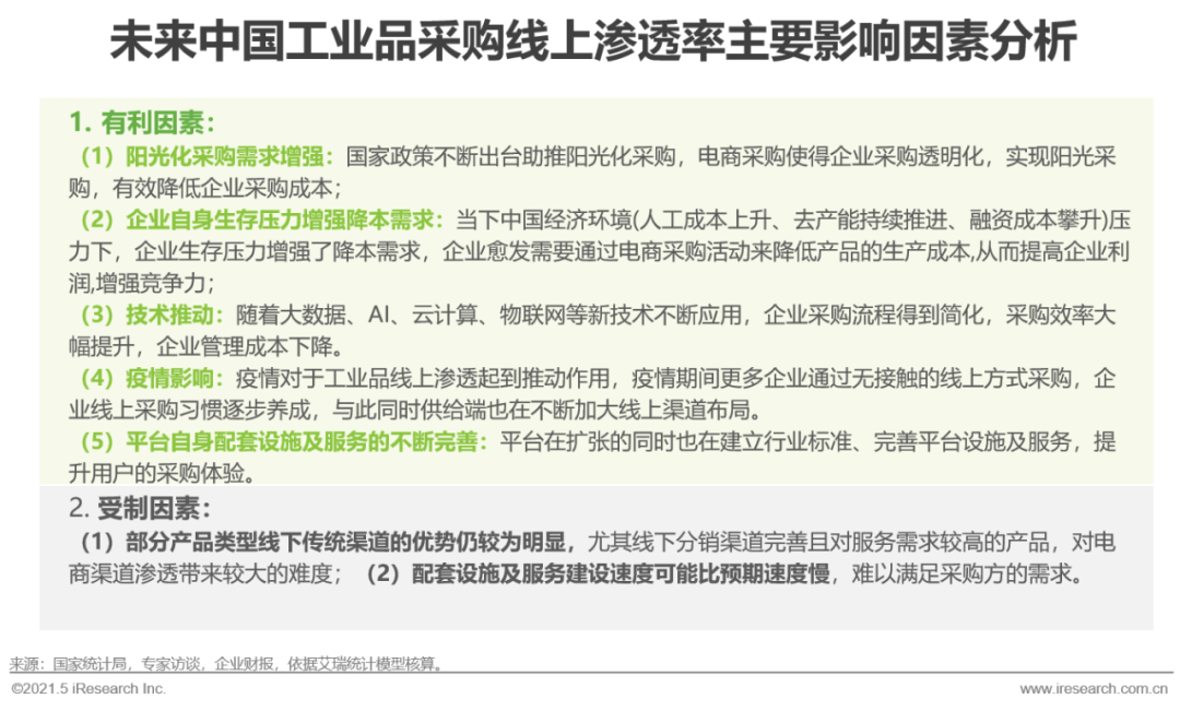
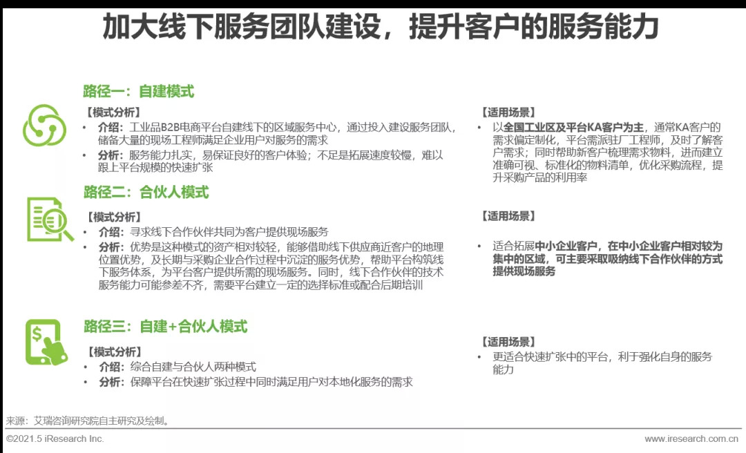
【线上线下协同能力-现场服务】加大线下服务团队建设,提升客户的服务能力
相比消费品,部分工业用品销售与使用具有较强服务属性,这要求平台能够提供现场指导、技术服务、维修保养等本地化服务。平台需通过不断完善线下服务团队的建设,进而提升对客户的服务能力。

趋势1
疫情常态化下供应商的线上化销售与企业线上化采购趋势将不断加快
数字化应用的急剧增加为B2B供应商提供了开创性的机会,线上销售的转变有助于扩大供应商的覆盖范围,降低获客成本,并显著提高销售效率。2020年8月,线上渠道的营收占到B2B供应商各个渠道总收入的43%,已成为最大销售渠道。
受疫情影响,许多采购方体会到线上采购的便利与科学化采购的必要性,平台技术与服务水平的提升也大大加强了采购企业对平台的信任度,疫情常态化下线上化将会成为采购新趋势。艾瑞认为,相较于消费品电商而言,工业品电商的渗透率目前仍处于较低水平,在企业数字化转型大背景下,工业品供应商与采购商将不断加快线上布局趋势,工业品电商也将迎来新的发展机遇。

趋势2
平台通过新技术创新与应用,持续输出对产业端的数字化服务能力
随着我国十四五规划的落实,数字技术对传统产业的改造升级更加深入。工业品B2B电商平台通过加强大数据、AI、物联网、区块链、云计算等新兴技术的集成创新与应用,持续输出对产业端的数字化服务能力。随着技术应用不断成熟,数据驱动工业品的流通效率提升的需求更加凸显。因此,在工业制造领域数字化转型的进程中,工业品B2B电商平台的数字化服务能力重要性愈发凸显。
艾瑞认为,工业品B2B电商平台将提高工业品供应链上下游供需的智能匹配能力,盘活供应链,并且基于平台的数字研发能力、行业认知、大数据积累等优势,深度赋能产业端,快速响应市场的需求变化,提升供应商与采购商的交易效率。

趋势3
线上线下一体化服务的深度融合将增强产业带链接终端用户的能力
工业品对线上与线下的全链条的服务能力要求较好,因为工业品涉及数千万SKU,且长尾商品多、非标品种类多,工业品这些特性使得终端用户对线下的专业服务的需求较高,包括产品需求的与精准匹配、物流仓储与安装维护等。因此,随着行业竞争的加剧,工业品电商平台的线上与线下融合发展愈加重要。
未来,工业品B2B平台将助力产业带,以更加垂直,短链化的形式辐射终端用户,快速、精准地响应用户的产品需求,并不断完善终端及时配送与驻场服务等线下服务能力,逐步建立起高度粘性、正向反馈、自我强化的良好产业生态。



评论