记者|陈靖
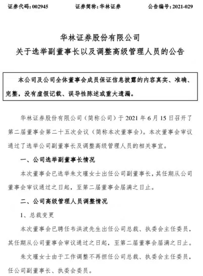
6月15日,华林证券发布高管变动公告,董事会同意聘任韦洪波为公司总裁,原总裁朱文瑾出任公司副董事长,同时聘任雷杰担任合规总监。

界面新闻获悉,当日午后,华林证券全体员工还收到了一封来自董事长林立的信,主题为《科技新篇章 华林大未来》。林立在信中提到,未来券业智能化发展是时代的必然方向。“创新有恒,科技先行。国内外金融行业的诸多案例已经证明,未来券业智能化发展是时代的必然方向。”
那么,韦洪波的加入,会给经历高管“大换血”的华林证券带来什么?董事长在公告当天致信全体员工,又透露出什么样的信号?
韦洪波将带来什么?
华林证券表示,为进一步完善公司治理架构,匹配公司全面互联网战略转型,助力公司实现国内领先的科技金融公司战略目标,故聘任韦洪波为公司总裁。

从其过往经验来看,华林证券或将在财富管理、金融科技等方面进行发力。
公开资料显示,韦洪波此前为长江证券副总裁兼首席金融科技官、金融产品中心总经理、资产托管部总经理。
他曾任职于北京华都集团、北京中轻商业有限公司、北京三鸣集团,2006年加入腾讯科技(北京)有限公司,先后担任腾讯网财经中心副主编、主编、副总监。2011年2月至同年11月就职于申万宏源西部证券,2012年12月至2016年就职于申万宏源证券。2016年加入长江证券,先后担任首席金融科技官、总裁助理、金融产品中心总经理、资产托管部总经理等职务。2019年1月起任长江证券副总裁。
韦洪波在券业财富管理转型方面颇有见解。他曾表示:“大资管时代应该真正做到以客户为中心,目前很多机构在做财富管理的时候,并没有考虑到客户的实际感觉,没有大类资产配置的概念。资产配置也要讲究择时,要知道给客户短期配置什么样的资产、中期配置什么样的资产,只有用这种理念,才能真正让客户有很好的投资体验。”
韦洪波还曾表示,金融科技可以帮助投资。举个例子,观察一只基金是否稳定、策略有没有漂移,过去数据是比较低频的,现在技术有了进步,从数据获取、模型建立、算法丰富度到算力支持,都能够做到相对高频,从而能对一只基金进行高频跟踪。同时他认为,券商网金部门的定位应重新思考,只做APP,使命将会很快结束。
锚定互联网转型战略
2021年是华林证券互联网裂变元年。董事长林立表示,即日起,公司将踏上科技化运营的新征程。
早在今年4月华林证券的业绩说明会上,林立就首次提出全新的发展战略,公司聘请国际领先机构开展了为期五个多月的战略咨询,锚定了未来五年发展蓝图,即“打造中国领先的科技金融公司”。
林立指出,证券行业百舸争流,头部效应日渐显著。国内外金融行业的诸多案例已经证明,未来券业智能化发展是时代的必然方向。
申万宏源研报指出,证券行业具备天然的数据化优势,各类信息涉及客户金融生活的方方面面,抓住国家数字经济发展进程,推进自身科技化改革,才能更好地参与数据资产的再分配,获取增量红利。
在确定公司未来新发展战略和转型路径之后,如何快速“变现”将会是华林证券接下来的重大动作。据记者了解,2021年作为华林证券华丽转身的“战略元年”,将面临着三大核心任务:一是启动敏捷化转型;二是业务模式创新;三是组织结构及管理模式变革,还包括持续引入专业化人才并提供稳定发展平台等。
战略合作和人才引进可能会是其接下来的重大动作。接近华林证券人士表示,公司本次高管变动可能只是其排兵布阵的一个起点。这也折射出接下来招兵买马的方向,会更关注候选人的金融科技背景,并加大互联网领域人才的引进。



评论