文 | 张力
6月21日,中国银保监公布三份处罚信息,重庆江北恒丰村镇银行股份有限公司原行长李煤;原董事长赵先海;原董事、行长肖弋,因贷款“三查”不尽职、薪酬管理不合规等被罚。其中李煤禁止从事银行业工作终身。
原行长被罚终身禁业
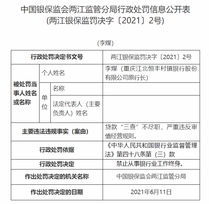
处罚信息显示,重庆江北恒丰村镇银行股份有限公司原行长李煤,贷款“三查”不尽职,严重违反审慎经营规则,依据《中华人民共和国银行业监督管理法》第四十八条第(三)款,作出行政处罚决定禁止从事银行业工作终身。
公司原董事长赵先海,严重违反审慎经营规则、公司章程修改未经行政许可,董事、高级管理人员未经任职资格核准即履职,依据《中华人民共和国银行业监督管理法》第四十八条第(二)款,作出行政处罚决定给予警告。
公司原董事、行长肖弋,严重违反审慎经营规则、薪酬管理不合规,依据《中华人民共和国银行业监督管理法》第四十八条第(三)款,作出行政处罚决定取消银行业金融机构高级管理人员任职资格10年。
高管未核准资格即履职曾被罚120万
中国银保监网站显示,2011年重庆江北恒丰村镇银行股份有限公司开业的批复中,核准了李煤行长的任职资格。
2017年,重庆江北恒丰村镇银行曾因违规转让信贷资产并虚报报表隐匿不良贷款,被中国银监会重庆监管局罚人民币20万元。处罚信息中,该行法定代表人为肖弋。同时,重庆银监局还开出两份行政处罚决定额外为,对个人做出“警告”处罚。其中一人便是李煤。
此外,今年 3月9日,重庆江北恒丰村镇银行股份有限公司因严重违反审慎经营规则、公司章程修改未经行政许可、董事及高级管理人员未经任职资格核准即履职,被银保监会两江监管分局处以罚款人民币120万元。
恒丰银行为该行大股东
据天眼查APP显示,重庆江北恒丰村镇银行2011年成立,注册资本3.1384亿元,法定代表人为张韵。公司经营范围包括:吸收公众存款;发放短期、中期、长期贷款;办理国内结算;办理票据承兑与贴现;从事同业拆借;从事银行卡业务;代理发行、代理兑付、承销政府债券;代理收付款项及代理保险业务等。
股权结构显示,恒丰银行股份有限公司为其大股东,占股84.38695%;其他股东还包括重庆财信企业集团有限公司,重庆金阳房地产开发有限公司等。
在风险警示一栏,重庆江北恒丰村镇银行司法风险达到737条,其中金融借款合同纠纷达到174条。


评论