记者|陈靖
互联网券商的“海外之战”愈演愈烈。
随着海外投资需求快速提升,港美股市场迎来爆发式增长,富途、老虎证券等互联网券商乘势而起,东方财富也终于“坐不住”了。
东方财富旗下港美股交易公司近日由“东财国际证券有限公司”更名为“哈富证券有限公司”,预示着又一互联网券商加速布局国际化业务。
事实上,东方财富近年来发展势头迅猛、市值叠创新高。而与富途、老虎证券深耕港美股市场的发展路线不同,作为A股互联网券商“新贵”的东方财富此前一直扎根在A股市场。
本次改名哈富证券跑步入场,意在以更高辨识度发力国际业务,面对如此广阔的市场,东方财富能否后来居上成为市场关注的焦点。与此同时,富途、老虎证券已不满足于紧盯大陆、香港投资者,而是将视野拓展至新加坡等海外用户的身上。

那么,这场属于互联网券商的“海外之战”到底会如何演进?富途、老虎证券先发优势明显,而同样以互联网思维见长的东方财富能否借哈富证券后来居上、改变竞争格局?
哈富证券亮相,海外业务将成业绩增长点?
2020年年报中,东方财富首次表态将布局港美股市场。在今年5月的机构调研会上,东方财富董事长其实公开透露,公司有相关业务牌照,未来将积极推进国际化战略,推动港美股业务快速发展。
公开资料显示,哈富证券是东方财富全资控股子公司。根据2020年年报,其更名前名为东财国际证券,总资产规模为20.02亿元,所在地为香港,运营模式为独立运营。据悉,此次更名,主要原因在于更好提高辨识度。
2020年5月18日,哈富证券获得香港1、4、9号牌照,具有提供证券交易、就证券提供意见和提供资产管理的资质,是香港证监会认可的持牌法团;同年4月获得伦敦证券交易所和绿宝石交易平台会员资格。
近年来,得益于资本市场投资热情高涨,东方财富发展势头迅猛。据年报,2020年实现营业总收入82.39亿元,同比增长94.69%,实现归属于上市公司股东净利润47.78亿元,同比增长160.91%。
这一增长趋势仍在继续,2021年第一季度,东方财富营业收入和净利润分别为28.9亿元和19.11亿元,比上年同期分别增长71.12%和118.67%。东方财富表示,报告期内,公司基金交易额及代销基金的保有规模同比大幅增加,金融电子商务服务业务收入同比实现大幅增长。
处于“高光时刻”的东方财富明显不满足于现状,意在谋求海外市场突破。有分析人士称,以往东财国际证券只是东方财富的一个子板块,并没有全面发力,此次全新升级的哈富证券显然从战略层面上做了更进一步的提升,标志着东方财富开始发力港美股市场。
开源证券分析师高超认为,东方财富在内地的流量及资本金优势将助力公司海外业务发展,发挥整体协同效应,扩大用户规模,增加业绩来源。同时公司新任管理层有望带领公司走向国际化,推动海外业务发展。
掘金港美股市场,哈富证券能否后来居上?
事实上,在A股1.8亿名股民中,港美股交易此前一直处于小众地带,但近年来随着越来越多的国内企业赴港股美股上市,港美股投资也开始兴起,投资人群大幅增长,交易量也开始大增。受此影响,富途、老虎证券业绩增长迅猛,股价表现从破发到“炸裂”。
富途与老虎证券均是2019年3月在美股上市。
在此后的一年多的时间里,二者并不被市场看好,富途的股价一直在每股10美元上下徘徊,常常跌破12美元的发行价。老虎证券的股价则在2美元-4美元徘徊,较8美元的发行价一度“腰斩之后再腰斩”。
迈入2021年,富途和老虎证券迎来转机,股价像坐上“火箭”一般飞速上涨。富途的股价一度超过200美元大关,相比年初涨了近5倍,相比2020年的最低价涨了25倍。老虎证券的股价最高涨至38.5美元,相比2020年的最低价涨了18倍。
富途和老虎证券股价疯狂上涨动力到底来自哪里?这还得从它们的财报说起。
前段时间,两家公司先后公布了表现强劲的一季度,赚足了市场眼球。
一季度,富途总营收达2.8亿美元,同比增长349%,已连续五个季度实现同比三位数增幅。Non-GAAP(非美国通用会计准则)净利润1.52亿美元,同比大增630%。
同样表现抢眼的是老虎证券,一季度总营收为8128万美元,同比增长255.5%;Non-GAAP净利润同比大增21倍达2349万美元,已超去年全年净利润。
从财报数据来看,富途和老虎证券的主要收入均来自于佣金。
今年一季度,受益于全球民众线上投资交易热情不断高涨,市场交投情绪活跃。富途的佣金收入为1.7亿美元,同比增长343%。老虎证券的佣金收入为5290万美元,同比增长278%。
与此同时,两家互联网券商的客户增长非常强劲。根据一季报,富途开户客户数达196万,同比增长140%;有资产客户数达79万,同比增长231%;客户继续维持高粘性,季度客户留存率超过98%。
老虎证券一季度开户客户数达140万,季度新增29.6万,为去年同期的逾3倍。入金客户数达37.6万,季度新增11.7万,为去年同期的近6倍,再创季度净增新高。
业绩优秀的背后是港美股市场快速发展,且潜力依旧巨大。
根据奥纬咨询,大陆投资者海外可投资资产不断增加,预计到2023年将达到4.4万亿美元,拥有海外资产的大陆投资者数量持续提升,预计到2023年将达到6000多万人。
同时大陆投资者境外在线证券交易规模将从2018年的4516亿美元提升至2023年的1.8万亿美元,年均复合增速32%。未来随着内地投资者财富管理需求和海外投资需求不断增长,以及新经济公司崛起和加速在港美股上市,海外市场的空间将不断打开。
当前,港美股市场已经成为“必争之地”。有多家传统券商与互联网券商进行了布局,包括富途证券、老虎证券、盈透证券、海通国际、国君国际、招商证券(香港)、华泰国际(香港)、中信证券(香港)等机构在内。
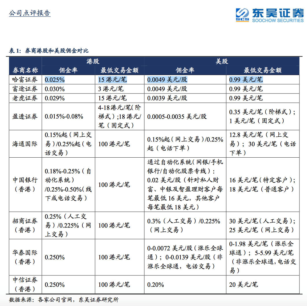
在同质化的营销竞争中,哈富证券首先打出的是低价牌。
东吴证券发布的研究报告称,哈富证券港股佣金率(0.025%)低于互联网券商富途证券(0.030%)和老虎证券(0.029%),更远低于海通国际、中行香港、华泰国际、中信香港等大型中资券商。

(图片来源:东吴证券)
此外,乘着港股IPO热潮,为奔赴港股打新的用户提供更高的杠杆资金倍数也是吸引用户的“法宝”。哈富证券方面称,目前的杠杆一般是10-20倍,热门股票都能够保证给到20倍杠杆资金,最高支持33倍杠杆。
行业人士分析称,哈富证券当前比较突出的优势在于背靠东方财富网、天天基金这两大头部流量平台,拥有粘性相对较高的用户,通过上述两个优势,未来有望给哈富证券导流并开发潜在用户。
但是,也有业内人士认为,哈富证券要追上富途证券,中间的道路并不好走。曾经在内地券商们互联网意识尚未觉醒的时候,东方财富靠着互联网思维快速成长。但现在,在港美股市场上,它面对的是具有类似基因的民营公司、互联网公司。
另外,华创证券在发布的研究报告称,目前来看,哈富证券的牌照数量与老虎、富途尚有一定差距。富途在美国、澳大利亚等海外市场一共有18块牌照,老虎证券在海外一共有10块牌照,而哈富证券一共有5块牌照。
紧盯海外客户,出海之路怎么走?
在港美股市场,除了瞄准大陆投资者之外,海外投资者的增长潜力,也引起了互联网券商极大兴趣。
2021年,富途的国际化业务发展迅速,一季度净增的有资产客户数中,海外客户占比超70%。一季度,富途宣布正式进入新加坡市场,上线了富途牛牛的国际版App-moomoo。
6月1日数据显示,在不到3个月的时间里,富途在新加坡的用户数达到22万人。
富途控股创始人、董事长及首席执行官李华在今年三月份发布的《致股东的一封信》中称,2021年是富途国际化的元年,想将产品和服务带到更多的国家。
他表示:“随着互联网金融的渗透及年轻群体的不断崛起,以移动化和社交化为特点的线上投资已成为全球趋势。富途通过打造出一站式全线上投资平台,在加速开拓海外市场的同时,也把中国的金融科技产品和互联网服务理念传递到海外。”
富途相关业务负责人对界面新闻记者表示,未来,国际化、财富管理、B端业务、完善以用户为中心的投资生态都将是公司着力点。
与此同时,2021年是老虎证券正式开启国际化战略的第二年,海外客户已占到一季度新增入金客户的50%以上。
老虎证券创始人及CEO巫天华告诉界面新闻记者:“去年四季度以来,海外客户比例持续提高,已占到公司新增入金人数的40%,其中新加坡地区开户、入金客户数连续三季度环比翻倍。”
他表示:“进入2021年以来,全球个人投资者崛起,移动互联网时代信息流通更快,个人投资者线上交易需求与日俱增。单季度新增客户数、客户资产和交易规模均达到上市以来最高水平。”
巫天华称:“作为老虎国际化战略的‘桥头堡’,未来两年,公司除了深耕新加坡之外,还将陆续提升美国、澳大利亚等国家及地区的产品和服务。”
至于哈富证券,由于在港美股市场起步较晚,对于如何拓展海外投资者方面,并没有透露太多。按照富途和老虎证券的发展路径,可能会先抢占大陆投资者的市场,然后再启动对海外投资者的布局。
在这场国际化市场的角逐中,先行者富途、老虎证券以及企图借哈富证券后来居上的东方财富,其未来的价值能否进一步释放?还是会有新的搅局者加入?值得外界共同关注。



评论