文 | 王岚
6月30日,川发龙蟒主力净流入2832.65万,在四川板块个股资金流向排行中位次靠前,四川板块中主力净流入排名在川发龙蟒之前的是泸州老窖、舍得酒业、水井坊,三支同属白酒板块,分别为3.86亿、2.42亿、5000.48万。30日上午10:00前,川发龙蟒盘中快速上涨,涨幅超过5%。
据2021上半年统计数据显示,截至6月30日收盘,川发龙蟒报收8.54元,较2020年末的5.73元上涨49.04%。2021年初,川发龙蟒盘中最低价报5.47元,股价触及上半年最低点,6月15日股价最高达到9.50元,半年内最高点相比于年初,最大涨幅达到65.79%,上半年共计4次涨停收盘。
川发龙蟒更名前为“成都三泰控股集团股份有限公司”,该公司成立于1997年05月20日,公开介绍的主要经营范围:生产、销售商用密码产品等。2009年,三泰控股挂牌上市。其联营公司“中邮速递易”布局广泛,为大众所熟知。2019年,三泰控股收购龙蟒大地农业有限公司,跨入磷化工领域。
国资助发展 川发矿业成控股股东
近期,川发龙蟒召开2020年年度股东大会,消息活跃,并在2021年5月完成更名、更换高管、变更经营范围等一系列动作。四川发展矿业集团有限公司成为川发龙蟒第一大股东,实际控制人已变更为四川省政府国有资产监督管理委员会。
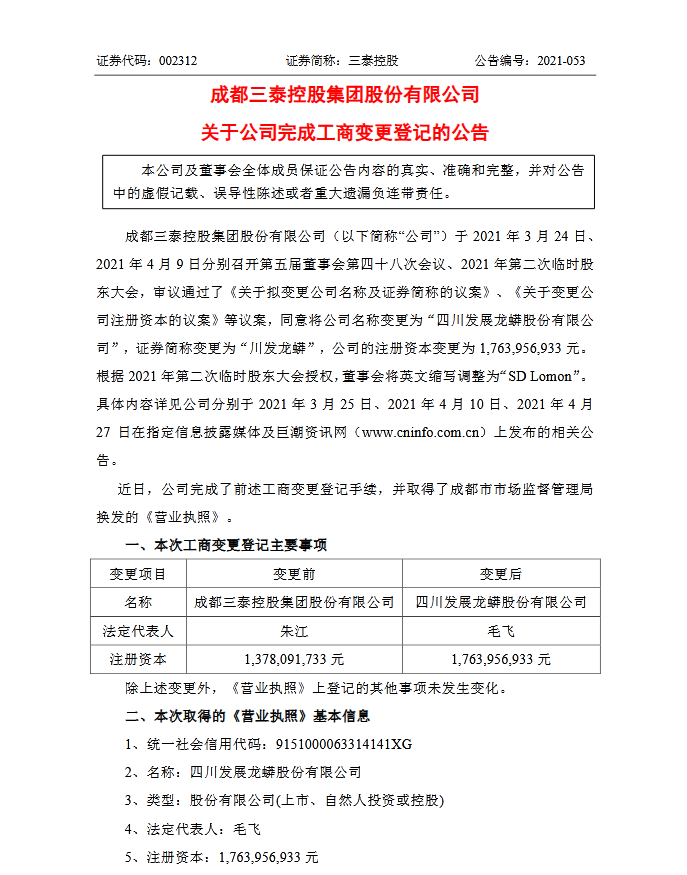
2021年5月19日,成都三泰控股集团股份有限公司发布关于公司完成工商变更登记的公告。公告表明,其公司2021年第二次临时股东大会,审议通过了《关于拟变更公司名称及证券简称的议案》、《关于变更公司注册资本的议案》等议案,同意将公司名称变更为“四川发展龙蟒股份有限公司”,证券简称变更为“川发龙蟒”,证券代码不变,仍为002312。
公告中表示,公司已经完成了前述工商变更登记手续,并取得了成都市市场监督管理局换发的《营业执照》。
变更后,川发龙蟒(原三泰控股)经营范围不再包含“职业技能培训”,添加了:基础化学原料制造(不含危险化学品);饲料加工;食品及饲料添加剂制造;肥料制造;土砂石开采;石灰和石膏制造;谷物种植等项目。
在2021年6月初,川发龙蟒接受多家机构调研,在调研中表示:“川发矿业成为控股股东,将为公司成为优势矿产资源及深加工领域具有核心竞争力的优势企业创造有利条件……根据2020年9月2日披露的《关于公司及补建与四川发展矿业集团有限公司之合作协议的公告》,未来将坚持“稀缺资源+技术创新”的多资源综合利用循环经济产业发展路线,川发矿业全力支持公司相关产业项目落地。”
链接新能源 磷化工业景气上行
在接待机构调研过程中,川发龙蟒提到关于新能源和新材料领域的规划:目前,公司的主要业务包含工业级磷酸一铵、饲料级磷酸氢钙等。公开数据显示,磷化工行业在川发龙蟒的主营构成中占比79.49%。
工业级磷酸一铵是新能源电池,即磷酸铁锂电池正极材料磷酸铁锂的前驱体磷酸铁的重要原料之一,在2020年,川发龙蟒的工业级磷酸一铵已成功进入该领域进行销售。
川发龙蟒公开表示:2020年度,公司工业级磷酸一铵产量为36.48万吨,同比增长52.57%,系全球产销量最大同时也是国内出口量最大的工业级磷酸一铵生产企业,出口量超过国内出口总量的50%,且工业级磷酸一铵系公司最大盈利来源产品。
川发龙蟒的襄阳基地具有行业难以复制的硫磷钛循环经济优势,德阳基地每年可配置合成氨10万吨,两大基地合计配置硫酸90万吨/年,产业链配套持续完善。随着新能源电池需求的快速增长,保持市场格局的可能性偏大。
2021上半年,川财证券、华西证券、安信证券等机构发布研报,均认为磷化工业景气提升,国资股东入主川发龙蟒(原三泰控股)后,川发龙蟒会作为四川发展在矿业化工领域内唯一的产业及资本运作平台,将充分发挥股东方在矿产资源、产业配套、运营资金等方面的资源配套优势,对川发龙蟒持“买入”、“增持”评级。
声明:本文不构成任何投资建议


评论