文|小食代 何丹琳
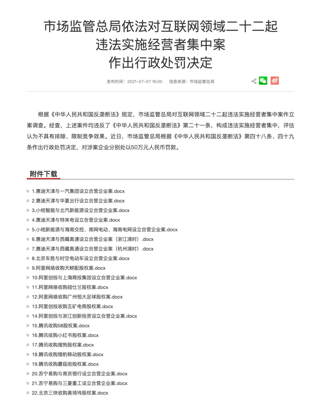
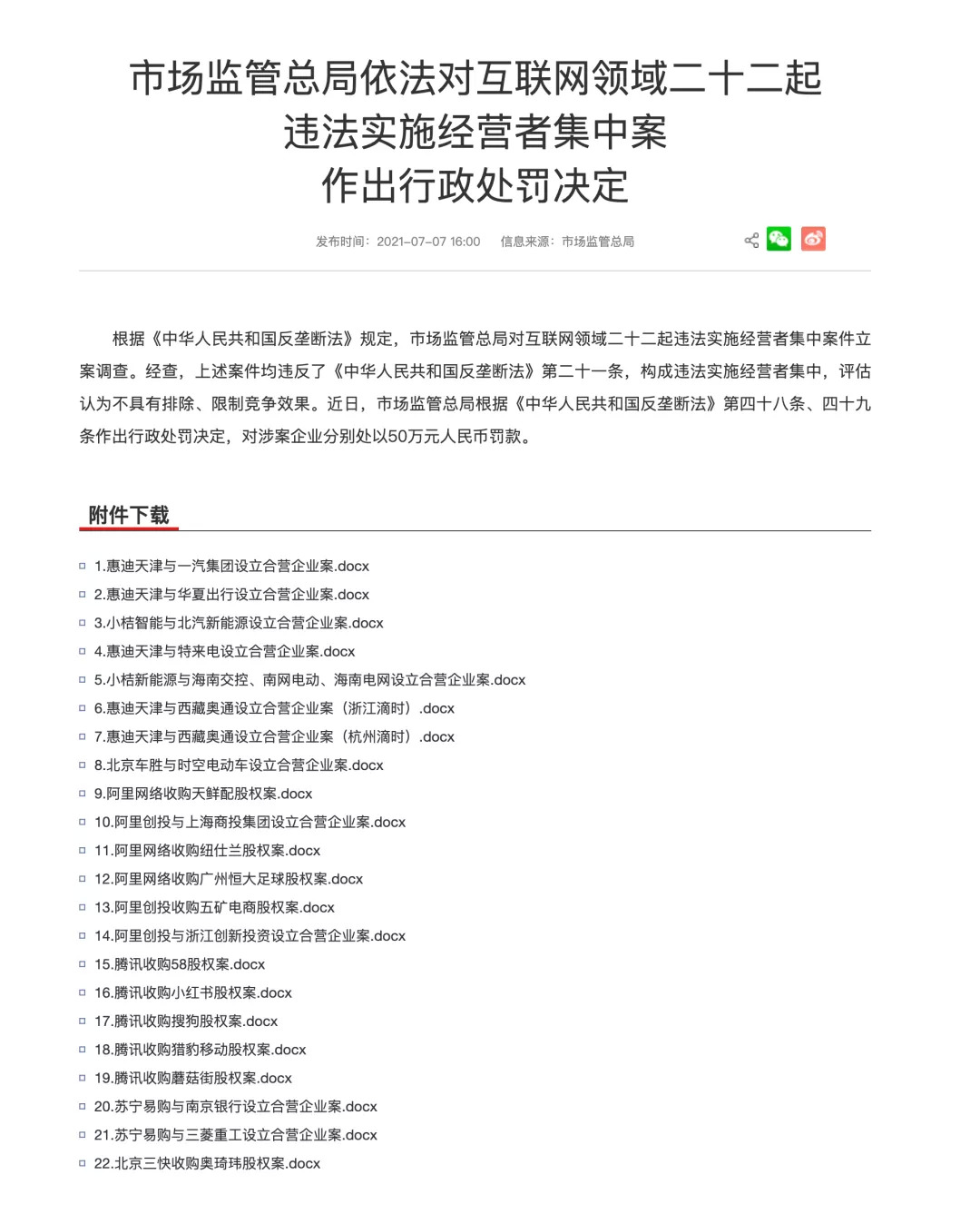
昨天下午,国家市场监督管理总局发布对22起违法实施经营者集中案的处罚通报。其中,涉及滴滴出行违法实施经营者集中案8起,涉及阿里巴巴6起,涉及腾讯5起,涉及苏宁2起,涉及美团1起。

“经查,上述案件均违反了《中华人民共和国反垄断法》第二十一条,构成违法实施经营者集中,评估认为不具有排除、限制竞争效果。近日,市场监管总局根据《中华人民共和国反垄断法》第四十八条、四十九条作出行政处罚决定,对涉案企业分别处以50万元人民币罚款。”昨天,《市场监管总局依法对互联网领域二十二起违法实施经营者集中案作出行政处罚决定》公告称。
小食代留意到,在处罚列表中,包括了“阿里网络收购纽仕兰股权案”,以及“阿里网络收购天鲜配股权案”。这也成为今年以来,对互联网领域的相关处罚中,首度涉及食品行业的交易,而阿里巴巴两次“踩坑”的原因是一模一样的。
领百万罚单
具体而言,阿里巴巴到底为什么被罚呢?
市场监管总局在行政处罚决定书中指出,根据《中华人民共和国反垄断法》(以下简称《反垄断法》)、《经营者集中审查暂行规定》,于2021年3月19日对阿里巴巴(中国)网络技术有限公司(以下简称阿里网络)的两起收购涉嫌违法实施经营者集中案进行立案调查。
这两起交易包括阿里网络收购纽仕兰新云(上海)电子商务有限公司(以下简称纽仕兰)股权,以及收购天鲜配(上海)科技有限公司(以下简称天鲜配)股权。
根据行政处罚决定书显示,经查,上述案件均“构成违法实施的经营者集中,但不具有排除、限制竞争的效果。”

一方面,行政处罚决定书指出,两起收购交易“构成违法实施的经营者集中”——这就是阿里巴巴被罚的原因。
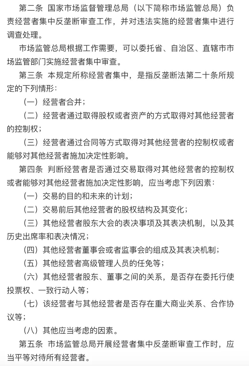
资料显示,《反垄断法》第二十条规定“经营者集中”是指下列情形:(一)经营者合并;(二)经营者通过取得股权或者资产的方式取得对其他经营者的控制权;(三)经营者通过合同等方式取得对其他经营者的控制权或者能够对其他经营者施加决定性影响”。
2017年12月,阿里网络以增资方式获得纽仕兰40%的股权并取得控制权,以及阿里网络收购天鲜配50%股权,并取得天鲜配控制权,均属于《反垄断法》第二十条规定的经营者集中。

图片来源:经营者集中审查暂行规定
市场监管总局指出,参与集中的经营者营业额达到《国务院关于经营者集中申报标准的规定》第三条规定的申报标准,属于应当申报的情形。《反垄断法》第二十一条规定“经营者集中达到国务院规定的申报标准的,经营者应当事先向国务院反垄断执法机构申报,未申报的不得实施集中”。
然而,纽仕兰于2017年12月26日完成股权变更登记,天鲜配于2019年11月15日完成股权变更登记手续,在此之前均为进行有关申报,因此“违反《反垄断法》第二十一条,构成违法实施的经营者集中”。
那么,要怎么判断集中是否达到申报标准呢?
根据《国务院关于经营者集中申报标准的规定》,这要从参与集中的所有经营者的合计营业额和参与集中的单个经营者的营业额两个维度看。
具体而言,经营者集中同时满足合计营业额和单个经营者营业额标准的,应当事先申报:参与集中的所有经营者上一会计年度在全球范围内营业额合计超过100亿元人民币,或者在中国境内营业额合计超过20亿元人民币;并且其中至少两个经营者上一会计年度在中国境内的营业额均超过4亿元人民币。
另一方面,行政处罚决定书指出,阿里网络的两项收购交易“不具有排除、限制竞争的效果”——这决定了此次罚款的具体数额。
根据《反垄断法》第四十八条规定,“经营者违反本法规定实施集中的,由国务院反垄断执法机构责令停止实施集中、限期处分股份或者资产、限期转让营业以及采取其他必要措施恢复到集中前的状态,可以处50万元以下的罚款”。
《反垄断法》第四十九条规定“对本法第四十六条、第四十七条、第四十八条规定的罚款,反垄断执法机构确定具体罚款数额时,应当考虑违法行为的性质、程度和持续的时间等因素”。
据此,在两份行政处罚通知书中,市场监管总局均给予了阿里网络“50万元罚款的行政处罚”。
涉两乳企交易
这是两起阿里巴巴近年来涉足食品饮料领域的收购交易。在互联网巨头不断打通线上线下的消费场景、持续投资食品饮料领域和收购消费品公司股权的当下,相信这两笔行政处罚对食品行业将起到警醒的作用。
资料显示,纽仕兰2015年于上海市注册成立,主要从事液态乳和成人奶粉销售业务,为鹏都农牧股份有限公司(以下简称鹏都农牧,此前名为“大康农业”)的控股子公司。鹏都农牧为深交中小板块上市公司,主要从事粮食、肉牛、乳业、肉羊、食品原料贸易业务。
据此前媒体报道,2017年12月,大康农业(002505)发布公告称与阿里巴巴敲定了入股增资协议,阿里及上海云锋新呈投资中心(下称“云锋”)拟通过增资的方式认购大康农业控股子公司纽仕兰部分股权,以加强纽仕兰的供应链能力。
增资完成后,阿里持有纽仕兰40%股权、云锋持有纽仕兰17%股权,作为增资的对价,阿里向纽仕兰缴付2.33亿元,云锋缴付9883.72万元。值得关注的是,引入阿里和云锋后,大康农业对纽仕兰的持股比例从85%下降到33%,让出了大股东位置。
据当时的媒体消息,大康农业新西兰原奶主要供应当地知名乳企恒天然、新莱特等,也是中国蒙牛特仑苏的奶源供应商。同时,大康农业拥有自主品牌纽仕兰乳业,将系列乳品提供给新西兰和中国消费者。

另一起案例,则与乳企巨头蒙牛的一起交易有关。
资料显示,天鲜配2018年7月19日于上海市注册成立,是内蒙古蒙牛乳业(集团)股份有限公司(以下简称内蒙蒙牛)的全资子公司。内蒙蒙牛的控股股东为中国蒙牛乳业有限公司(以下简称中国蒙牛)。天眼查信息显示,阿里巴巴和内蒙蒙牛分别在天鲜配中持股50%。
天鲜配主要从事巴氏杀菌奶和低温酸奶的销售业务,据悉原本隶属于蒙牛集团新零售事业部。据此前媒体报道,天鲜配与“自动售货机”的业态类似,以覆盖社区场景为主,即在部分居民小区投放智能冰柜,用户可以通过在淘宝、天猫线上平台或者扫描冰柜上的二维码选购商品,在配送完成后可通过输入密码或扫描二维码取货。
昨天,对于“阿里网络收购天鲜配股权案”被行政处罚一事,蒙牛方面回复小食代称:“不予置评。”

昨天,在评论上述两起处罚时,一位曾经进行过多起并购交易的资深食品行业人士向小食代表示,行业需要警醒的是,类似交易要特别注意交易双方的营业额有没有达到按规定需要申报的金额,而不光是双方的业务范围有没有互相覆盖。
“这个案例里面,阿里本身的业务范围很广,其中也有部分是涉及到乳业的。对于如何避免出现类似情况,建议要主动申报,哪怕只是参股的情况。企业主动申报之后,如果并没有构成需要申报的条件,主管部门也会给予相应的回复。”上述人士表示。
此外,小食代还注意到,昨天国家市场监督管理总局官网也刊发了反垄断局局长吴振国接受美国律师协会的专访。
吴振国指出,2021年将强化重点领域反垄断执法,依法查处平台企业垄断案件,全面落实平台企业并购行为依法申报义务,完善平台企业垄断认定等法律规范;继续围绕医药、汽车、公用事业等重点民生领域开展执法。
吴振国表示,数字平台经济领域“赢者通吃” “强者愈强”的特点明显,容易形成一家或几家独大的寡头格局, 加之平台企业兼具“企业”和“市场”双重属性,容易借助市场力量、平台管理地位和数据、资本及技术优势,实施垄断行为, 限制和排除竞争,损害消费者利益,影响行业创新发展。
“中国反垄断执法机构关注到数字平台经济领域的竞争问题,并积极采取行动规范该领域竞争秩序,维护市场公平竞争。”
据介绍,截至6月30日,机构改革以来高效审结经营者集中案件1705件,办结垄断案件304件,罚没款合计204.66亿元,处罚阿里巴巴、腾讯等22起平台企业违法实施经营者集中案。


评论