文 | 王岚
7月19日,新筑股份收盘报4.49元,涨幅2.28%,在预告亏损之后,连续三个交易日保持涨势。
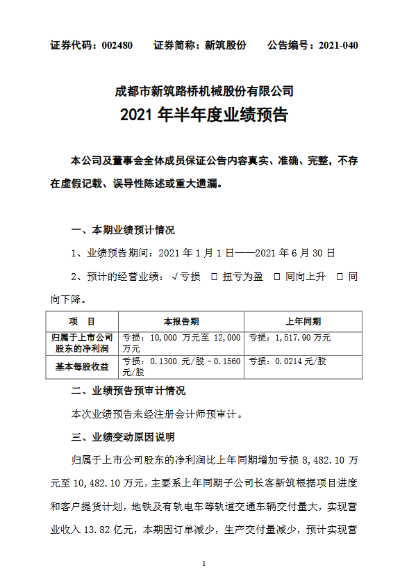
7月14日,新筑股份发布2021年半年度业绩预告,预计经营业绩亏损。2021年上半年归属净利润预计亏损1亿元至1.2亿元。本报告期,基本每股亏损:0.1300 元到0.1560元。
新筑股份去年同期归属净利润亏损1517.9万元,2021年亏损扩大,业绩预告中显示,新筑股份归属于上市公司股东的净利润比上年同期增加亏损 8,482.10 万元至10,482.10 万元。
预告亏损后涨停 公告获政府补助
7月15日,新筑股份开盘报4.18元,截至14:50,该股涨9.98%报4.63元,封上涨停板。7月14日,新筑股份净流入金额392.01万元,主力净流入495.34万元,中单净流出27.41万元,散户净流出75.92万元。
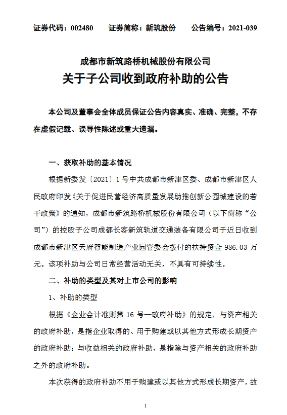
在此前的7月9日,新筑股份发布关于子公司收到政府补助的公告,公司的控股子公司成都长客新筑轨道交通装备有限公司于近日收到成都市新津区天府智能制造产业园管委会拨付的扶持资金986.03万元。该项补助与公司日常经营活动无关,不具有可持续性。
公告中显示,新筑股份控股子公司本次获得的政府补助不用于购建或以其他方式形成长期资产,故为与收益相关的政府补助,按照《企业会计准则第16号-政府补助》的规定,上述补助与公司日常活动无关,直接计入营业外收入。
本次收到的政府补助,预计将会增加新筑股份2021年度利润总额986.03 万元。
在预告亏损的2021年半年度业绩预告中,新筑股份认为,业绩变动主要系上年同期子公司长客新筑根据项目进度和客户提货计划,地铁及有轨电车等轨道交通车辆交付量大,实现营业收入13.82亿元,本期因订单减少,生产交付量减少,预计实现营业收入约1.1亿元,营业收入同比大幅度下降,营业毛利相应下降所致。
根据新筑股份公告,主要产生亏损和收到政府补助的为同一家控股子公司,成都长客新筑轨道交通装备有限公司。
技术消化阶段 未产生大规模营收
成都长客新筑轨道交通装备有限公司(以下简称“长客新筑”)于2012年2月14日成立,是上市公司新筑股份控股的大型装备制造企业。
长客新筑的公司介绍中显示,其公司主要从事城市轨道交通车辆及零部件的设计、制造、维修及相关技术咨询,位于成都市天府新区新津分区,占地面积55.6公顷,现有员工300余人,是西部重要的城市轨道车辆和铁路装备制造服务基地。
据天眼查APP数据显示,上市公司新筑股份持有长客新筑80%股份,中车长春轨道客车股份有限公司持有长客新筑20%股份。
而持有长客新筑20%股份的中车长春为中国中车集团成员企业,中国中车集团核心企业之一的中国中车股份有限公司是A股上市公司,证券简称为中国中车(601766),持有中车长春轨道客车股份有限公司93.54%的股份。
2021年7月,有投资者在交流平台询问新筑股份:公司在其它指标,比如扣非利润、连续扣非亏损等方面跟中国中车对比是什么情况?为什么会有如此大的差距?
新筑股份董秘回答该问题称:“公司近几年新制式轨道交通处于技术消化吸收阶段,处于投入期,尚未产生较大规模的营业收入,未体现出良好的经营结果。”
依托“第一大客户”开拓城市轨道交通市场
2021年6月30日,新筑股份收到深圳证券交易所上市公司管理部《关于对成都市新筑路桥机械股份有限公司2020年年报的问询函》。
在新筑股份“关于深圳证券交易所对新筑股份2020年年报问询函的回复”中提到,公司2020年度向第一大客户销售16.19亿元,占年度销售总额69.13%,“第一大客户”为成都中车长客轨道车辆有限公司(以下简称“成都中车”),系长春轨道客车股份有限公司(后更名为“中车长春轨道客车股份有限公司”)的子公司,成都中车与新筑股份不存在关联关系,新筑股份轨道交通车辆(地铁、有轨电车等)均通过成都中车对外销售。
在问询函的回复中,新筑股份表明:公司与“第一大客户”成都中车的合作模式是,新筑股份结合自身本地化优势,依托中车长春轨道客车股份有限公司的技术优势及知名度,共同开拓城市轨道交通市场。具体业务分工为:中车长春轨道客车股份有限公司及其控股子公司成都中车在成都及周边市场获取订单,对长客新筑进行技术授权生产,即由成都中车与长客新筑签订合同,长客新筑开展地铁车辆、城市有轨电车的生产销售、修理、维保和售后等业务。
2020年,新筑股份销售给成都中车的金额较大,公司对问询函回复,“根据业主提货计划,公司在2020年需完成成都地铁8号线、成都地铁9号线全部车辆的生产交付所致。”
数据显示,在新筑股份的主营构成当中,轨道交通业务产品占收入构成的66.2%,居第一位。其次为桥梁功能部件,占比23.36%。
据公司简介,新筑股份产品曾荣获“全国用户满意产品”称号,被京沪高速铁路、杭州湾跨海大桥、武汉天兴洲长江大桥等具有国际影响力的工程业主评为“优秀供应商”,新筑股份盆式支座及预应力锚具产品被评为“中国交通企业名牌产品”“中国桥梁伸缩装置十强企业”“四川省名牌产品”。
(声明:本文不构成任何投资建议)


评论