文|Morketing Toby Lu
这两天在各大微信群里面流传一张图:大致的说法是,根据工信部最新要求,为了保护公民信息安全,从2021年8月1日起,所有的电商平台,包括天猫、京东、淘宝、抖音、快手、拼多多等,都要求加密用户隐私信息,也就是说,平台方、商户、快递公司等,在整个链路上的参与者都没法获取到用户的相关信息。

这张截图是否是真的?我们暂时不得而知,如果是真的,这无异于是数字营销行业的大地震,为此Morketing采访沟通了数字营销领域、品牌服务集团、投资行业的专业人士,试图解读如果此项规定真的落地执行,是不是“中国版GDPR”真的发挥影响力了?那么对于数字广告业这条链路上的从业者有何影响?
01数据隐私,大公司已经开始行动了
我们发现各大互联网平台早已经在加强了消费者隐私保护,早在几年前,网约车平台就开始对乘客的手机号采用“虚拟号码”,司机与乘客的双向联系都是隐藏真实手机号的,还有我们点外卖,美团和饿了么也是采用“虚拟手机号”,顾客的真实手机号是无法查看的,这说明隐藏手机号,在技术上早已不是什么难题。
用户数据隐私问题正在变得前所未有的重要,从个人层面是我们正当“隐私权”,必须要践行权利,从国家层面来看,数据是国家安全中的一部分,由“滴滴事件”也能看出来。
最近,阿里巴巴、字节跳动等平台也在消费者数据隐私方面行动起来了。

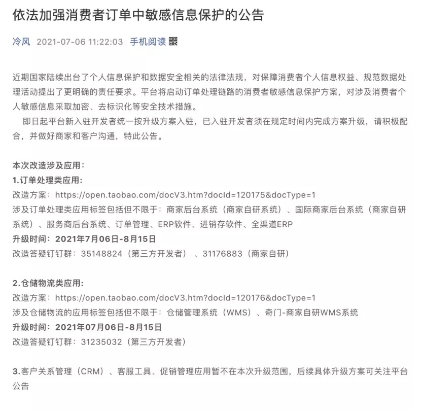
Morketing获得一份阿里巴巴平台发布的关于《依法加强消费者订单中敏感信息保护》公告,其中提到平台将启动订单处理链路的消费者敏感信息保护方案,对涉及消费者个人敏感信息采取加密、去标识化等安全技术措施。即日起平台新入驻开发者统一按升级方案入驻,已入驻开发者须在规定时间内完成方案升级,请积极配合,并做好商家和客户沟通,特此公告。
那么有哪些信息被定义成敏感信息?据了解个人敏感数据常用主要有淘宝名、旺旺号、收件人、电话、地址、邮箱、身份证等,订单id和支付单号以及商品信息均不属于敏感数据。
随后,字节跳动旗下抖音平台也跟进了。抖店已于2021年5月24日发布了《关于推荐商家使用抖音电商电子面单的公告》,明确平台将逐渐加大对数据安全的管控,声称为了确保抖店消费者和商家的数据安全。
同时给出了具体时间,从8月1日起,抖店平台将对抖店订单中的消费者隐私信息进行加密,建议商家开通和使用官方提供的抖音电商电子面单及打印组件打单发货。
02政策真的落地,对各方产生何种影响?
我们看到一些电商平台商家在抱怨,没有用户数据,以后投精准广告受到严重打击;还有,原本商家可以将公域流量转为私域流量的路径斩断,获取新客和运营新客都将进一步困难。
原来商家在用户端可以轻松获取用户手机号,然后通过手机号将用户沉淀在个人微信的池子里面,再通过促销信息反复触达,以后这样不经用户同意的私域运营方式,是时候应该改变了。
卫瓴科技CEO杨炯纬对Morketing表示:“商家通过手机号,不断的、反复的来触达潜在用户,应该将选择权还给用户,用户自主愿意进‘私域’才能进,而不是商家强制性进‘私域’,给予用户说不的权利很重要。”
没有手机号之后,对于常规的表单留资也会产生影响,以前的商家经常投放表单留资的广告页面,潜在用户留下自己的手机号,然后销售人员就会沿着手机号去联系,促成销售转化。
杨炯纬认为,短期内对于采用表单留资的商家不会有太大影响,但从整个隐私趋势和长期来看,大的厂商会逐渐的给出解决方案,比如让用户选择虚拟手机号来留资,过一段时间就会失效。例如消费者需要买车,经过留资之后,销售人员会反复给消费者打骚扰电话,从用户角度来看,他们是不接受的、产生抵触情绪。
在用户端,很重要的一点是将选择权还给用户,由她/他来决定是否加入商家的私域流量中,而且在商家的营销之下,有随时说“NO”的权利。
对于平台来说,杨炯纬谈到原来只通过手机号就反复触达,这个成本是很低的,现在没有手机号了,成本自然变得越来越高,所以平台必须在获得用户数据上,想方设法降低成本。
也有品牌服务集团的内部人士认为,现在的情况是商家拿不到第三方平台消费者的数据,那么对于私域的用户运营会产生一定的影响,大平台之间的“数据围墙”变得越来越高,本来可以用手机号来做全渠道、跨渠道的打通,现在这条路基本上是断了。
03没有“手机号”,私域运营进入下一阶段
品牌、商家们没了消费者手机号,原来粗放式、草莽阶段的私域运营时代快要过去了。
在采访中,杨炯纬一直强调企业微信的私域运营价值,众所周知企业微信是微信自家的SaaS运营产品,商家可以通过企业微信来触达微信用户,并且这是不需要个人手机号等隐私信息的,用户可以随时删除品牌的企业微信。
在企业微信之中,企业微信是鼓励用户主动添加商家的行为,可以通过二维码、小程序等形态,作为企业是没有拿到用户的任何隐私信息的,但企业从此具备反复触达的能力。
“未来,在私域运营上,必须让用户感到是自己愿意而不是强迫,你的私域阵营究竟对不对用户产生价值,会不会真心的去经营?这是商家们需要思考的问题。”杨炯纬提到。
选择权给用户,还有让用户有拒绝权利,比如一个应用能不能获取用户的头像等行为,现在在一些应用中采取的是短期,30天的授权,超过就会失效。
只有30天的用户信息使用时间,会不会影响广告归因呢?杨炯纬认为短期是不会影响的,长期来看需要分辨出用户是不是一直拒绝企业抓取他/她的ID信息,如果在此前一个月甚至两个月同意过,甚至产生过购买转化的行为,那么广告归因这方面不会受到影响。
用户隐私不仅仅只是保护手机号,还有用户轨迹、位置等等的ID,有行业分析者认为这些数据本质上是归属国家的。
而数据应用牵扯比较大的是火热的MarTech赛道,但随着数据隐私安全的逐渐落地,这些MarTech企业还能在资本市场获得追捧吗?
一位MarTech领域的投资人向Morketing透露:“现在关于营销技术领域的项目,我们是不投了”。
这也是某种程度上说明,MarTech从火热将要转向资本遇冷的状态,或许正是因为在国内数据隐私问题,已经不是说说而已,而是从政策制定走向实际执行的过程。
而总结下,关于数据隐私,必须遵循两个原则,第一是“最小数据原则,也就是不需要的数据,企业绝不能肆意获取;第二是用户选择权,让用户自愿加入企业流量池中,企业才能正真做私域运营。”
原来私域运营更多的停留在流量运营的层面,出发点是在各大平台引流,促成交易转化,当失去用户数据时,应该要从内容思维和产品服务思维角度思考。


评论