7月19日,山东省政府网站发布省政府通知:《山东省“十四五”综合交通运输发展规划》已经省委、省政府同意,要求各地、各部门单位贯彻实施。
山东省人民政府
关于印发山东省“十四五”综合交通运输
发展规划的通知
鲁政字〔2021〕127号
各市人民政府,各县(市、区)人民政府,省政府各部门、各直属机构,各大企业,各高等院校:
《山东省“十四五”综合交通运输发展规划》已经省委、省政府同意,现印发给你们,请认真贯彻实施。
山东省人民政府
2021年7月10日
(此件公开发布)
山东省“十四五”综合交通运输
发展规划
交通运输是经济社会发展的基础性、先导性产业和服务性行业,对经济社会发展具有战略性、全局性的影响。为加快交通强省建设,构建现代化综合交通运输体系,根据《山东省贯彻〈交通强国建设纲要〉实施意见》《山东省国民经济和社会发展第十四个五年规划和2035年远景目标纲要》,制定本规划。
一、总体要求
(一)指导思想。以习近平新时代中国特色社会主义思想为指导,全面贯彻党的十九大和十九届二中、三中、四中、五中全会精神,认真落实习近平总书记重要指示要求,立足新发展阶段,突出走在前列的发展定位,突出互联互通的发展方向,突出新旧动能转换的发展方式,突出人民满意的发展目标,坚定不移贯彻新发展理念,以推动高质量发展为主题,以深化供给侧结构性改革为主线,以改革创新为根本动力,统筹发展和安全,深入实施交通强国战略,加快交通强省建设,打造一流设施、一流技术、一流管理、一流服务,加快建立现代化综合交通运输体系,为服务构建以国内大循环为主体、国内国际双循环相互促进的新发展格局和全面建成新时代现代化强省当好先行。
(二)基本原则。
1.保障民生、人民满意。牢固树立以人民为中心的发展思想,建设人民满意交通,持续提高交通运输服务能力、品质和均等化水平,满足人民美好生活需要,支撑引领城乡区域协调发展。
2.统筹协调、适度超前。坚持系统观念,统筹各运输方式发展规模、结构、节奏,统筹扩增量、优存量、提质量,统筹陆海贯通、内外联动。坚持适度超前,完善基础设施功能布局,释放交通运输发展动力,带动引领城乡产业发展,更好发挥先行官作用。
3.安全可靠、绿色集约。牢固树立“安全第一、生命至上”理念,全面提高交通运输安全保障和应急救援能力。将绿色低碳发展理念贯穿交通运输发展全过程,强化碳排放控制和结构性减排,加强交通领域污染防治、生态保护修复和资源集约节约利用。
4.创新驱动、融合发展。坚持创新在交通运输现代化建设中的核心地位,加强智慧交通关键技术研究攻关,推动新一代信息技术、人工智能、智能制造、新材料、新能源赋能交通发展。推进交通与现代农业、文旅业、制造业等相关产业融合发展,拓展新业态新模式发展空间。
(三)发展目标。到2025年,交通强省建设取得重大突破,山东在交通强国建设新征程中走在全国前列,初步建成安全、便捷、高效、绿色、经济的现代化综合交通运输体系,沿黄达海、连通全球的双循环战略支点作用充分发挥,成为东北亚乃至“一带一路”的综合交通枢纽。
1.互联互通的基础设施主骨架基本建成。“一轴两廊十通道”的大通道基本形成。各种运输方式融合发展的综合交通大网络初步建成,基本实现“市市通高铁、县县双高速、户户硬化路”。“1+2+4+4+N”的大枢纽加快构建(“1”是建设山东半岛世界级港口群,“2”是打造和培育青岛、济南2个国际性综合交通枢纽城市,两个“4”分别是打造和培育烟台、潍坊、临沂、菏泽4个全国性综合交通枢纽城市和济南机场、青岛机场、烟台机场、临沂机场4个枢纽机场,“N”是加快建设一批综合交通枢纽设施),面向世界、连通全国、覆盖全省的枢纽集群基本形成,海洋港口迈向世界一流。
2.高质高效的运输服务能力大幅提升。初步建成“123”客运通达网(省会、胶东、鲁南三大经济圈内1小时通达、省内各地2小时通达、与全国主要城市3小时通达)和“123”物流网(省内1天送达、国内2天送达、国际主要城市3天送达)。
3.交通运输治理体系和治理能力现代化水平显著提高。交通安全保障能力、应急救援能力持续提升,智慧交通、科技赋能等创新发展取得新突破,节能环保、生态集约的绿色交通体系基本建成,行业治理效能显著提升,全社会共建共治共享的交通运输治理格局初步形成。
展望到2035年,建成能力充分、结构合理、衔接顺畅的现代化综合交通网络,在基本建成交通强省基础上,山东交通竞争力和影响力显著增强,交通运输总体发展水平达到全国领先,有力支撑我省基本建成新时代现代化强省。
山东省“十四五”综合交通运输发展主要指标

二、实施“三大工程”,加快建设互联互通的基础设施主骨架
牢牢把握交通“先行官”定位,重点实施大通道、大网络、大枢纽“三大工程”,加快构建以综合运输通道为骨干、以多层次网络为依托、以综合交通枢纽为支点的综合交通网,支撑和引领新时代现代化强省建设。
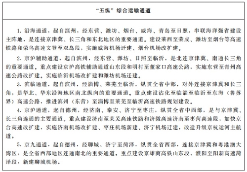
(一)完善“一轴两廊十通道”综合运输大通道。遵循《国家综合立体交通网规划纲要》“一轴两廊”(京津冀—长三角主轴、京哈走廊和京藏走廊)和《黄河流域生态保护和高质量发展规划纲要》“一字型”沿黄通道山东布局,在巩固提升既有“四横五纵”综合运输通道的基础上,推动形成“四横五纵沿黄达海”十大通道。
1.完善四横五纵通道。积极融入国家京津冀—长三角主轴、京哈走廊和京藏走廊。在基本形成鲁北、济青、鲁南三个横向通道基础上,加快完善鲁中横向通道,提升沿海港口辐射能力和西向铁水联运效能,积极融入共建“一带一路”高质量发展;在基本形成沿海、京沪辅助、京沪、京九四个纵向通道基础上,加快完善滨临纵向通道,强化与京津冀、长三角区域连接。


2.构建沿黄达海通道。积极融入黄河流域“一字型”大通道,加快构建沿黄达海国际陆海联运大通道,发挥我省沿黄流域陆海联动和东部沿海对外开放区域优势,支撑和带动黄河流域深度参与共建“一带一路”,服务黄河流域改革开放先行区建设。

(二)构建“铁公水”综合交通大网络。加快完善全国领先的轨道网、公路网、水运网,构建多层次、广覆盖的综合立体交通网络。
1.打造轨道上的山东。按照内联外通、适度超前的原则,加快形成干线铁路、城际铁路、市域铁路、城市轨道交通“四网融合”的客运轨道交通网络,完善干支相连、专线延伸的货运铁路网络。到2025年,全省铁路总里程力争达到9700公里。
(1)高速(城际)铁路。到2025年,实现“市市通高铁”,营业及在建里程达到4400公里,省际出口达到10个以上。积极推进鲁南高铁曲阜至菏泽段、鲁南高铁菏泽至兰考段、胶济铁路至济青高铁联络线、济南至莱芜、莱西至荣成、济郑高铁山东段、潍坊至烟台、京雄商高铁山东段、京沪高铁辅助通道山东段、青岛至京沪高铁辅助通道、济南至滨州、德州至商河等项目,打通纵贯南北的京港(台)、京沪辅助和横贯东西的鲁北、青济郑、鲁南高速铁路主骨架。力争规划建设滨州(东营)至淄博至莱芜至临沂、聊城至泰安至莱芜至京沪高铁辅助通道、青岛至平度至莱州、青岛至日照、日照至京沪高铁辅助通道、济南至济宁、枣庄至新沂(徐州)、长治至邯郸至聊城、菏泽至徐州等项目。探索建立全省高速铁路建管养运体制,打造“高速铁路建设管理模式”山东样板。按照“四网融合”要求,建设支撑和引领“一群两心三圈”城镇化发展、快捷连接都市圈核心城市与中心城镇城际客运铁路。充分利用高铁主骨架,依托济青高铁、鲁南高铁、潍莱高铁、青连铁路等既有高铁路线富余运能,通过增开车次、增加停靠站等方式,开行城际列车;新建部分城际铁路,加强省会、胶东、鲁南经济圈内城际铁路规划建设,连通高铁主骨架,加强城市间快速联系;改造提升部分普速铁路,针对产业结构转型升级城市释放货运能力的线路,开展货改客试点。

(2)市域(郊)铁路。根据通勤化需求,支持具备条件的中心城区与周边城镇组团构建市域(郊)铁路通勤网。充分挖掘和释放既有铁路运能运力,积极创造条件开行市域(郊)列车,加快淄博至博山市域铁路改造工程建设;有序新建部分线路,统筹跨城市行政区域市域(郊)铁路规划建设,重点推进济南、青岛市域(郊)铁路发展,加快青岛胶州至潍坊高密、青岛即墨至烟台海阳、济南市域铁路S1线等项目规划建设。加强市域(郊)铁路与干线高铁、城际高铁、城市轨道交通一体化衔接,推动具备条件的跨线直通运行。
(3)城市轨道交通。按照具备条件城市宜建则建的原则,重点推进济南、青岛城市轨道交通建设,积极推进具备条件的城市开展轨道交通规划建设。建设济南城市轨道交通二期规划6个地铁项目、青岛城市轨道交通三期规划项目、济南东站至济阳有轨电车项目。到2025年,城市轨道交通营运及在建里程达到700公里。
(4)普速铁路。挖掘既有铁路运输潜力,强化多式联运有效衔接,增强普速铁路网连通度,推进“普铁电气化改造”工程,持续完善“四纵四横”货运铁路网。实施“支线铁路进港入园”工程,深入推进港口集疏运、物流园区及大型工矿企业铁路专用线建设,打通铁路运输“前后一公里”。加快实施大莱龙铁路扩能、坪岚铁路扩能、桃威铁路电气化改造等工程,力争规划建设潍坊至董家口、董家口至沂水、聊城至泰安、临沭至连云港、海阳至凤城、菏泽至徐州、郓城至巨野、临朐至沂水等铁路。加快建设日照岚山港区、石臼港区,烟台龙口港区、芝罘湾港区,潍坊港疏港铁路,临沂临港、兖矿东平陆港、兰陵金石、山东如通、菏泽广源陆港等一批铁路专用线项目。
2.完善四通八达公路网。
(1)高速公路。以实施“加密、扩容、提速、增智”四大工程为抓手,新建、改扩建高速公路近4000公里,进一步提升高速公路网连接效能和通达水平。到2025年,高速公路通车及在建里程达到10000公里,省际出口超过30个,双向六车道及以上占比达到36%,基本实现县(区、市)有两条以上高速通达。
加快完成日兰高速巨野西至菏泽段,京台高速德州至齐河段、泰安至枣庄(鲁苏界)段等改扩建项目,提升国高网主通道拥堵路段通行能力和服务水平。加快建成济南至潍坊、潍坊至青岛及连接线、济南绕城二环线西环段、临淄至临沂、滨台高速台儿庄至鲁苏界段、濮新高速菏泽段、济微高速济宁新机场至枣菏高速段、济南至高青、董梁高速董家口至沈海高速段、沾化至临淄等新建项目。
开工建设日照港岚山港区疏港高速、明村至董家口、济南绕城二环线北环段、泰安至东平、济微高速济南至济宁新机场段、临沂至滕州、单县至曹县、郓城至鄄城、邹城至济宁、德州至高唐、商河至平原、高青至商河、荣乌高速文登至双岛段、济商高速济宁段、济商高速菏泽段、东阿至阳谷、梁山至郓城、潍坊港疏港高速、台儿庄连接线、庆云至章丘、潍坊至邹城、齐河至临清、德上高速临清连接线、济南至宁津、临沂至东海、齐河至东阿、兖州至郓城、桓台联络线等项目。力争规划建设董梁高速沈海高速至新泰段、济南绕城高速二环线南环段、莱州至青岛、济广高速济南连接线党家至崮山段、日照至临沂、栖霞至莱州、牟平至栖霞、蒙阴至邳州、临沂至徐州等项目。
实施东营至青州高速公路、京台高速齐河至济南段、济南至泰安段、济南绕城高速小许家枢纽至遥墙机场段、小许家至港沟段、港沟立交至殷家林枢纽段、济广高速济南至菏泽段、荣乌高速威海至烟海高速段、沈海高速南村至青岛日照界段、两城至汾水段、青兰高速双埠至河套段、河套至黄岛段、荣乌高速烟台枢纽至蓬莱枢纽段等改扩建项目。力争规划建设长深高速大高至彭家枢纽段、青银高速齐河至夏津段、济聊高速晏城枢纽至聊城西枢纽段、济南绕城高速表白寺枢纽至晏城枢纽段、滨台高速彭家枢纽至淄博西枢纽段等改扩建项目。推进既有高速公路出入口布局优化和升级改造,力争实施荣乌高速无棣和水湾、青兰高速顾官屯、东吕高速回河、济聊高速堂邑、岚菏高速新兴等互通立交新建和改扩建项目。
(2)普通国省道。实施普通干线品质提升工程,实施新改建工程约2500公里,推进畅通省界路、提升低等路、试点快速路、建设旅游路、改造瓶颈路建设。到2025年,普通国省道二级及以上占比达97%。畅通省界路。加快推进与冀豫皖苏省界公路提档升级,重点推进鲁冀界G240保台线、G308文石线,鲁豫界G342日凤线、G240保台线、G106京广线、G327连固线,鲁苏界G518日定线、G104京岚线等项目新改建。提升低等路。加快推进三级及以下公路升级改造,实施G240保台线菏泽市马庄至马岭岗段、G228丹东线海阳乳山界至大辛家西段、S328丰长线牡丹区界至东明刘楼段等一批改建项目。试点快速路。打造青岛蓝谷至胶东国际机场、G518日定线临沂日照界至长深高速段等普通国省道快速化改造示范工程,提升路网整体通行效率。建设旅游路。积极推进S103济枣线济南至泰安段、G228丹东线威海九龙湾至西霞口段等旅游公路项目。改造瓶颈路。加快推进城镇过境段、化工(产业)园区段改建,优先实施大交通量路段扩建、跨河(湖)大桥等项目,提升路网整体通行效率。鼓励具备条件的公路养护站实施服务驿站打造工程,对外提供基本服务功能。
(3)农村公路。开展“五年提质增效”专项行动,实施路网提升、道路通达、通行安全保障、融合发展样板、运输服务升级“五大工程”,助推乡村振兴。新建改造提升农村路4万公里,因地制宜推进通建制村双车道公路建设和过窄农村公路拓宽改造,打造“四好农村路”乡村振兴齐鲁样板。路网提升工程。提升新建公路路面结构和技术标准,到2025年底,具备条件的县(市、区)中心城区与所辖乡镇实现二级及以上公路连接,相邻乡镇实现三级及以上公路连接。强化路域环境治理,因地制宜设置停车区、服务驿站等配套服务设施,完善既有农村公路的安全、排水、绿化等配套设施建设。道路通达工程。推动农村公路向进村入户倾斜,持续推进村内通户道路硬化,打通断头路。到2025年,所有自然村全部通硬化路,村内通户道路硬化基本完成,高标准实现“村村通”“户户通”。通行安全保障工程。完成现有四、五类桥梁改造任务。实施1万公里村道安全设施提升试点。加快完善农村公路安全防护设施,基本消除县乡道路安全隐患。融合发展样板工程。加强农村公路与自然、生态、文化、科技、产业等融合发展,探索“公路+”发展模式,开展最美农村路、乡村振兴路命名活动。到2025年,打造80条特色鲜明、带动作用大的省级以上融合发展样板公路。运输服务升级工程。具备条件的地区推行全域公交,形成城乡一体、高效快捷、功能完善的农村物流网络体系。

(4)公路养护。以提高公路服役能力和服务品质为导向,探索建立现代公路养护管理“六大体系”,即运转高效的行业治理体系、科学精细的养护决策体系、舒适便捷的综合服务体系、先进适用的智慧管理体系、规范可靠的安全保障体系、永续发展的绿色公路体系,建设人民满意公路,推进公路养护高质量发展。日常养护与预防养护并重,统筹新改建和大中修项目库动态管理,提升公路预防养护实施力度。实施高速公路、普通国省道养护大中修工程3000公里、6000公里,年度预防养护里程占比分别不低于8%、5%,优良路率分别达到100%、94%;一、二类以上桥梁比例分别达到99%和95%以上;普通干线公路养护水平取得示范性成果。深化农村公路管理养护体制改革,农村公路列养率100%,每年大中修及预防性养护里程达到总量的7%以上,消除主干路的简易铺装路面,整体技术状况优良中等路率达到88%以上。
3.构建干支相连内河水运网。完善提升京杭运河、小清河、新万福河等“一纵两横、三干多支”航道网,扩大航道通达范围,提升标准等级。重点推进京杭运河主航道“三改二”提升工程、湖西航道下级湖段改造工程、小清河复航工程、大清河航道工程、京杭运河微山三线船闸工程等公用基础设施项目。力争规划建设新万福河复航二期工程、湖西航道上级湖段改造升级和郓城新河等项目,推进京杭运河黄河以北段、绣针河航道前期研究,适时开展黄河适宜航段通航研究。有序实施济宁港、枣庄港、泰安港、菏泽港及小清河沿线港口泊位和集疏运体系规划建设。加强内河高等级航道养护。到2025年,内河三级及以上高等级航道里程达到500公里,养护里程占比达到98%。
4.服务三大经济圈一体化发展。推动“济南青岛两核辐射,临枣济菏一带相连”经济圈一体化交通网建设,提高城际、城市通达时效。强化各经济圈节点城市连接,加速高速(城际)铁路环射组网、高速公路扩容加密、城市轨道交通和市域铁路融合发展,加快城际高品质快速路升级改造,优化公路与城市道路的顺畅衔接,推动经济圈交通基础设施互联互通和共建共享。
(1)省会交通圈。以济南为中心,完善济南—德州、济南—滨州(东营)、济南—淄博、济南—莱芜、济南—泰安、济南—聊城六条放射状通道和德州—滨州—淄博—莱芜—泰安—聊城—德州环形通道,加快构建“环米字形”综合交通运输主骨架,打造省会半小时交通圈。积极对接雄安新区、京津冀协同发展,支持齐州黄河大桥等经济圈内重点项目建设,畅通济南新旧动能转换起步区内通外联主通道,支撑打造黄河流域生态保护和高质量发展先行区。
(2)胶东交通圈。以青岛为核心,完善青岛—日照、青岛—潍坊、青岛—烟台、青岛—威海四条放射状通道和日照—潍坊—烟台—威海半环形通道,加快构建“扇形”综合交通运输主骨架,打造胶东1小时交通圈。充分发挥胶东经济圈出海口的区位优势和青岛国际性综合交通枢纽城市功能,强化与日韩、欧亚之间联系,支撑打造全国重要的航运中心和海洋经济发展示范区。
(3)鲁南交通圈。强化临沂—枣庄—济宁—菏泽带状连接通道,加快构建“三字形”综合交通运输主骨架,打造鲁南1小时交通圈。依托商贸物流等产业发展,加强与中原城市群和长三角地区一体化连接,支撑打造鲁南地区转型发展新高地。
加强三大交通圈间干线通道衔接,着力加快城际铁路和高速公路建设。推进潍坊至邹城至济宁至商丘高速公路规划建设,加强胶东与鲁南经济圈交通连接;加快济南至微山高速公路建设,强化省会与鲁南经济圈交通连接;推进聊城至泰安至莱芜至京沪高铁辅助通道城际铁路和济南至潍坊高速公路规划建设,增强省会与胶东经济圈交通连接。
(三)建设“1+2+4+4+N”综合交通大枢纽。建设山东半岛世界级港口群,打造和培育青岛、济南2个国际性综合交通枢纽城市,打造和培育烟台、潍坊、临沂、菏泽4个全国性综合交通枢纽城市,打造和培育济南机场、青岛机场、烟台机场、临沂机场4个枢纽机场,加快建设一批综合交通枢纽设施,构建多层次、一体化的“1+2+4+4+N”综合交通枢纽体系。
1.建设山东半岛世界级港口群。建设世界一流海洋港口,加快推进以青岛港为龙头,日照港、烟台港为两翼,潍坊港、威海港、东营港、滨州港为补充的山东半岛世界级港口群建设。优化港口功能和布局,推进沿海港口岸线资源统一规划、突出特色、高效开发,打造国际航运服务基地、大宗商品储运交易加工基地,推动从装卸港向枢纽港、贸易港和金融港升级。到2025年,沿海港口泊位达到627个,其中万吨级以上泊位达到360个;吞吐量达到18亿吨,其中集装箱4000万标箱。
(1)加强主要港口新港区建设。加快老港区功能调整和升级改造,重点建设原油、液化天然气(LNG)、集装箱等大型化、专业化泊位,完善深水航道、防波堤等港口公用基础设施。加快实施青岛港前湾港区泛亚码头、集装箱泊位改造,青岛港董家口港区华能码头二期、大唐码头二期、港投万邦矿石码头、12万吨级油品泊位、原油码头三期、LNG项目三期工程码头,日照港大型铁矿石接卸码头、日照钢铁精品基地配套码头,日照港岚山港区南区30万吨级原油码头三期,烟台港西港区30万吨级原油码头二期,龙口港区南山LNG码头,蓬莱东港区扩建工程,以及日照港岚山港区北作业区南港池航道、深水航道二期,烟台港西港区西侧防波堤等公用基础设施项目。提前谋划青岛港董家口港区集装箱码头前期工作。服务全省重大产业布局,推进烟台港龙口港区裕龙岛项目配套码头建设。
(2)提升地区性重要港口供给能力。推进滨州港、东营港、潍坊港、威海港错位联动发展。重点推动威海港二突堤集装箱泊位,东营港25万吨级原油泊位,潍坊港西港区海河联运枢纽等项目规划建设。实施威海港南海港区5万吨级、滨州港5万吨级、东营港东营港区10万吨级、潍坊港中港区东作业区集装箱泊位工程和5万吨级航道等项目。
(3)健全港口集疏运体系。加快青岛港董家口港区、日照港、潍坊港等进港铁路、疏港公路建设。加强沿海港口与油气管网衔接,提高原油、成品油管输比例,有序推进LNG接收站配套码头建设,增加天然气供应能力。
2.优化综合交通枢纽城市功能。加快推进青岛国际性综合交通枢纽城市建设,努力培育济南国际性综合交通枢纽城市。拓展海陆空多元化交通网络,提升全球资源配置能力,增强枢纽国际门户功能。建设和培育烟台、潍坊、临沂、菏泽全国性综合交通枢纽城市。积极建设地区性综合交通枢纽城市,支持发展成为全国性综合交通枢纽城市。优化客货中转设施、集疏运网络及场站间快速连接系统,增强枢纽衔接转运能力。强化综合交通枢纽城市之间功能互补、设施联通、协同运行。
3.打造以枢纽机场为骨干的现代化机场群。
(1)运输机场。坚持新建迁建与扩容增效并重,加快形成层次明晰、布局合理、功能完善的现代化运输机场群。支持济南机场和青岛机场打造国际枢纽机场、烟台机场打造区域枢纽机场,积极培育临沂机场打造区域枢纽机场,加快推进支线机场规划建设。新建枣庄、聊城机场,迁建济宁、潍坊、威海机场,实施济南遥墙国际机场二期、烟台蓬莱国际机场二期、临沂启阳机场航站楼改扩建。力争实施日照山字河机场改扩建项目,开展菏泽牡丹机场二期工程前期论证。研究布局滨州、淄博、泰安机场。以济南、青岛机场为引领,打造“平安、绿色、智慧、人文”四型机场。到2025年,运输机场总数达到12个,100公里县级行政单元覆盖率达到95%。
(2)通用机场。着力加快通用机场规划建设,打造全省覆盖、协同高效、服务优质的通用机场群,实现通用机场建设发展走在全国前列。探索建立通用航空运营管理新机制,建设通用航空飞行服务保障体系。支持在枢纽机场周边建设通用机场,疏解枢纽运输机场非核心业务;鼓励支线机场增设通用航空设施,提供通用航空服务。加快济南商河、青岛即墨、临沂费县、临沭蛟龙通用机场建设。推进建设济宁梁山、德州庆云、枣庄滨湖、泰安仪阳、威海荣成、泰安阳家泉、日照五莲、烟台长岛、潍坊青州、济南高新、泰安莲花山、日照莒县、济南章丘、青岛莱西等通用机场,实施莱芜雪野通用机场改扩建和烟台蓬莱通用机场迁建工程。到2025年,全省通用机场达到30个。
4.加快综合客货运枢纽建设。
(1)依托机场、港口和铁路客运站,加快建设综合客运枢纽,推进客运“零距离换乘”。优化整合综合客运枢纽交通设施、共享服务功能空间,推动不同运输方式站场集中布局、立体或同台换乘。提升完善青岛国际机场、济南东站等既有综合客运枢纽功能。加快建设济南机场、烟台南站、潍坊北站、菏泽东站、聊城西站等一批现代化综合客运枢纽。到2025年,全省综合客运枢纽达到25个。
(2)依托沿海沿河重点港口、多式联运枢纽和重点空港等节点,加快推进货运“无缝衔接”。优先利用现有港口、铁路货运枢纽、公路货运站和物流园区等设施,实施铁路进港入园和联运换装设施升级改造工程,建设具有多式联运示范作用和公共服务属性的综合货运枢纽。支持具备条件的高铁站进行适货改造。到2025年,全省综合货运枢纽达到40个。
5.大力发展枢纽经济。发挥济南、青岛、临沂等枢纽城市商贸服务功能,推进枢纽与城市经济产业、商业商贸融合联动发展,带动关联产业集群发展壮大,推动发展各种要素大聚集、大流通、大交易的枢纽经济。推动枢纽地上、地下、周边空间综合利用,融合交通与商业、商务、会展、休闲等功能,打造依托综合交通枢纽的城市综合体。依托青岛港、烟台港、青岛国际机场、济南国际机场等枢纽港站,带动临港经济、临空经济、高铁经济等产业集聚区发展。支持打造特色航空小镇。
三、构建两个“123”运输网,全面提升高质高效的运输服务能力
持续增加高品质、快速化运输服务供给,初步建成“123”客运通达网(省会、胶东、鲁南三大经济圈内1小时通达、省内各地2小时通达、与全国主要城市3小时通达)和“123”物流网(省内1天送达、国内2天送达、国际主要城市3天送达)。
(一)提升客运服务品质。
1.提供更具竞争力的国际运输服务。完善济南、青岛、烟台枢纽机场功能,提升威海、临沂等支线机场能力,加密日韩、拓展欧美国际直航航线,探索开通至“一带一路”沿线国家直达航线,提高与国际重要地区航空通达时效,打造通达全球主要城市的航空服务网络。提高中韩国际运输服务品质。到2025年,全省国际航空航线达到120条,其中洲际直航航线达到20条以上。
2.提供快速直达的省际运输服务。加大国内航线开辟和航班密度,打造便捷直达国内主要枢纽城市的空中快线,完善通达重点经济城市和旅游城市的支线航空服务网络。进一步扩充高铁运能,提高省内县级节点高铁站点覆盖率。提升烟台港、威海港、东营港客运服务水平。到2025年,国内民航航线增至670条,覆盖城市达到150个,过夜飞机架次增长50%,枢纽机场中转率达到15%以上。
3.提供便捷高效的城际运输服务。加快构建城际铁路快速客运网络,通过增加既有列车停站、增加重要客流集散地停站频率、增加开行列车等措施优化客运组织。推进城际、市域铁路公交化运营。推进道路客运转型,大力发展定制客运,实现与城际铁路客运错位互补发展。大力培育通用航空网络,支持开展公务机飞行基地试点。到2025年,高铁和城际铁路客运实现设区市全覆盖,基本实现相邻设区市通达时间不超过1小时。
4.发展更具吸引力的城市交通。全面推进和深入实施公共交通优先发展战略,持续推行以公共交通为主导的绿色出行方式。根据人口规模和城市特点,完善不同层级的城市公共交通网络,中心城区公交站点500米覆盖率保持100%。推动大站快车、社区公交、通勤班车、定制公交等特色公共交通服务发展,深化济南、青岛、枣庄、烟台、潍坊、威海等6个国家公交都市建设。提升机场、高铁等枢纽站场公共交通快速通达水平。推进出租汽车行业改革,进一步规范网约车市场。
5.促进高效联程客运发展。优化各类客运班线运力与时刻安排,推动旅客联程运输发展。完善综合客运枢纽行李直挂、票务服务等设施,提供全程电子化服务。进一步整合售票资源和购票渠道,推动实现“一站购票、无缝换乘、一票(证)通行”。探索试点“道路铁路一票制+高铁无轨站”模式,打造联程客运品牌。积极开展“铁巴通”“空巴通”“水巴通”等运输服务,鼓励设立城市候机楼。积极探索优化安检流程,推动跨方式安检互认。
(二)提升货运服务效能。
1.建设东北亚国际航运枢纽。发展高端航运服务,依托物流规模优势,打造油品、矿石等大宗商品东北亚集散基地和国际交易中心,建设中国北方生活消费品分拨中心,搭建集大宗商品交易、船舶交易、船运保险、船舶融资、资金结算、航运信息等功能于一体的现代综合航运服务体系。持续完善“一带一路”青岛航运指数体系建设,提升发布效率和质量,放大指数服务功能。增强青岛、烟台、威海港面向日韩的门户功能,扩大中韩陆海联运甩挂运输规模,推进中韩陆海联运第二阶段整车运输实施,探索中日韩多式联运通道建设。积极推动山东港口新增国际海运航线,打造日韩、东南亚、中东、印巴、欧美优势航线组群。积极参与开拓“冰上丝绸之路”国际运输海运航线,构建具有战略意义的运输通道。到2025年,集装箱中转比例达到18%,外贸航线数量达到278条。
2.强化铁路货运服务能力。加快发展集装箱多式联运、商品汽车运输、冷链物流等专业物流,开行满足不同货运运输需求的特色铁路班列服务,不断提高铁路物流市场占有率。建立沿海港口与“齐鲁号”欧亚班列合作联动机制,统筹推动中亚、中欧班列扩量增效,加快培育济南、青岛、临沂班列集结中心。加快发展高铁快运及电商快递班列。积极发展海铁联运,打造青岛港海铁联运综合改革试验区。
3.完善航空货运服务网络。加快国际航空货运能力建设,满足跨境电商、快递和生鲜冷链等业务需求,高水平规划建设航空货运设施。以服务高端产业发展为目标,构建面向日韩和东南亚、辐射“一带一路”沿线国家、连通美澳等发达国家的国际航空货运网络。在稳定运营现有航线基础上,增开或加密国际全货机航线。顺应电子商务发展新需求,适时开辟全货机跨境货运专线。
4.推广先进运输组织方式。深入实施国家级、省级多式联运示范工程,支持企业在集疏运体系建设、联运设施设备研发、标准规范制定等方面先行先试,开展多式联运“一单制”改革试点,打造多式联运山东样板。积极推广甩挂运输、冷链运输、网络货运、内河集装箱等运输组织方式。支持盘活现有高速公路闲置用地推动物流开发,鼓励新建高速公路、服务区、收费站毗邻区域实施物流仓储功能开发。拓展济南、淄博、济宁、临沂、枣庄等内陆无水港物流功能,在上合国际物流基地、铁路多式联运枢纽以及区域中转分拨中心等建立50个以上内陆无水港。到2025年,沿海港口集装箱铁路疏港比例达到8%,多式联运货运量年均增速超过10%。
(三)提升运输装备水平。大力推广新能源和清洁能源客车在城市公交和出租车领域使用,发展安全性高、实用性强、经济性好的乡村客车。壮大山东海运实力,发展独具山东特色的高质量、大型化、专业化运输船队,推进河海直达船型研发应用。引导客运船舶向旅游化、舒适化方向发展。加快发展多式联运成套装备,提高换装效率,推进标准集装箱在铁路运输中的广泛应用,发展厢式运输、轻量化挂车和汽车列车,推广适用于城市配送的灵活机动、绿色环保的运输车辆。
(四)推进行业融合发展。
1.推动交通与旅游融合。加快推进机场、火车站、港口与景区之间的无缝对接,实现5A级景区、国家级旅游度假区所在市通高铁或轨道交通,打通3A级以上景区与高铁、高速公路出口连接线。深化交通运输与旅游高效融合,打造青岛、烟台邮轮始发港及日照、威海停靠港。建设“仙境海岸”“泰岳胜景”“中华文化枢轴”以及国家文化公园等一批旅游景观公路。鼓励内河适宜河段实施绿化美化、客运服务等综合配套工程,打造具有运河特色的旅游航道。支持通用机场开展低空飞行旅游,因地制宜推动旅游专列、自驾车房车营地建设。打造运游融合精品站点,推动在汽车站、机场、火车站、高速公路服务区等建设旅游集散中心。鼓励企业开展特色旅游客运,开通机场、火车站至主要景区景点的旅游专线,进一步丰富旅游包车、住宿、餐饮、娱乐等延伸服务。
2.推动交通与产业融合。“交通+物流”,推动交通运输与生产制造、流通环节资源整合,支持建设与产业布局、消费格局相适应的大宗物资、集装箱物流网络,重点强化大容量、低成本、高效率物流骨干通道建设。鼓励物流组织模式与业态创新,支持商业、仓储、运输、电商、快递、供销等物流资源共享。鼓励物流企业参与全球供应链重构与升级,依托综合交通枢纽城市建设全球供应链服务中心。“交通+制造业”,支持交通装备制造业延伸服务链条,促进现代装备在交通运输领域应用,强化交通运输与现代装备制造业的相互支撑。“交通+农业”,支持城乡客运与供销、邮政快递、物流等功能整合,推动城乡物流配送网络向农村延伸。构建适应新形势的务农出行运输服务体系,鼓励大型农场、企业发展通勤班车,在农忙时节统筹运力运能,发送定线包车、定制班车,最大限度解决群众出行难问题。
3.推动港产城融合。积极支持港口作业区疏港通道、港口物流园区、临港工业区与城市航运服务集聚区、城市生态廊道等功能区统筹布局。有序实施青岛港老港区、日照港石臼港区、烟台港芝罘湾港区等老港区改造升级,支持打造青岛邮轮港城、董家口港区产城园融合示范工程,支持日照港岚山港区精品钢基地配套码头、烟台港裕龙岛炼化一体化配套交通项目,促进临港产业增值增效。
4.推动交通与邮政融合。做好交通运输与邮政有机衔接,支持在铁路、机场、城市轨道等交通站场建设邮政快递专用处理场所、运输通道、装卸设施。支持发展航空寄递,以济南、青岛枢纽机场为核心,优化国际快递航空网络布局。鼓励企业提升高铁快递运输比例。
(五)完善便民利民配套服务。积极培育适应市场需求的“连锁经营”汽车快修服务,完善维修救援网络和汽车维修电子健康档案系统建设。健全驾培机构培训质量考核和监督机制,实现全省驾校“计时培训计时收费、先培训后付费”服务模式全覆盖,继续试点应用机器人教练部分替代人工教练开展驾驶培训教学。打造“司机之家”网络,不断提升运营服务水平。加强路域环境整治,完善服务区、停车区等服务功能,营造畅安舒美的运输服务环境。推动游艇、水上巴士和岛际高速客运发展,提升水上旅游客运服务水平。进一步完善陆岛交通设施,改善近海岛屿、内河涉渡地区群众出行条件。积极引导黄河及其他内河沿线浮桥渡运健康发展,形成更加普惠多样的便民通行服务。
四、完善“四个体系”,加快行业治理体系和治理能力现代化建设
深入贯彻党中央、国务院决策部署,按照省委、省政府总体要求,全面推进行业治理体系和治理能力现代化,着力固根基、扬优势、补短板、强弱项,完善跨领域、网络化、全流程的交通运输现代治理模式,提升系统治理、依法治理、综合治理、源头治理水平,加快完善安全应急保障、科技创新、绿色交通、行业管理“四个体系”,推动形成全社会共建共治共享的交通运输治理格局,为加快交通强省建设提供有力支撑。
(一)完善安全应急保障体系。
1.落实安全生产责任。
(1)践行安全发展理念。推动各级各部门以习近平总书记关于安全生产重要论述武装头脑、指导实践、推动工作。认真贯彻落实《中华人民共和国安全生产法》,坚持“党政同责、一岗双责、齐抓共管、失职追责”,落实“管行业必须管安全、管业务必须管安全、管生产经营必须管安全”要求,制定完善安全生产权责清单,厘清安全生产监督管理工作职责和边界,规范履职行为。
(2)压实企业安全生产主体责任。督促企业健全完善全员安全生产责任制,明确企业主要负责人、分管负责人、管理人员和班组、岗位安全责任。推动企业主要负责人开展安全生产承诺,严格履行安全生产第一责任人法定责任,并按规定配备安全总监。指导企业开展安全生产标准化建设,健全安全生产制度,实现责任、管理、投入、培训和应急救援“五到位”。督促企业按规定提取使用安全生产费用,大力推进安全生产责任保险。建立健全企业和从业人员安全生产责任制考核和奖惩机制,将考核结果作为从业人员奖惩、职务调整、收入分配等重要依据。充分发挥国有企业安全生产示范带头作用,督促落实属地监管责任。重点领域监管企业主要负责人全面落实安全生产承诺,在港口危险化学品装卸仓储、危险化学品运输、交通工程建设等重点领域全面推行安全生产责任保险。
(3)强化行业监管责任落实。严格执行安全生产警示、督办、约谈等制度,全面建成省、市、县三级安全生产监管评价体系,督促指导市、县行业主管部门落实属地监管责任。制定年度安全生产监督检查计划,采用督导检查、“双随机、一公开”、明察暗访、第三方查隐患等多种方式加强行业监管,明确重点监管对象,实施动态管理,严格落实奖惩措施。组织实施安全生产驻点监督,下沉一线强宣传、抓督导、送服务、促落实。建立健全与公安、应急管理、市场监管等多部门联合监管机制,细化落实事中事后监管措施,强化安全生产执法,协同形成监管合力。
(4)强化属地安全管理责任。认真落实省委、省政府《关于深入推进安全生产领域改革发展的实施意见》等有关规定,督促地方政府统筹发展和安全,加强对交通运输安全生产工作的组织领导,定期召开会议,分析研判交通运输安全生产形势,统筹协调解决重大问题,完善法规标准体系,健全安全监管协同机制,加大交通运输安全监管人员编制、工作经费、执法装备、应急物资储备等保障力度,落实属地安全管理责任,确保安全生产监管能力与交通运输发展任务相适应。
2.强化安全监管能力建设。
(1)完善安全生产信用监管机制。构建以安全生产信用为基础、以信息化为保障的新型安全生产监管体系。实施重点领域安全生产信用等级评价和其他领域“重点关注”制度,做好第三方服务机构安全生产信用等级评价管理,实现安全生产信用管理全覆盖。建立全省统一高效、资源共享的安全生产信用信息化平台,做好信用信息归集记录,依法依规开展失信惩戒。到2025年,形成覆盖全省、具有示范意义的“信用评价+安全监管”新模式。
(2)加强安全生产风险管控。摸排重点领域系统性、区域性、突发性安全生产风险,建立重大风险基础信息、防控责任、监测监控、防范措施、应急处置清单。加强风险动态监测预警,强化风险状态和发展趋势研判,落实管控责任和措施,有效防范“黑天鹅”“灰犀牛”事件。
(3)强化隐患排查治理。强化“隐患即事故”理念,深入开展安全生产专项整治三年行动,扎实开展安全生产大排查、大整治,动态完善问题隐患和制度措施两个清单。推动企业建立健全隐患排查治理制度,完善全流程闭环管理。严格实施重大事故隐患治理督办、整改销号。鼓励一线从业人员和交通参与者查找安全生产事故隐患,构筑隐患排查治理人民防线。
(4)提升从业人员安全技能。加强交通运输重点领域从业人员职业教育培训,开展道路运输、港口危险货物、城市轨道交通等领域职业技能竞赛。督促有关企业依法配备注册安全工程师。推进交通运输有关领域企业主要负责人、安全生产管理人员安全知识和管理能力考核,建立健全安全生产和应急专家库。引导规范第三方服务机构积极参与安全信用评价、隐患排查、调查研究等相关工作。
3.提升本质安全保障水平。
(1)加大安全保障投入。加大危桥危隧、碍航桥梁、老旧码头、渡口、航道等改造力度,完善农村公路安全警示标志、设施,加强铁路沿线交通基础设施和城市轨道交通保护区安全治理,提升轨道交通一体化安全保障能力。推动老旧营运车船更新、改造,推广安装智能视频监控报警、防碰撞和整车整船安全运行监管技术装备,推广应用港口、码头危险货物运输及储存设施等智能化安全设施设备,改善渡口渡船安全设施条件,提高运输工具及设施设备安全技术性能。
(2)推进安全科技创新。鼓励科研院校、企业、第三方机构等多方参与安全生产技术咨询服务。优化完善交通运输安全生产监管监察信息系统。积极推进高速公路等重要节点监控设施建设,建成高速公路视频云联网智慧监测和管控体系。持续开展“平安交通”创新案例征集工作,做好交通运输安全新做法新技术推广应用。
4.强化应急保障能力建设。
(1)提升应急指挥调度能力。加快应急指挥平台建设,建成全省综合交通运输调度和应急指挥系统,提高指挥调度、监测预警、视频会商、推演演练等保障能力。优化完善与气象、地震、公安、应急、消防救援、自然资源和国家海事等单位的跨部门协调联动机制,实现应急信息互联互通、应急资源共建共享,提升突发事件监测预警和应急处置的协调效率。
(2)加强应急保障队伍建设。制定交通基础设施抢修保通和应急运输保障队伍建设标准。建立政府统一规划、企业积极参与、救援给予补偿的交通运输应急队伍储备调用机制。依托交通运输骨干企业,结合交通战备保障力量,组建平急结合、快速高效的交通基础设施抢修保通队伍、内河水上搜救队伍和应急运输保障车队。
(3)完善应急物资储备体系。科学评估并持续改进应急物资储备体系,确保应急物资储备满足形势任务需要。重点针对重大自然灾害、公路交通阻断、水上溢油、水上搜救等突发事件,采用管理部门实物储备、协议企业合同储备等形式,科学确定应急物资储备规模和方式。建成国家区域性公路交通应急装备物资(山东)储备中心、省级内河水上交通应急保障物资库和区域性应急救援中心。
(4)强化应急推演演练。健全完善上下联动、横向协同的交通运输应急预案体系。开展常态化、情景式应急演练,完善突发事件响应和信息报送机制。立足重特大洪涝灾害、重特大地震灾害等典型情景,构建巨灾情景工作方案,开展交通运输应急任务与能力分析,制定完善应对措施,强化应急演练分析研判、总结评估,发挥演练成果对应急预案的检验完善、改进提升作用。
(二)完善科技创新体系。
1.加强智慧交通总体设计。开展全省智慧交通建设框架研究和政策措施研究,建立跨部门、跨行业交通数据资源汇聚共享和开放应用机制,推动交通信息化建设联合设计和协同运行。完善交通运输综合管理服务系统,全面提升交通信息网络安全体系,加强对决策支持、安全应急、指挥调度、监管执法、政务服务、节能环保等重点领域智慧化支撑。加强政企数据融合应用,充分发挥政府和交通运营企业资源整合优势,深度分析挖掘行业大数据资源,统筹推动综合交通运输大数据发展。
2.建设两个智慧化试点工程。按照新基建部署要求,推进交通运输信息化向数字化、网络化、智能化发展,推动“交通链”向“数据链”转变。加快以智能设施、车路协同、船岸协同等技术为特征的“智慧高速”“智慧港口”两个试点工程建设。开展交通强国“智慧高速公路系统工程研究及实践”试点,实施济青中线、京台高速泰安至枣庄段智慧高速公路项目,在路网感知、车路协同、信息化管服等方面实现新突破;利用滨莱高速原址保留路段,打造全国首个面向无人驾驶的智能网联高速公路封闭测试基地。完善国家干线公路视频监测网络,深化电子不停车收费系统(ETC)门架应用,推进高精度数字化基础设施地图和交通基础设施信息库建设,实现视频、气象、事件检测等信息云上汇聚、全省网联。开展交通强国智慧港口试点,实施自动化集装箱码头、传统码头智能化改造工程和智慧港口信息化建设,打造世界领先的新一代智慧港口。


3.推进三个领域智慧化升级。加快基础设施、公众出行、物流运输等三个领域的智慧化升级,推进交通新型融合基础设施、一体衔接的数字出行和多式联运的智慧物流三个网络建设。结合人工智能、人脸识别、车辆识别、建筑信息模型(BIM)等多项新型技术,建设智慧高铁站;以济南、青岛、烟台三大枢纽机场为依托,建设智慧管理、智慧引导、智慧安保的全方位智慧机场体系;依托京杭运河、小清河复航工程推进智慧港航规划建设,推进济宁港梁山港区铁水联运无人化港口示范工程。推动货运物流数字化发展,鼓励网络平台道路货运、车货匹配、智能航运等“互联网+货运物流”新模式发展;积极拓展北斗卫星定位系统在物流运输方面的应用;深入开发ETC在其他领域拓展应用。促进出行服务创新应用,鼓励各类市场主体培育“出行即服务(MaaS)”新模式,以数据衔接出行需求与服务资源。鼓励开展交通旅游服务大数据创新应用试点。加强道路客运电子客票推广应用,实现二级及以上公路客运站和定制客运线路电子客票全覆盖,实现“刷脸”进站乘车。加快城市智慧公交建设,推动智能网联与智慧交通融合发展,探索开展无人驾驶公交试验。
4.夯实创新发展基础。促进新技术、新材料、新工艺、新能源与交通运输融合发展,强化交通运输企业的科技创新主体地位和主导作用,加快项目、人才和技术等创新要素向企业集聚。以产学研结合为纽带,加快推进智慧交通重点实验室等科研平台建设,完善省交通运输行业科研平台体系,加快汇聚人、财、物等优质科研要素,实施一批高水平的交通技术创新项目。探索搭建科技成果转化平台,提供资料查询、成果发布、技术交易等公共信息服务,促进科技成果转化应用。健全地方交通运输标准体系,推动交通行业各类创新主体组建创新联盟,鼓励行业学会、协会、企业自主制定实施团体标准和企业标准。加大交通基础设施建养技术研发和应用力度,推广全厚式长寿命沥青路面技术成果应用,积极开展装配式桥梁施工、长寿命超高性能混凝土、新型装配式无砟轨道结构等技术研究应用,依托京杭运河、小清河等开展生态航道建养技术研发,重点突破高速公路智能化、“两客一危”营运车辆智能监管等关键技术,推动港口第五代移动通信技术(5G)基础设施建设。
(三)完善绿色交通体系。
1.推进结构性减排。逐步推动构建以电气化铁路、节能环保船舶为主的中长途货运系统,以低排放车、新能源车为主的短途货运系统。持续优化运输结构,推进大宗货物运输“公转铁、公转水”,到2025年,全省公路货运量占比较2020年下降3个百分点。倡导绿色出行,优先发展城市公共交通等低能耗交通方式。建设公路绿色服务区、绿色铁路站、绿色机场、生态航道及其他绿色交通廊道。
2.强化碳排放控制。推广应用高能效、低排放的交通运输装备,促进混合动力、纯电动、燃料电池汽车等新能源车辆的推广应用,积极推进新能源动力船舶发展。加快淘汰港口现有燃油设备,继续实施港作机械“油改气”“油改电”,打造国际领先的港口流动机械电气化示范工程。配合推进加气站、加氢站、标准化充换电站(桩)等公共设施建设。加快氢能源在交通行业的推广应用,支持青岛港建设“中国氢港”。努力打造“碳达峰、碳中和”绿色示范港。到2025年,全省营运车辆、船舶单位运输周转量CO2排放较2020年分别下降4%和3.5%以上;除应急救援车辆外,新增和更新公交车辆新能源占比100%,新增和更新出租车清洁能源及新能源占比80%。
3.加强营运车船污染治理。加强交通运输噪音、粉尘、油污、危化品、固体废物等污染防治。严格控制港口和船舶污染排放,完善船舶污染物接收设备,机动船舶配备污染物收集、存储设备。严格按照内河航道等级通航,防止超标准大吨位船只拖底通行。依法报废超过使用年限的船舶,鼓励内河航运船舶LNG、氢能、电能等清洁能源应用,减少运输过程污染物排放。加大沿海、内河主要港口和大型机场污染防治力度,推进岸电使用常态化。继续实施内河船型标准化,推进400总吨以上内河船舶加装生活污水监控设备。着力加强跨越及邻近黄河干支流、小清河、南水北调输水渠道、水源保护区、水产种植资源保护区等敏感水体的桥面、路面径流收集与处置、危化品车辆通行管理和危险风险防范,在上述敏感区设置醒目的交通警示标志、防撞设施及事故导流槽、收集槽等应急防护设施。
4.促进资源节约集约利用。统筹集约利用综合运输通道线位、桥位、土地、岸线等资源,打造复合型基础设施走廊。强化生态选线选址和生态保护设计,避让耕地、林地、湿地等具有重要生态功能的国土空间。推广使用废旧材料再生利用的新材料、新工艺、新设备,提高资源再利用水平。
(四)完善行业管理体系。
1.健全法治体系。
(1)健全交通运输法规政策体系。在治理超限超载运输和小清河航运管理方面推动出台地方性法规或政府规章,加快推进《山东省高速公路条例》《山东省道路运输条例》《山东省港口条例》等修订工作,在全省交通运输行业开展第八个五年法治宣传教育。建立健全交通高质量发展政策体系,就加强综合交通运输体系建设、促进市域铁路发展等制定相关措施。
(2)提升综合行政执法规范化水平。全面落实行政执法“三项制度”,规范自由裁量权,完善执法程序,改进执法方式。规范执法行为,开展“规范执法、提升形象”综合行政执法队伍素质能力提升行动。建立健全跨部门跨区域联合执法协作机制,完善联席会议、案件移送、信息共享制度,形成执法监管合力。
2.完善行政管理体系。
(1)深化体制机制改革。完成“综合交通运输体制机制改革”交通强国试点任务,优化完善机构职能,深入推进交通运输综合执法改革。持续探索交通运输主管部门对重点交通运输企业履行业务指导和监管职能的新模式,完善行业指导监管机制,构建事权清晰、有机衔接、政令畅通、协同高效的一体化综合交通运输体制机制。

(2)深化“放管服”改革。进一步优化营商环境,打造市场开放、灵活高效的多元化交通运输建设运营体系。优化事前监管,全面推广告知承诺制。细化事中监管,开展信用评价,实施差异化、精准化监管。强化事后监管,依法依规实施守信激励和失信惩戒。转变“重审批、轻监管”观念,运用法治思维和法治方式履行监管职能、落实监管责任、健全监管规则、创新监管方式,构建以“双随机、一公开”监管为基本手段、以重点监管为补充、以信息化监管为支撑、以信用监管为基础的新型监管体系,形成市场自律、政府监管、社会监督互为支撑的协同监管格局,打造市场化、法治化、国际化交通运输营商环境。
3.完善社会协同共治体系。扩大社会参与,建立健全公众参与交通运输治理的制度机制,畅通公众参与渠道,拓宽政务公开领域和范围,交通规划、指导意见等重大决策应全面征集社会公众意见,并公开决策成果。鼓励行业协会等社会组织积极参与行业治理。健全行业矛盾纠纷预防化解机制。畅通和规范行业特殊群体诉求表达、利益协调、权益保障通道,及时化解行业矛盾纠纷。完善行政调解和信访工作机制,提高行政复议公信力和应诉水平。构建以信用为基础的新型监管机制。深入推进“信用交通省”建设,构建统一的行业信用信息数据大平台,加强各业务领域信用数据的互联共享。全面深化信用信息归集、共享、公开、应用等制度建设,加快出台行业综合信用等级评价办法。建立跨地区、跨领域、跨部门的交通运输信用信息共享模式。到2025年,实现全省交通运输信用信息90%以上归集,归集信息100%覆盖行业重点领域;交通运输行业保持较高群众满意度。
4.加强人才队伍建设。建立山东交通运输高端智库,完善专家工作体系。培养、引进行业战略科技人才、科技领军人才、青年科技人才和创新团队。加强交通职业院校、技工院校建设,打造优势学科,提高办学质量,培养壮大一线专业技术技能人才队伍。加强政治理论培训和专业能力培养,打造一支高素质专业化干部队伍。
5.加强精神文明建设。坚持物质文明和精神文明“两手抓”,弘扬新时代交通精神,培树新时代交通运输行业重大典型。持续开展“百佳文明窗口”、感动交通年度人物和行业“最美”系列推选活动。加强行业文化建设,努力打造在全国交通运输系统具有一定影响力的行业文化品牌。围绕“十四五”时期我省交通运输领域的重大规划、重大项目以及典型经验、创新做法,加强宣传报道,多渠道、多形式讲好交通故事,塑造新时代山东交通运输新形象。
五、环境影响评价
(一)环境影响分析。规划坚持可持续发展理念,集约节约利用资源,充分考虑城镇布局、国土空间开发、生态环境保护等因素,深入落实《交通强国建设纲要》和《国家综合立体交通网规划纲要》,与《山东省国民经济和社会发展第十四个五年规划和2035年远景目标纲要》以及公路、铁路、水运、航空等相关规划充分衔接,符合全省国民经济和社会发展、交通强省建设等相关要求。但规划的实施过程不可避免地会对部分区域生态环境产生影响,主要体现在资源利用、生态影响、污染排放和气候变化等方面。规划中交通基础设施的建设,需占用一定数量的土地和消耗大量的物资资源;项目施工过程中会对山体、植被以及水域等产生一定的破坏;各类运输装备运营和服务系统运行将产生废气、污水、噪声和固体废物等污染物。综合交通运输活动将消耗大量的能源,产生一定规模碳排放,影响气候变化。要严格执行规划和建设项目环境影响评价制度,落实“三线一单”要求,加强交通基础设施节能环保和风险防控能力。严格执行排放标准,推广新能源、节能环保运输装备的应用,提高交通体系信息化、智慧化水平,确保规划实施产生的不利环境影响总体可控。
(二)预防和减缓不良环境影响的措施。
1.遵守环境保护法律法规。严格执行《中华人民共和国环境保护法》《中华人民共和国环境影响评价法》《中华人民共和国土地管理法》《中华人民共和国水土保持法》《中华人民共和国水污染防治法》《规划环境影响评价条例》《中华人民共和国自然保护区条例》《建设项目环境保护管理条例》等法律法规。
2.强化环境保护制度。严格执行“三线一单”制度和环境保护“三同时”制度、水土保持“三同时”制度,积极倡导生态选线、环保设计,合理利用生态工程技术,做好水土保持等生态修复工作。
3.做好污染物排放控制。积极采用综合措施,对交通建设及运营产生的污染进行有效防治,改善沿线声环境和振动环境质量,严格控制废气、污水和固体污染物排放。
4.完善监管保障体系。各职能部门应提前介入,为项目勘察设计等前期工作提供政策咨询和实施保障,建立完善监管保障体系,加强建设项目后期管理力度,强化验收环节管理,做好规划项目施工、运行阶段的环境监管。
5.重视环境风险防范。强化环境风险防范体系,完善环境风险事故预防和应急处置机制,落实环境风险防范的主体责任,制定环境污染事故应急预案。
六、保障措施
(一)加强党的领导。坚持和加强党的全面领导,增强“四个意识”,坚定“四个自信”,做到“两个维护”,始终把党的领导贯穿到加快建设交通强省全过程。充分发挥各级党组织在推进全省综合交通运输规划实施中的作用,激励干部担当作为,全面调动干部干事创业的积极性、主动性和创造性。加强基层党组织建设,引导广大党员发挥先锋模范作用,让党旗在基层一线高高飘扬,为实现新时代交通运输高质量发展目标任务提供坚强的组织保证。
(二)加强组织协调。健全综合交通运输发展规划推进体系。省交通运输主管部门牵头实施,省发展改革、科技、工业和信息化、司法、财政、自然资源、生态环境、住房城乡建设、文化和旅游、应急等部门根据职责分工负责。发挥综合交通运输工作领导小组及重点工程、铁路、民航建设工作专项小组等各议事协调机构作用,加强协调督导联动,形成工作合力,整体推进全省综合交通运输发展。
(三)抓好项目实施。加快推进具备立项和建设条件的项目,按年度分解目标任务,细化落实重点任务,完善监督考核机制,加强规划实施事中事后监管和动态监测分析,确保各项目标任务有序推进。加强与国家部委的汇报与衔接,力争更多项目纳入上位规划,交通运输、发展改革、财政、自然资源、生态环境等相关部门加强协调,为项目尽快实施创造良好条件。按照“完成一批、开工一批、研究一批、储备一批”的思路,加快推进前期工作,做好项目储备。
(四)强化要素保障。加强资金保障,拓宽资金筹措渠道,研究财政支持政策,建立多元化投融资机制。推动发行基础设施建设长期债券,研究统筹交通专项资金和长期债券使用政策。积极拓展融资渠道,用好各类新型融资工具。加强与金融机构战略合作,研究开发政策性金融工具。支持市县发挥各级交通投融资公司作用,探索交通基础设施与沿线土地、资源、产业等一体化开发。鼓励采用建设养护总承包、政府和社会资本合作(PPP)、设计施工总承包等模式,吸引社会资本投入。加强用地、用海保障,依据国土空间规划,统筹安排重要通道、重大设施和重大项目用地、用海空间,依法依规加快项目用地审批工作,提升土地集约节约利用水平。加强生态保障,做好与“三线一单”的衔接,注重集约发展。加强法规、政策保障,做好政策储备。
抄送:省委各部门,省人大常委会办公厅,省政协办公厅,省监委,省法院,省检察院。各民主党派省委,省工商联。
山东省人民政府办公厅2021年7月16日印发
来源:山东省人民政府


评论