记者 |
编辑 | 陈菲遐
8月18日,“莆田高速交警微发布”通报称,对蔚来自动驾驶事件已开展调查,将依法做出责任认定。此前的8月12日下午2时,31岁的创业者、上善若水投资管理公司创始人林文钦驾驶蔚来ES8汽车启用自动驾驶功能(NOP领航状态)后,在沈海高速涵江段发生交通事故,不幸逝世。蔚来内部人士回应称:“NOP领航辅助不是自动驾驶,后续有调查结果会向外界同步信息。”
该事件发生后,蔚来股价接连出现调整,短短三个交易日内下挫10%。
究竟这个NOP是自动驾驶吗?目前自动驾驶发展的技术路径又有哪些?被埃隆马斯克炮轰的激光雷达会是未来趋势吗?
NOP VS 自动驾驶
事实上,车企为了商业利益,在宣传时将“辅助”驾驶与“自动”驾驶的概念进行混淆。当下车企所宣传的“无人驾驶”、“自动驾驶”,其实都是L2级别的自动辅助驾驶。根据SAE(美国汽车工程师学会)的分类,自动驾驶可以分为L0-L5级六个阶段。其中L0代表无自动辅助功能;L1-L2为驾驶辅助系统,驾驶员是车辆操作的主体;L3-L4为有条件的自动驾驶系统;只有到了L5才是真正的无人驾驶。

其中一个很重要的分界点,就是事故主要责任人究竟归于哪方。
L2及以下级别是自动驾驶的初级水平,需要人类监管的驾驶辅助系统。这个区间的自动驾驶技术不具备“全自动驾驶能力”,事故主要责任人始终是人类驾驶员;而一旦升级为L3和L4,则事故的责任方将变为车企。
即便是L2级别的辅助驾驶,也不是100%安全。当下,L2级别的自动驾驶辅助系统主要配备毫米波雷达以及视觉识别(摄像头),从而感知环境。目前蔚来和特斯拉的在售车型都采用的是“摄像头+毫米波雷达”的方案以实现辅助驾驶功能。其中,毫米波雷达对于前方完全静止的物体,有一定几率无法识别。而视觉识别是按照深度学习的逻辑来运行的,也永远无法达到100%的准确率。
此次发生事故的蔚来汽车正是与一辆正在收雪糕桶的高速公路养护车相撞,而这辆高速公路养护车应该正处在低速行驶或静止的状态,这是毫米波雷达识别的“盲区”。
一般来说,毫米波雷达分辨率较低,而路面指示牌、信号灯、照明设施等过多,一定程度上对雷达感知形成了干扰,工程师为了保证探测效果,牺牲了一部分安全性,通过算法设置,使雷达专注于探测移动的目标,而如果摄像头也没有及时捕捉到静止障碍物,则极易发生碰撞危险。
自动驾驶的技术路径之争
与“摄像头+毫米波雷达”这一技术路径相对应的,是激光雷达技术。
雷达的工作原理是用电磁波探测目标的电子设备。激光雷达,顾名思义就是以激光来探测目标的雷达。
从技术原理上来说,激光雷达的工作原理是采用激光发射器及光束扫描技术发射介于红外线与可见光之间的激光,通过测量激光信号的时间差及相位差描绘周围物体的三维点云图,从而获取精确距离、轮廓信息。作为一项强感知的技术,激光雷达基于较高的准确度具有明显的应用优势,能很好的补充原有车载GPS、摄像头等的不足,让智能汽车感知环境的能力更上一个层级。
但是激光雷达也有其自身的问题。根据锦锻研究院沿用的Michael Barnard 2016年7月写的一篇博客种的数据,数据衡量自动驾驶传感器的性能,总共有十个特征,分别是:近地探测、探测距离、分辨率、夜间工作能力、日间工作能力,雪/雾/雨工作能力、色彩对比度、探测速度、传感器大小、传感器成本。如果用5分作为满分,那激光雷达的只在夜间和日间工作能力这两项测试上做到了满分,其余包括色彩对比度、分辨率、探测距离等测试中得分均不及毫米波雷达。
此外,业内也有不少反对激光雷达的声音。特斯拉从一开始就坚持不用激光雷达。甚至特斯拉的CEO埃隆·马斯克在特斯拉自动驾驶开放日放言:“傻瓜才用激光雷达,任何依赖激光雷达的人都注定要失败。”也有人指出特斯拉不采用激光雷达技术的真正原因是高昂的成本。激光雷达成本高昂,动辄就是上千美元至上万美元不等,相比之下摄像头的硬件成本才几百美元,其中成本差距近乎十倍以上。也正是如此,激光雷达虽然具备明显的技术优势,但是很难量产大规模应用。
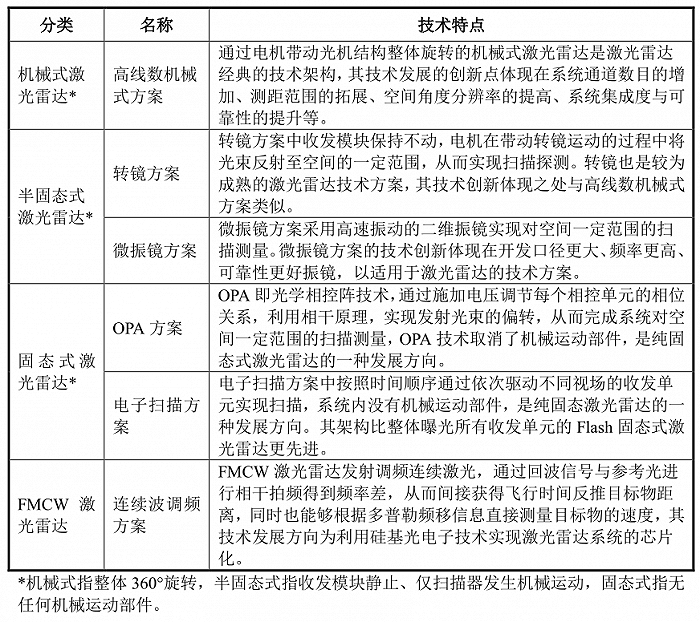
激光雷达也有技术路径之争。
目前美国有5家激光雷达上市公司,技术路线各有不同。Luminar采用1550nm和光纤激光器结合的方案,感知效果最好,尽管该方案被质疑难以通过车规,但它仍是市值最高的激光雷达公司。Luminar目前已经和上汽集团、沃尔沃、奥迪、小马智行等厂商达成合作。
Velodyne作为曾经的激光雷达霸主,仍以机械旋转式产品为主,并不被市场所看好。Ouster采用Flash方案,这与苹果的技术路线不谋而合,但Flash方案仍有探测距离短的缺点。Aeva采用了FMCW(调频连续波)的技术路线,该雷达相比传统脉冲式激光雷达有不少优势,如抗干扰能力强,高灵敏度和动态范围等,但该雷达所需的线性调频激光器仍具有不小的技术难度。Innoviz采用的是MEMS技术路线,该方案在技术指标上与Luminar相比仍有一定差距。
在A股,也有多家上市公司涉及车载激光雷达。
巨星科技(002444.SZ)在2020年公告称,控股子公司杭州欧镭激光技术有限公司取得来自美国某公司的1000台小型激光雷达的订单,订单金额不超过100万美元。
万集科技(300552.SZ)则在2021年半年报中表示,公司激光雷达产品涵盖交通用激光雷达、工业制造、商用服务机器人用激光雷达和面向多维感知多线激光雷达等多系列产品、其中,公司车载激光雷达目前已有8线、16线、32线等多款激光雷达产品,128线激光雷达已完成原理样机开发,其中8线、16线已通过车规测试。
涉及激光雷达相关零部件的A股公司更多。华测导航在近期调研中表示,公司基于高精度GNSS+激光雷达技术,开发了激光雷达等数据采集终端,可广泛用于自动驾驶高精度地图数据获取。
永新光学(603297.SH)则在2020年报中表示,公司积极把握激光雷达车载应用的行业机遇,开发多款应用于机械旋转式、半固态式、固态式车载激光雷达光学镜头及光学元器件,与禾赛、Innoviz 等国内外多家激光雷达方案商建立合作,并已进入麦格纳的指定产品供应商名单。
腾景科技(688195.SH)的工作人员表示,公司光学产品可用于激光雷达,目前正在与禾赛科技等客户进行测试。
光库科技(300620.SZ)则在年报中表示,公司为国内外多家基于光纤激光器1550nm光源方案的激光雷达公司提供全系列高性能、低成本、高可靠性的光纤元器件,同时未来公司将以发射光源为基础寻求在激光雷达集成化模块领域的发展机会。



评论