文|MedTrend医趋势
今日(8月23日),国家组织高值医用耗材联合采购办公室发布《国家组织人工关节集中带量采购公告》(以下简称公告),洋洋洒洒共384页,为首次参加国采的关节类产品制定了超级细致、复杂的集采规则!
据不完全统计,本次国采有数十家企业入围(部分相互关联企业被视为同一组)。根据最高有效申报价估算,首年意向采购量规模约99亿元,占据国内骨科植入耗材市场容量接近30%!

产品加量!总需求超53.7万个
本次骨科关节产品,采购品种共四类,总计约53.7万个首年意向采购量,由联盟地区各医疗机构报送采购总需求的90%累加得出,超过支架国采的80%。
其中
髋关节产品系统分为三类,首年意向采购总量为共305542 个,包括
陶瓷-陶瓷类髋关节产品系统 126797 个
陶瓷-聚乙烯类髋关节产品系统 142757 个
合金-聚乙烯类髋关节产品系统 35988 个
膝关节产品系统首年意向采购总量为231976 个。(系统内产品细分、各企业意向采购量见下表)
产品限价:

采购周期:2 年,自中选结果实际执行日起计算;
递交资料:2021 年 9 月 14 日(周二)上午 9:00,现场公开申报信息。
爱康宜诚、捷迈邦美
分列髋关节、膝关节意向采购量榜首
本次入围的企业中,包括国产、外企、代理三类企业,需求量表现不一。
髋关节类产品中:
国产厂家爱康宜诚为“医疗机构最爱用产品NO.1”,意向采购量全场领先,三类产品均进入TOP 5意向采购量榜单,其中陶瓷-聚乙烯、合金-聚乙烯两类产品排名第一,髋关节产品共计需求量达45917个,根据最高有效申报价估算(下同),涉及市场规模接近8.4亿元;
北京威联德骨科(德国WaldemarLink等公司中国代理)意向采购量第二,三类产品均进入需求量前五,髋关节产品共计需求量为34424个,涉及市场规模接近6.3亿元;
外企中,捷迈邦美、强生领先,产品意向采购量各接近3万个;施乐辉次之,意向量接近1万个。
另外,国产厂家春立医疗、天津正天、威高意向量居于第二梯队,同样值得关注。
膝关节产品中:
前五名分别为捷迈邦美、爱康宜诚、强生、施乐辉、北京威联德骨科,共计需求量近14万个,涉及市场规模约26.77亿元。
伴随服务纳入报价,三种方式可保证中选
报价方面,医保局势要“锱铢必较”。
在每个竞价组中,企业按系统报价,具体包括产品系统内各部件价格(含产品系统配送费用+配套工具配送费用+配套工具使用费用)、伴随服务价格之和。并需要标明系统中每个部件的单价,额外的要求还包括:
同一部件产品在髋关节或膝关节不同产品系统类别和产品系统中价格应保持一致,
同一申报企业伴随服务价格应保持一致,
同一申报企业髋臼螺钉价格应保持一致,
同一申报企业髌骨假体价格应保持一致。


▲报价示例图
竞价单元(企业分组):
本次国采中,分为A组、B组两个竞价组,各为一个竞价单元分别竞价。简单来说,A组产品采购需求、企业供应能力、产品材质应优于B组。
有三种方式可以进入拟中选名单:
拟中选规则一:同一竞价单元内,按企业竞价比价价格由低到高排序,确定入围企业。入围企业的产品系统竞价比价价格不高于最高有效申报价。


入围企业的产品系统符合以下条件之一的,获得拟中选资格:
竞价比价价格 ≤ 同竞价单元最低产品系统竞价比价价格 1.5 倍的。
竞价比价价格 > 同竞价单元最低产品系统竞价比价价格 1.5 倍,但竞价比价价格 ≤ 本产品系统类别最高有效申报价 50% 的。

同一竞价单元最多入围企业数量
拟中选规则二:
申报企业未按拟中选规则一获得拟中选资格,同一个产品系统类别内,若 A 组竞价比价价格不高于 B 组最高拟中选企业竞价比价价格,且 A 组竞价比价价格不高于最高有效申报价的 50%,则 A 组竞价比价价格不高于 B 组最高拟中选企业竞价比价价格的相应申报企业拟中选。
拟中选规则三:
申报企业未按拟中选规则一获得拟中选资格,若陶瓷-陶瓷类髋关节产品系统类别企业竞价比价价格不高于陶瓷-聚乙烯类髋关节产品系统类别或合金-聚乙烯类髋关节产品系统类别最高拟中选企业竞价比价价格,且竞价比价价格不高于最高有效申报价的 50%,则不高于上述最高拟中选企业竞价比价价格的陶瓷-陶瓷类髋关节产品系统相应申报企业拟中选。
若陶瓷-聚乙烯类髋关节产品系统类别企业竞价比价价格不高于合金-聚乙烯类髋关节产品系统类别最高拟中选企业竞价比价价格,且竞价比价价格不高于最高有效申报价的 50%,则不高于上述最高拟中选企业竞价比价价格的陶瓷-聚乙烯类髋关节产品系统相应申报企业拟中选。
拟中选排名与企业排名规则相同。
分量规则:拟中标排名靠前,也就是降幅最有诚意的厂家最有可能收获最多的量。

附:首年意向采购量汇总表
















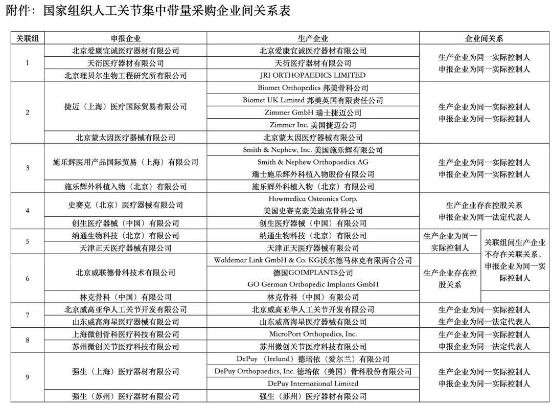
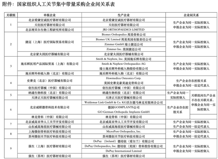
附:各企业间关系表



评论