文|雷达财经 张凯旌
编辑|深海
多益网络又有新瓜了。
近日,多益网络官方微博发布了一篇由董事长徐波“亲自书写”的文章,其中称公司前CEO唐忆鲁团伙涉嫌包庇纵容外挂,每年贪污广告费数亿元。“多益将不顾一切代价,誓死彻查唐忆鲁腐败案!”
此后,多益网络还在微博和公司官网贴出了最高价值1000万元的悬赏令,用以调查唐忆鲁等人存在的与公司广告、基建腐败受贿、职务侵占案的相关线索及证据。
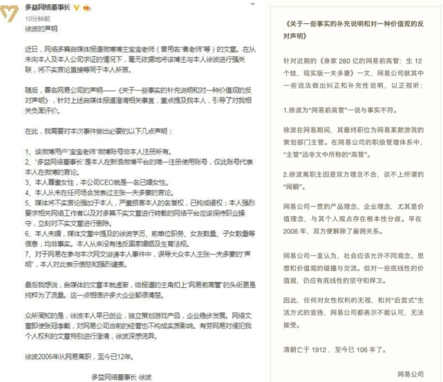
在此之前,徐波更为知名的事件是被曝长期招募年轻女性为自己生娃,已生12个娃。不过,徐波对此进行了辟谣。
徐波何许人也?其是一位游戏大佬,曾一手打造了爆款游戏《神武》,2020年的胡润百富榜上,徐波以260亿身家暂列第197位,而此时的他年仅43岁。过去的这些年,徐波为网友们贡献了不少茶余饭后的“谈资”,其多次通过强制员工给自己发红包、“自愿”降薪等手段测试员工忠诚度……

近年来,多益网络曾尝试登陆创业板,最终未能如愿。随后,公司谋求登陆港股,但面临营收依赖单一游戏、增长乏力等隐忧。
悬赏千万通缉创业老臣,公司门口立罪己碑
据官网介绍,此次卷入风波的多益网络,自称是“中国游戏十强”,八次登榜中国互联网企业百强,累计纳税逾13亿。
而被多益网络悬赏的唐忆鲁,则是公司资深元老。2006年,唐忆鲁跟着徐波从网易出走创立多益网络,彼时其任总经理助理一职,负责公司市场方面事务,这一年的她还不到25岁。

图注:徐波多年合作伙伴唐忆鲁
随着《梦想世界》、《神武》等知名IP系列游戏的推出,多益网络成长迅速,至2015年营收已达16.3亿元,而唐忆鲁也在这年当上了多益网络的董事兼总经理。
后来的招股书显示,2015年唐忆鲁年薪达87万,在公司的核心成员中仅次于徐波和副总经理郭伟。
近年来,唐忆鲁还曾以多益网络CEO的身份参加了多项重大会议,如在海南举办的2018中国游戏产业年会、2019博鳌亚洲论坛年会等,并出席了2020年宣传《神武4》的各项市场活动。
不过,在徐波的笔下,唐忆鲁的表现可谓是与外界的认知大相径庭。徐波称,最初不熟悉研发以外的事情,便将创业早期的市场人员唐忆鲁任命为市场负责人,后跟随徐波创业的核心人员亦不熟悉财务、市场、公关等,因此为方便财务、合同审批,才任唐忆鲁为CEO。
然而,唐忆鲁却在任职CEO期间,“处心积虑恶毒的笼络、外聘、培养其党羽,经常和其党羽偷偷违背多益网络的禁酒令而私下声色犬马场所聚会饮酒狂欢。其团伙在多益欺上瞒下为包庇故意造假的广告注册玩家外挂号,而纵容外挂,导致之前好几年几乎没有处理外挂。”
此外,徐波还表示,“多益每年数亿广告费被她们腐败侵吞,导致游戏花费了巨额广告费却几乎没有广告。”而唐忆鲁在腐败被发现的第二天就提出离职。
值得一提的是,徐波称,此次唐忆鲁腐败案查处结束后,董事长将在多益公司门口树立罪己碑,记录自己轻信小人的愚蠢过程。
而在多益旗下核心产品“神武”“梦想”系列游戏中,也将出现多益董事长罪己碑NPC,永久记录相关历史。该NPC允许玩家发表30字内的评论,唾骂多益董事长,相关唾骂供玩家浏览,只要不违反法律绝不删除。
多益网络还通过多个渠道公开征集腐败相关线索及证据,涉及高管除唐忆鲁,还有前行政主管马兴佳为核心的相关广告、公关、商务、行政及基建负责人。
针对唐忆鲁,多益设置了专项奖励:“举报者如果能提供关键证据使唐忆鲁个人被判刑5年及以上,奖励举报者人民币1000万元。”

为何董事长与CEO反目?
据报道,徐波文章中提及的游戏外挂指向的是《神武》这款游戏。《神武》是多益网络坐上游戏行业独角兽位置的王牌产品,2015-2017年,其收入占公司总营收的比例分别达到了 92.7%、92%、90.7%。
在徐波看来,懒惰和愚蠢是自己未能注意到“唐忆鲁搞阴谋”的主要原因,其还在微博中为此致歉。但在部分网友看来,事件并不像徐波描述得那么简单。
2019年来,《神武》的外挂愈发盛行,网络上一度流传“无脚本、不神武”的言论。甚至有神武玩家在社交媒体发帖称,脚本大行其道与官方“内鬼”的支持有关。
也因此,多益网络官方近期开始对外挂行为采取的“一刀切”行为,引起了众多玩家的争论。
有观点认为,此次外挂事件是徐波纵容的结果,现在游戏出问题了,所以徐波在找人“背锅”,而且徐波发出悬赏公告的同时,也就等于告诉相关人,在目前的时间节点,徐波对贪腐内容的判断只是猜测,并无实锤。
此外,多益网络指控唐忆鲁贪腐的第二天,还有网友在知乎中称,这是蓄谋已久、针对女生的一场清退。
“昨日下午,多益网络品牌公关部所有女性员工内网账号突然灰掉,无法正常工作。公关部13名女员工,除一名孕妇和一名休产假的员工外,其余11女员工被要求签离职申请书,并被没收公卡。”
对此,多益网络前员工许帆(化名)表达了相反的看法。“之前是CEO想要数据好看点,所以有意放纵,后来是徐波发现了这个问题,所以才严查的。”
许帆表示,官方一般不会纵容外挂和脚本,因为长远来说会降低游戏活跃玩家数,而之所以徐波一直被“蒙在鼓里”,是因为其近几年已经很少过问游戏业务具体的事。
社交平台中,另有用户匿名发帖称,在咨询现任多益网络员工后,得到的回复是,被辞退的女员工或受唐忆鲁牵连。
否认花钱雇多名女性生12个娃,近年来卷入多起争议事件
许帆所描述的情况,与徐波自述中“懒惰”的认知相近。
20年来,徐波从《大话西游online》客服团队的一员,逐渐蜕变为了盘踞在各大富豪榜中的精英,但近几年围绕徐波和多益网络展开的舆情事件,却让大众对该企业的价值观产生了质疑。与此同时,徐波与此前那个从网易跳出选择单干的少年,也早已产生了分别。
据报道,2002年,徐波用亲手记录的30多页游戏问题反馈、改进意见和软磨硬泡,换来了《大话西游online》的策划岗位。
从此,初中毕业的徐波便一步步迈入了人生巅峰。其所制作的《梦幻西游》,一度帮助网易成为了国内的“游戏一哥”。而在离开网易后,徐波也随即获得了金山的千万元投资,并成立了金山多益。
凭借着《梦想世界OL》、《神武》等多款产品的出色表现,徐波成功在2011年以8倍PE回购了金山系所持的股票,完成了多益网络的私有化。
2016年,多益网络还向证监会递交了拟在创业板上市的招股书,虽然后续上市折戟,但这并不影响徐波成为富甲一方的游戏大亨。
2017年,徐波在中国IT大佬身价排行榜上以285亿元的身家名列第九;2020年,其又以260亿身家登上了胡润百富榜。
不过从时间线上来看,徐波频繁因负面事件被广大网友关注,也是从近几年开始的。
2018年10月,一篇题为《身家280亿的网易前高管:生12个娃,现实版一夫多妻》的文章将徐波置于舆论的风口浪尖,而文中提到的内容更是令人叹为观止。
文章称,曾担任网易高管的徐波自赚钱以后,在微博上化名"宝宝老师"(曾用名"煮老师"),公开主张一夫多妻制。
作者提到,徐波的微博里常年征23岁以下的优质女性为自己生育,还曾因为炫自己的12个孩子上了热搜。徐波还曾旗帜鲜明地反对一夫一妻制,并认为结婚对女孩不利,因为年纪大了男人会去找年轻的女孩,离婚是必然,但如果不结婚,大家就没有分开的必要。
该文章引发网易和徐波的双重“辟谣”。
网易称,徐波并非高管,只是某款游戏策划部门主管,且公司一贯的产品、企业尤其是价值理念,与其个人观点存在根本性分歧。
徐波则回应称,文章内容不实。"多益网络董事长"是其在微博上唯一注册使用账号,"宝宝老师"并非其注册所有,媒体文章中提及的徐波学历、前单位职务、女友数量、子女数量等信息,均非事实。“本人从没有违反国家婚姻及生育法规。”

2019年,徐波又因要求员工给老板发红包登上热搜。据报道,徐波要求入职满一年及以上的员工可向自己发感谢红包,金额从100元到500元不等,不发红包的要写2000字检讨。然后又突然在年会上宣布拒收所有红包,并对发红包的员工进行十倍返还。
事后,多益网络在声明中将上述行为定义为“为测试出那些更善意的员工”。而在2020年,徐波“故技重施”,其以公司效益良好,利润大幅增长为由,让公司员工自愿降薪10%。
“我相信我们的员工是真心真诚善意的申请自愿降薪10%,而不是被迫的,因为入地申请的员工都知道实际这个活动是真心要对好的员工好。”徐波称。
彼时就有律师表示,以降薪为由测试员工忠诚度,是不可取的,如此后因员工不同意降薪而恶意刁难或逼迫员工的,则违反劳动法。
值得一提的是,徐波还曾在新冠疫情期间实名举报武汉病毒所,其怀疑是武汉病毒研究所对实验动物管理不善而导致病毒实验动物流出,从而致使2019新冠病毒疫情。不过很快,该举报就被微博定义为“谣言”。
“或许正是被这些事情牵扯了精力,才很少过问业务方面的事吧。”许帆称。
多益网络被网易索赔,营收依赖单一游戏
从业务上来看,多益网络曾有过辉煌时刻,但近年来后继有些乏力。
2016年时,多益网络尝试登陆创业板,失败后又转战港股。招股书显示,2015-2017年,多益网络分别实现营收16.3亿元、15.5亿元、19.3亿元,净利润10.4亿元、8.4亿元、10.07亿元。
值得一提的是,公司在这三年间的毛利率分别高达98.8%、98.4%、98.7%,不仅远超游戏界的老大哥腾讯,更是秒杀当下的白酒、医美等一众高毛利行业。
此外,报告期内,多益网络ARPPU值(平均每付费用户收入)分别为417元、459元、558元,吸金力惊人。
但过于依赖单款游戏的收入,以及《神武》与网易连年不停的官司,都让多益网络的IPO之路面临不小的风险。据悉,由于《神武》与《梦幻西游》高度相似,网易于2015年起诉多益网络侵权,经历重审后,法院于2020年判定多益网络著作权侵权,需赔偿网易1000万。

时至今日,除《神武》外,多益网络再未能打造第二款现象级的爆品游戏,这也在一定程度上抑制了公司的高速成长。
而从公司员工们所反映的情况来看,多益网络似乎并非是个求职者的“好去处”。
社交媒体上,有大量匿名帖子声讨多益网络企业价值观,网友们以网申面试问题为例,如“你认为这世界中的各种事物是否公平?”、“你是否支持中国人多生孩子?”、“你怎么看待现在的动物园把熊猫关在笼子里?”等,指出多益网络提出的问题与工作岗位无关。
许帆称,“徐波的价值观会在无形中通过高层传递给我们”,而这也是许帆最终离职的原因之一。
在多益网络,员工之间不允许互相添加微信好友,一旦被发现会受到惩罚,而且内部人员也不能以多益网络员工的身份在网络中发布消息。
许帆还透露,“徐波常说要好好休息,身体最重要,对待员工要像亲人一样。然后就开着低薪,各种要求无偿加班,美其名曰锻炼自己。还会不定期布置任务、考试。”
“就是一言堂式的管理。”许帆表示。从股权结构来看,即使在招股书中,徐波也占据99.9%的股份,唐忆鲁、郭伟各占0.02%,徐波在公司中的绝对地位可见一斑。
对于多益网络的后续发展,雷达财经将继续关注。
*雷达财经(ID:leidacj)



评论