文|化妆品观察
8月19日,一篇名为《菲洛嘉正式落地中国并推进本土化医疗战略》(下称《菲洛嘉本土化战略》)的文章,在网络上广为传播。
根据文章内容,“2021年8月,菲洛嘉医疗器械中国区的本地化战略正式发布,收回‘菲洛嘉’中文商标使用权限,在此之后菲洛嘉医疗器械产品正品包装上都印有‘菲洛嘉’和‘Vitalorga’标识,销售菲洛嘉医疗器械产品,均须有菲洛嘉(北京)医疗器械有限公司书面授权。”
但需要注意的是,该“菲洛嘉”所使用的英文标识为Vitalorga,与法国Filorga菲洛嘉品牌并不相同。
针对此事,法国Filorga菲洛嘉中国相关负责人在接受品观APP采访时表示:“(与上述公司)并不是同一个集团,菲洛嘉只有日化线的产品,没有医美类的产品”。
8月21日,法国FILLMED菲欧曼(原Filorga菲洛嘉)的中国独家经销商——珈溪(北京)国际贸易有限公司(下称珈溪公司),也在官方微信公众号“FILLMED菲欧曼”发布声明,表明菲洛嘉(北京)医疗器械有限公司及其销售的红盒装“Vitalorga菲洛嘉”注射用交联透明质司酸钠凝胶,与法国FILLMED菲欧曼无关。

截至25日下午17时,FILLMED菲欧曼在官方微博再次发布声明,重申上述事实,希望消费者谨慎辨别。
这起由商标引起的“罗生门”,到底是怎么回事?
此“菲洛嘉”非彼“菲洛嘉”
首先要明确的是,Vitalorga菲洛嘉与Filorga菲洛嘉并无关联。
根据公开报道,法国Filorga laboratoires(菲洛嘉化妆品实验室)诞生于1978年,独立研发医学皮肤美容类产品,现已发展成为涵盖医美产品、医疗级别护肤品、医疗器械等多领域的抗衰老品牌。
2014年,珈溪公司成为Filorga菲洛嘉品牌医美产品在中国地区(包括中国香港及澳门地区)的独家经销商。
2019年,法国Filorag laboratoires母公司,基于业务调整,将其medi-cosmetique产品系列以及菲洛嘉品牌、商标,打包出售与高露洁公司。这意味着,菲洛嘉的日化线和专业线产品做了拆分。
同年,法国菲洛嘉医学美容系列体系,更名为法国菲欧曼实验室LABORATOIRES FILL-MED,以“FILLMED”品牌继续运营。珈溪公司就成为了“FILLMED”品牌的中国总经销。
那么,被高露洁收购的菲洛嘉日化线在中国市场又由谁来运营呢?据法国Filorga菲洛嘉中国相关负责人透露,目前其隶属于高露洁肌肤健康事业部。
而从目前可查询的信息来看,发布《菲洛嘉本土化战略》一文的公司——菲洛嘉(北京)医疗器械有限公司,则是一家国产公司,旗下品牌为Vitalorga菲洛嘉。
企查查显示,该公司成立于2021年08月13日。法定代表人为刘飞光,另一股东为刘江波。经营范围包括销售第一类医疗器械、第二类医疗器械、化妆品等。
品观APP进一步查到,刘江波名下还有另一家公司——北京上古方生物科技有限公司(下称北京上古方)。这家公司成立于2013年,目前拥有“菲洛嘉”10类(医疗器械)商标权。
上述《菲洛嘉本土化战略》文章发布后,珈溪公司于21日迅速发表声明,详细介绍了法国Filorga菲洛嘉的发展史,并明确表示“我司及法国菲欧曼实验室均未与该公司有任何形式的合作及业务往来。”
同时,珈溪公司表示。“我司将持续关注事态发展,并保留向侵权污名行为责任人追究法律责任的权利。”
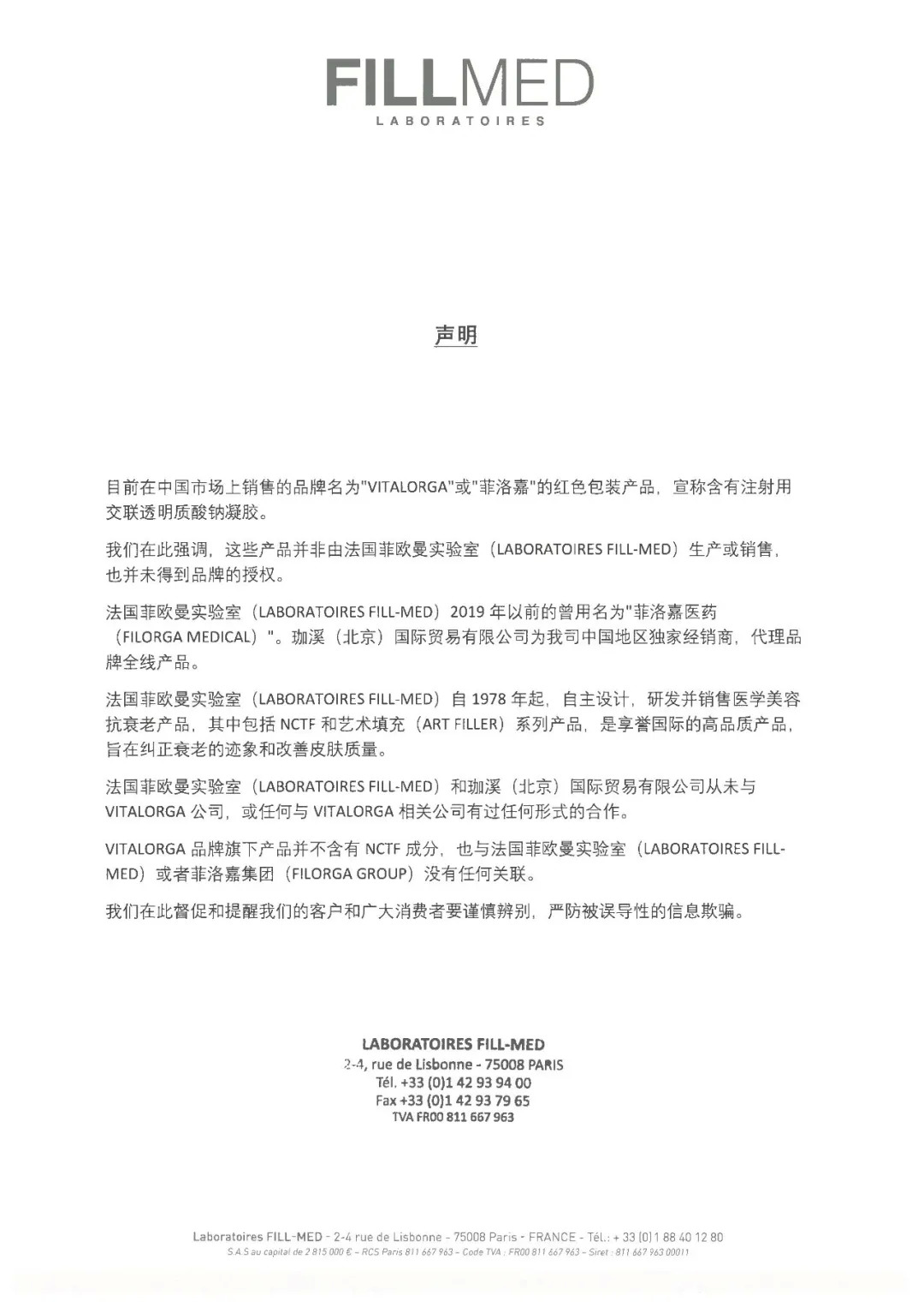
8月25日,法国FILLMED菲欧曼再次发声,表示目前在中国市场上销售的品牌名为“VITALORGA”或“菲洛嘉”的红色包装产品,宣称含有注射用交联透明质司酸钠凝胶,这些产品并非法国菲欧曼实验室生产或销售,也并未得到品牌的授权。
同时,法国FILLMED菲欧曼提及,NCTF为其专利成分,VITALORGA品牌旗下产品并不含有该成分,VITALORGA品牌与法国菲欧曼实验室或者菲洛嘉集团(FILORGA GROUP),既没有任何关联,也没有过任何形式的合作。
当日,品观APP第一时间联系北京上古方,截止发稿,尚未得到回复。
聚焦两点争议
由于“菲洛嘉”商标发生过转让,涉及公司和品牌也较多,目前行业与消费者都陷入了“傻傻分不清楚”的状况。
品观APP复盘整个来龙去脉发现,该事件争议存在于以下几个方面。
1、菲洛嘉商标目前到底归谁所有?
品观APP在“国家知识产权局商标局中国商标网”查询发现,菲洛嘉化妆品实验室从2013年就开始在中国注册“菲洛嘉”3类(日化)商标,并于2015年申请通过。

如上所述,2019年,法国Filorag laboratoires母公司将菲洛嘉日化业务转让给高露洁。至此,菲洛嘉商标已归属于高露洁。
但需要强调的是,高露洁目前拥有的是菲洛嘉(3类)商标。
据某商标公司人员介绍,相同名称可以在不同的行业注册。典型如江小白,既有注册33类白酒的,也有注册第5类做纸尿裤的。
目前北京上古方与法国FILLMED菲欧曼(菲洛嘉化妆品实验室)抢夺的,正是菲洛嘉(10类)商标。
中国商标网显示,从2015年起,菲洛嘉化妆品实验室和珈溪公司,都曾在国内数次申请注册“菲洛嘉”10类(医疗器械)商标,但一直未成功。截至今年8月4日,菲洛嘉化妆品实验室依然在继续申请。
北京上古方从2014年起开始申请注册“菲洛嘉”商标,并于2015年5月,通过了“菲洛嘉”10类(医疗器械)商标注册。

但中国商标网显示,在近6年间,“菲洛嘉”10类(医疗器械)商标一直处于“评审应诉”“撤销连续三年停止使用注册商标”“撤销注册商标复审”的状态中。
品观APP咨询商标方面专家及律师获悉,这种状态意味着,该商标一直存在抢夺和争议。“争议原因一般存在两类:一类是涉及到商标禁注的条款,一类是有近似商标已经注册了。”
2、国内市场销售的“菲洛嘉”产品是真的还是假的?
目前中国市场上可能出现的“菲洛嘉”产品有三种。
一是法国菲欧曼生产、珈溪公司经销的FILLMED产品。由于转让前,菲洛嘉品牌已经在中国市场拥有较高知名度,此后“FILLMED”在国内依然被消费者叫做“菲洛嘉”。其旗下产品NCTF 135HA(银盒/红盒),在中国医美机构热销。
不过,上述产品仅具备欧盟CE三类医疗器械资质,尚未获批中国三类医疗器械证。因此中国市场热销的NCTF 135HA,基本属于非正规渠道进入的“水货”。
二是高露洁棕榄集团旗下的Filorga菲洛嘉产品,也即是大家所熟知的菲洛嘉360眼霜、水光睡眠面膜等,这些均为日化线产品。正如法国Filorga菲洛嘉中国相关负责人所说,“菲洛嘉Filorga并没有医美类产品”。
三是菲洛嘉(北京)医疗器械有限公司运营的Vitalorga菲洛嘉。目前仅能生产医疗器械类产品。如红盒装“Vitalorga菲洛嘉”注射用交联透明质司酸钠凝胶,根据流传的产品外包装上的产品技术要求编号“国械注准20183460109”,可在国产医疗器械产品(注册)中查到,其属于国产械三类产品。
化妆品商标争夺何时休?
正如前文所言,目前的争议点在于北京上古方与法国FILLMED菲欧曼对于菲洛嘉(10类)商标的抢夺,与菲洛嘉Filorga拥有的日化线类(3类)商标并无直接冲突。
但在不少业内人士看来,这类行为属于“蹭品牌”,同样会对品牌产生一定的影响。
值得关注的是,关于商标的争夺事件,在中国化妆品市场上并不少见。
2013年,爱茉莉太平洋计划将旗下“ETUDE HOUSE”引进中国,却发现被中国消费者熟知的译名“爱丽小屋”商标已被抢注,所以将“ETUDE HOUSE”中文名更名为“伊蒂之屋”。
此后很长一段时间里,经销商经营的“爱丽小屋”与品牌直营的“伊蒂之屋”同时存在,不仅损害了经销商和品牌的利益,也让消费者对这两个品牌认知混乱。
深陷商标危机的ETUDE HOUSE知名度严重下滑。截止2020年8月,伊蒂之屋在全国正常运营的门店已不足10家。今年3月,伊蒂之屋已关停中国全部线下门店。而入驻的美妆集合店调色师THE COLORIST,成为了该品牌在中国市场上唯一的线下渠道。
2018年,日化品牌“阿道夫”商标持有者——广州阿道夫个人护理用品有限公司(下称阿道夫个护公司),状告广州市阿道夫生物科技有限公司(下称阿道夫生物),称后者将“阿道夫”商标作为企业字号使用,同时还生产销售近似产品,存在侵权行为。
去年,广州白云区人民法院判定阿道夫生物侵权,并支持此前白云区市场监督管理局“责令限期变更企业名称”的行政决定。
2020年3月,欧莱雅因旗下品牌3CE Stylenanda(三熹玉)商标遭到侵权而提起诉讼。
据悉,3CE Stylenanda原为韩国美妆品牌,2013年因韩剧《Miss You》风靡亚洲,2018年被欧莱雅收购。而在3CE Stylenanda爆火的前一年,武汉兰达化妆品有限公司(现为上海芬岚化妆品有限公司)在中国注册了美妆品牌3 CONCEPT EYES。
中国商标网显示,“3 CE”这一3类商标所属权在欧莱雅手中,然而,3 CONCEPT EYES在市场推广中采用3CE为缩写名称,且其官方微博、网站等链接均被冠以“3CE官方”的头衔。
因此,欧莱雅一纸诉讼,将“中国版”3CE告上法庭。“真假3CE”事件在国内美妆市场上持续发酵,如今,该案件还在审理中。
商标侵权屡禁不止,美妆品牌应该如何规避?
某行业人士表示,为防止商标被抢注,企业可进行版权登记,“版权也叫原创著作权,能够保护商标的原创性。登记版权之后,45个商标类别都受到保护,而且使用期限很长。”
在某头部美妆企业法规部负责人看来,企业应该具备一定的前瞻性,“一旦有了做品牌的充足打算,就可以先去注册商标,包括文字商标和图形商标。这样不仅不会侵犯其他人的权益,还能很好地保护自己”。
北京市立方(广州)律师事务所律师梅武智也表示,要规避这种情况,品牌方可以预先在现有商品和服务类别以及未来可能发生业务的类别进行注册,形成自身的商标护城河。这样一来,其他主体“抢注”或“蹭热度”的行为就能得到有效防范。
此前也有媒体在报道中强调了商标国际注册的重要性,称很多品牌由于对国际市场规则不熟悉等原因,总是等到要拓展某国市场时才想到在该国进行商标注册,但往往出现各种问题,“法律总是保护有准备的人,比如‘可口可乐’、‘麦当劳’、 ‘松下’等商标均在世界100多个国家进行了注册”。


评论