01. 10月1日起,广州房企需进一步规范商品房销售信息公示
9月8日,广州市住房和城乡建设局转发了《广东省住房和城乡建设厅关于进一步规范商品房销售信息公示的通知》。
该通知要求,各区住建(房管)部门、市房屋交易监管中心(租赁所)要加强监督检查,督导属地企业按照粤建房函〔2021〕551号的要求,进一步规范商品房销售信息公示,维护商品房买卖双方的合法权益,保障购房人的知情权、选择权和监督权,减少商品房买卖双方因信息不对称引起的矛盾纠纷。
附件文件提到,销售新建商品房时,企业应在现场显著位置公示和警示企业和销售人员信息、商品房项目信息、商品房销售信息,并在市、县(区)住建部门制定的网站公示。
其中,在公示商品房销售信息时,需公示商品房销售价格备案证明文件、商品房销售价目表和商品房销售价格相关信息公示表。此外,通知还明确,应当公示不拒绝使用住房公积金贷款的承诺书。该通知将于10月1日起正式执行。
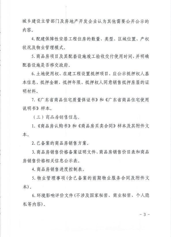
以下为通知全文:
02. 海特云谷产业园开工,将打造成为粤港澳大湾区大数据产业创新发展中心
据“广州白云发布”消息,9月9日,位于白云湖数字科技城的海特云谷产业园正式奠基。
据了解,海特云谷产业园项目总建筑面积3.6万㎡,定位为粤港澳大湾区大数据产业创新发展中心,未来将打造成以大数据、人工智能产业为核心的高新科技产业摇篮,推动大数据产业和关联高新科技产业快速落地。
项目拟于2023年3月建成投入运营。
03. 白云新城萧岗村留用地地块规划方案公示
9月10日,广州市规划和自然资源局对白云新城萧岗村留用地地块(AB2910规划管理单元)控制性详细规划方案进行批前公示。
根据公示,项目地块位于AB2910规划管理单元中部,云城西路以东、云城南四路以南,总用地面积88072.6㎡。
申请优化内容:
1、建筑高度、密度、绿地率指标优化:
AB2910014地块建筑高度由35米调整为36-65米,建筑密度由60%调整为50%,绿地率由15%调整为20%。
AB2910010地块建筑高度由35米调整为35-65米,建筑密度和绿地率不变。
两地块用地性质、计容建筑面积、容积率、停车配建指标和公服配套均与原控规一致。
2、地下空间连通:AB2910010地块与AB2910014地块之间地下空间,在满足道路承载力和市政管网敷设相关要求的前提下,可进行一体化连通建设。


评论