记者|于浩
9月10日,美团外卖首次公开关于骑手配送时间的计算规则,介绍了预估送达时间背后的算法逻辑。在公告中,美团表示于近期收到了市场监管总局等部门关于算法的指导意见,已通过骑手恳谈会收集意见,邀请外部专家学者讨论算法的调整方向和细节,并在部分城市进行了试点和用户调研。
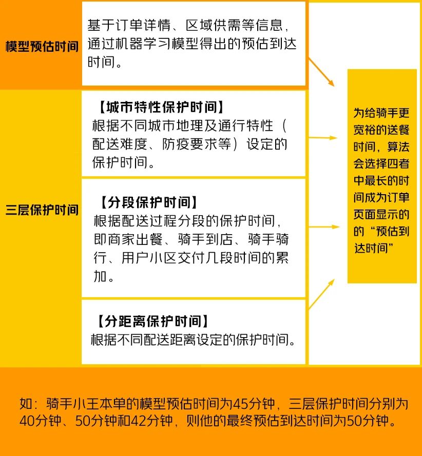
根据美团公布的资料显示,美团对配送时间有四种评估算法,包括“历史数据模型估算时间”、“城市通行状态特性下估算时间”、“出餐到店取餐等配送各场景累加估算时间”和“配送距离估算时间”。
根据上述四种算法分别计算出模型预估时间、城市特性保护时间、分段保护时间与分距离保护时间,从中选择时间最长的结果作为骑手送达的预估时间。由于考虑到城市通行等因素,即便是相同路线的订单,每天给骑手和用户参考的配送时段也会有所差异。

同时,美团还提及,目前在配送时间方面有两项正在持续迭代的调整:一是在异常场景下为骑手提供时间补充,二是在部分情况下,将“预估到达时间”变为“预估到达时间段”。
异常场景包含商家接单环节可能出现外卖单量激增、骑手到店等餐时商家出餐慢、骑手配送时出现极端天气、骑手交付时出现小区难进入等场景。对于上述场景,美团表示将通过历史数据识别出长期出餐慢的商家,骑手配送该商家餐品会自动延长配送时间,对于其他异常场景,将用人工干预的方式为骑手延长时间。
今年上半年,对于骑手配送过程中可能遇到的难度较高的特殊场景,如远距离、单量多等场景,美团在这些场景进行了试点。当用户在下单时,订单显示的预估到达时间,将由之前的“时间点”变为“时间段”。美团表示,未来将在更多场景和更多区域推广该算法改进。
评论